
财联社7月25日讯(记者 张良德)近期持续暴涨的中药材价格以及公开炒作哄抬中药材价格的行为,引起了市场监督管理部门的关注。
有亳州地区业内人士对财联社记者表示:“前段时间由于部分药材价格上涨,对药厂生产成本影响较大,应该是有药厂向相关部门进行反映。”
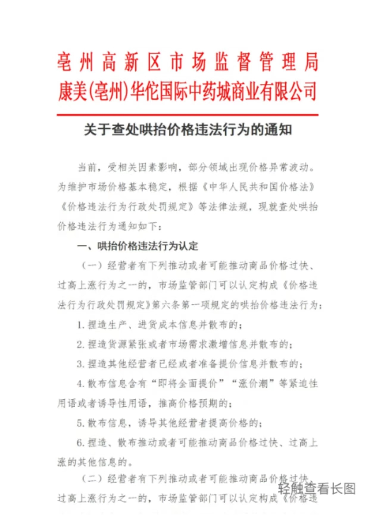
亳州、安国市场监督管理局接连发文
7月20日,亳州市高新区市场监督管理局及康美(亳州)华佗国际中药城商业有限公司联合发布《关于查处哄抬价格违法行为的通知》,7月23日,安国市市场监督管理局公众号也发布了《关于中药材价格提醒告诫书》。
安国、亳州高新区市场监管局文件(图片来源:官方微信公众号)
财联社记者从亳州中药城相关人士处了解到:“确实发布了相关通知,现在相关部门已关注到哄抬中药材价格的乱象,可能将会对此进行查处治理。”
该人士表示,现已有多地同期发布了相关通知,可能并不仅是某一地市场监督管理局的地方性行为,而是有更高级别的部门关注。
上述两份文件均提及:“不得哄抬价格、囤货居奇,不得捏造、散布涨价信息,推动商品价格过高、过快上涨,扰乱市场价格秩序。”“不得相互串通,操纵市场价格损害其他经营者或者消费者的合法权益。”
亳州药通网资讯主编郑智文认为:“部分前段时间涨幅过高的品种可能会受此影响回落。”
今年以来,中药材市场在去年高位基础上继续涨价,康美中国中药材价格指数从1月初的2065.81点涨至2250点左右,超过去年最高点。
上半年部分大宗药材价格涨幅较大,且呈现多品种接力上涨的格局,引起了市场及社会关注。
一季度以丹皮、白芷、白芍为代表的亳州地产药材价格大幅上涨,其中白术价格上年年底的60元/公斤涨至180元/公斤,白芍价格也从上年年底的55元/公斤涨至90元/公斤;此后栀子、黄柏、补骨脂、天麻等大宗价格接连上涨。二季度市场热点转至香料市场,黑胡椒价格在短短两个月内从22-24元/公斤涨至最高62-65元/公斤,后在一两周内跌回45元/公斤左右。
财联社记者多次探访亳州、安国地区药材市场发现,近年来确有部分药材因市场供需变化推动价格上涨,但也有很多品种出现人为、资金操纵情况。
部分药材囤货商通过在网络短视频平台发布各类片面信息视频鼓吹某品种中药材地区性减产信息或大户采购信息,以推动该品种中药材价格上涨。
有业内人士表示,此前黑胡椒价格上涨就是因为有多个自媒体在抖音转发了一条某权威媒体报道,东南亚地区遭遇高温天气导致柬埔寨贡布地区黑胡椒减产的消息,迅速推动了黑胡椒价格上涨。
安国地区药商王华称:“像是黑胡椒这样的品种有大资金在背后,6月初价格接近高位时候,安国地区就有人抛出了1000吨黑胡椒。”
此类通过短视频账户发布地区性片面消息的情况并非个例,白芷、山茱萸等大宗品种也出现批量发布地区性减产、绝产消息,并有自媒体鼓吹涨价。
亳州地区中药行业业内人士认为:“现在发布通知后,也是对哄抬炒作行为的警示,如果还有相关问题,估计会开始查处。”
市场进入淡季 业内预期将进入大周期下行阶段
进入7月后,安国、亳州地区药材交易热情明显下降。
王华诉财联社记者,目前是中药材交易淡季,市场交易活跃度不高,相关文件的发布让药材市场的交易者更加清醒冷静。“黑胡椒降价事件后,市场人气明显转淡,每日在大槐树信息部交流的人少了三分之二。”
康美中国中药材价格指数最近一个月维持在2250点附近,并出现走弱迹象。
康美中国中药材价格指数(图片来源:康美中药网)
亳州某药材行业资深人士张经理告诉财联社记者:“近期市场进入淡季,中药材价格少有上涨,而多数品种出现下降,出现由涨转稳、由稳转调的走势。”
调价较大的品种除前述提及的黑胡椒外,其他香料如白胡椒、草果等品种价格也跟随下降,当归从去年高价160元/公斤调整到80-90元/公斤,沙苑子从去年310元/公斤左右跌到110元/公斤附近,防风价格从去年85元/公斤左右跌至28元/公斤。此外,黄精、羌活、麦冬、干姜等今年上半年涨幅较大的品种每公斤价格现在也出现十几元到几十元不等的下跌幅度。
王华认为:“今年开始中药材价格可能开始进入下行周期,他表示:“由于去年中药材价格大幅上涨,使得种药材的人大幅增加,今年年初采购种苗及药材种子的客户较往年大幅增加,随着逐渐接近产新季,市场供应将大幅增加。”
同时资金似乎也在逐渐撤离中药材市场,王华告诉记者:“去年的时候基本每天能接到三四个银行贷款的电话,今年基本上就没有了。”不过对方表示,目前民间资金还依然存在。
多位业内人士认为,目前中药材市场已经接近大周期向下的拐点,市场可能从此转弱,但市场供需仍是决定个别品种价格的主要因素,后续药材种植、投资应当更加谨慎。
(王华为化名)





