
图片来源:摄图网
近期以来,日本“核污染水排海”引起全球广泛热议。尽管核污染水排海决定遭到日本国内外强烈反对,日本政府和东京电力公司仍于2023年8月24日启动了福岛第一核电站核污染水的排海,据日本共同社报道,日本东京电力公司于8月7日启动第八批核污染水排海,排放量约为7800吨,预计将在8月25日完成。报道称,东京电力公司计划在2024财年(2024年4月至2025年3月)共排放七批核污染水,总量约5.46万吨。本次核污染水排放为2024财年第四批。
据日本广播协会(NHK)报道,当地时间8月13日,日本东京电力公司表示,福岛第一核电站2号机组的核燃料残渣冷却池的相关设施中,发现有25吨含放射性物质的水发生泄漏。
据报道称,日本东电表示,已停止向冷却池中注水,并在进行相关调查。日本东电还称,含放射性物质的水没有流至外部环境,核燃料的冷却没有问题,将于本周内通过机器人对漏水地点和原因进行确认。
回看日本核污染水排放情况:
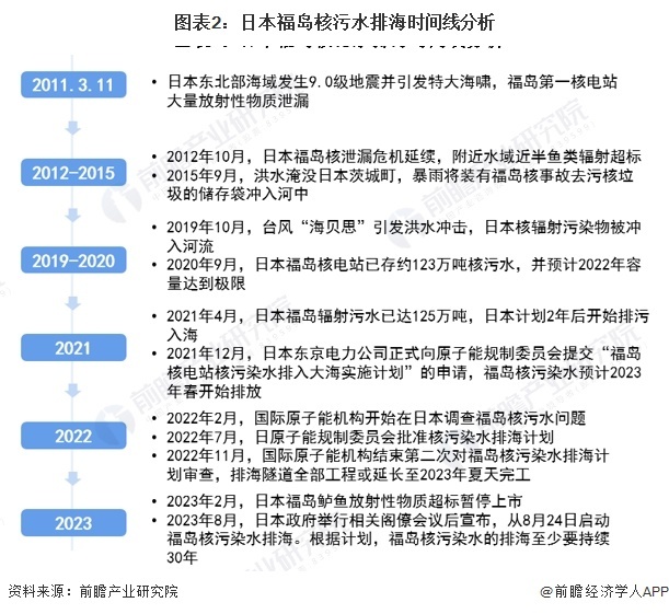
——日本福岛核污水排海时间线
2011年3月,日本东北部海域发生9.0级地震并引发特大海啸,福岛第一核电站大量放射性物质泄漏;2020年9月,日本福岛核电站已存约123万吨核污水,并预计2022年容量达到极限;2021年12月,日本东京电力公司正式向原子能规制委员会提交“福岛核电站核污染水排入大海实施计划”的申请;2023年8月24日,日本政府启动福岛核污染水排海。东京电力公司2023年度计划排放3万余吨核污染水,相当于排空30个储水罐。福岛第一核电站内目前储存的核污染水约134万吨,每天还在产生新的核污染水。
——日本核污水排海计划
日本东京电力公司将在未来20或30年内逐步从福岛第一核电站每年释放高达22万亿贝克勒尔的氚。经过ALPS处理和进一步稀释,东京电力福岛第一核电站排放的水每升不会超过1500贝克勒尔。经国际原子能机构(IAEA)审查后,东京电力公司的评估表明,核电站处理水的暴露量每年低于0.00003毫西弗。居住在日本的一般人每年接受的平均辐射剂量为2.1毫西弗。
——日本核污水排放的危害分析
日本东京电力公司表示,福岛核电站现有核污水储罐的容量约137万立方米,权威数据统计,至2021年3月18日福岛核电站内部经处理的核污水储量为125.08万吨,并且每天仍将产生核污水量约140吨,若日本一意孤行将核污水排放入海,365天不间断的进行污水排放,每天核污水排放量超过250吨,也将一直排放30年之久。
日本核污水虽然经过处理,但是其排放依然含有碳14、氙、锶、铯、碘等放射性核素,其中污水中所含的碳14在数千年内均存在安全隐患。据权威机构研究,日本核污水排放入海后,其放射性物质将在57天内扩散至太平洋的大半个区域,并在10年间蔓延至全球海域,严重危害海洋及海洋生物的生长环境。
除此之外,日本可能把核污水排放当作一项“持续性”工作,排放时间可能长达三十年。如果日本开了这个先河,以后就会有无数吨污水垃圾流入大海。
——日本核污水排放导致太平洋周围国家无一幸免
通过德国海洋研究中心制作的日本核污水排放扩散模拟图来看,在日本核污水排放212天后,几乎大半个太平洋都会受到污染,在日本核污水排放830天后,几乎整个太平洋海域都将受到日本核污水排放的污染,届时整个太平洋都将充斥着碳14、氙、锶、铯、碘等放射性核素,对于太平洋周围国家来说将是灾难级的伤害。
有日本专家指出,东京电力公司和日本政府强行向海洋倾倒核污染水是极其不负责任的行为,后果难以预料,应该立即停止。
日本原子力资料情报室的事务局长松久保肇指出,福岛核污染水排海将留下无穷祸患。只要排放,不管多么微量,都可能给环境造成辐射污染。这是把各种隐患,强加给当地民众和国际社会。







