开学季来临,上海推出10条返校定制专线,从交通枢纽可直达21所高校校区。
日前,上海市交通委联合上海市教委指导“出行即服务”(MaaS)平台“随申行”推出“高校迎新返校专区”。该专区汇聚自上海“两场三站”交通枢纽始发至全市69所高校149个校区的出行信息,并提供10条从主要枢纽直达21所高校校区的定制专线预约购买服务。
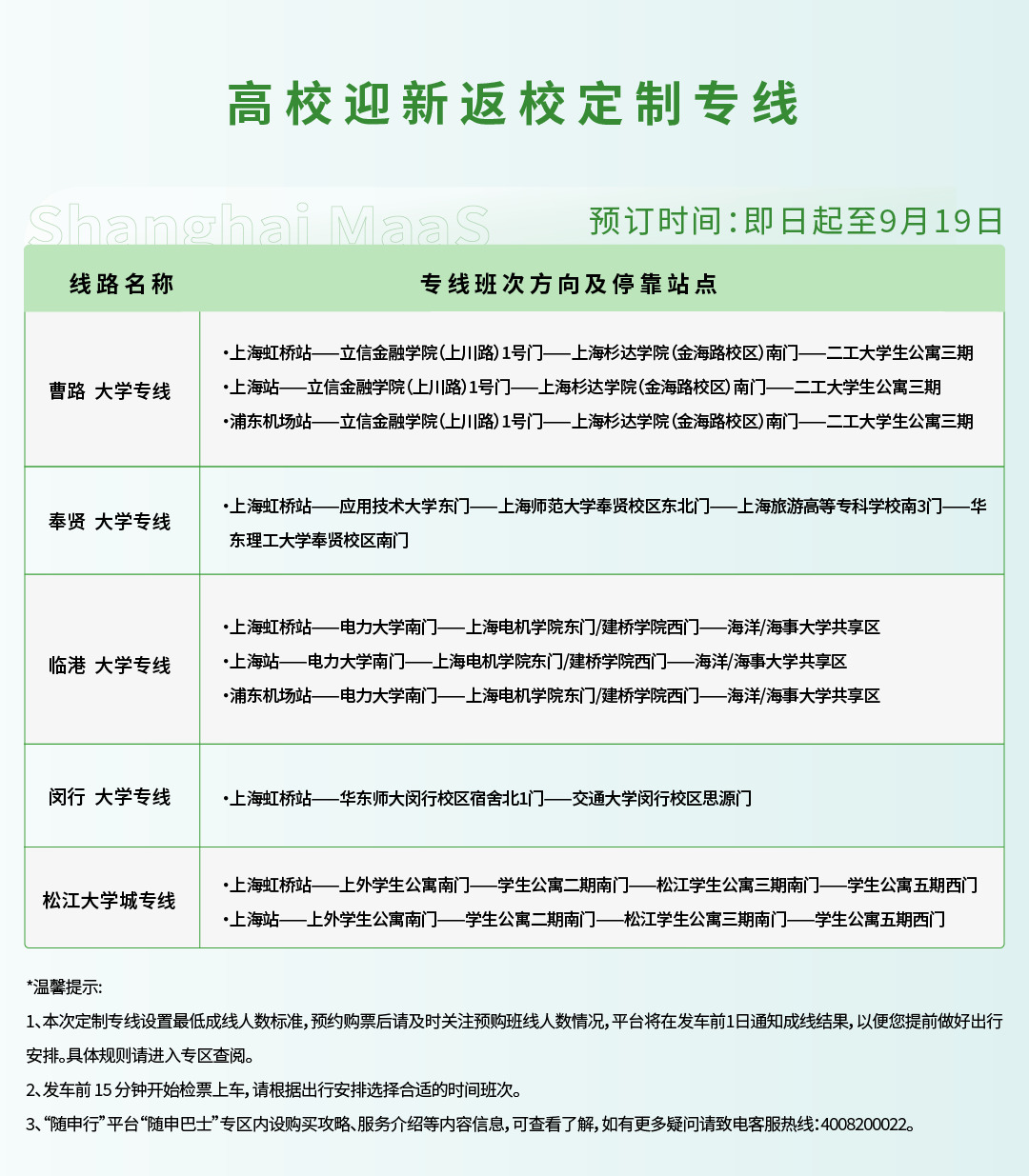
本次“高校迎新返校定制专线”开设由虹桥枢纽、上海站、浦东机场三大枢纽始发前往曹路、奉贤、临港、闵行、松江大学城等高校校区共10条线路,为学生提供从枢纽到校门的无缝出行服务。

高校迎新返校10条定制专线 受访者供图
除点到点直达的定制专线外,专区还特别为2024级的新生们汇总了沪上各大高校迎新接驳线的交通信息,提供自枢纽直达高校的接驳线,或“地铁+接驳线”联程出行的信息查询服务,方便新生们一键获取运营时间、上车点等具体信息。
如何使用“高校迎新返校专区”?
即日起至9月30日,高校学生登录“随申行”App或微信小程序进入“高校迎新返校专区”,在顶部选择始发的交通枢纽和目的地学校校区,系统将自动展示返校出行方案,包含“高校迎新返校专线”(若有)及公共交通路线规划。
以“上海虹桥站”至“交通大学”为例,随申行“高校迎新返校专区”首页搜索枢纽至高校校区:
如想要搭乘“定制专线”,点击“预约购票”,跳转至定制专线列表,在“线路列表”下按需选择校区,点击班线进入,可查看对应设置的站点校区、上车点与行经路线,选择班次、乘车日期等,即可点击购票。
购票成功后可根据页面提示“查看车票”,“随申巴士”首页也将自动显示“我的车票”,并查看各枢纽定制专线上车点指引攻略。
如果学校提供迎新接驳线,可同时在“高校迎新返校专区”的出行推荐方式下找到该接驳线信息,并根据发车时间及上车点安排行程。
作者:陈逸欣
选稿:曾炟
