
(图片来源:摄图网)
在全球及中国养殖业持续蓬勃发展的背景下,以及随着人们对养殖动物健康与疾病防控意识的显著提升,和宠物经济的迅速崛起,动物疫苗市场需求量不断攀升。
养殖业作为动物疫苗市场的主要需求方,其规模的不断扩大直接推动了疫苗需求的增长。从禽类到畜牧类,各类养殖动物对疫苗的需求日益增长,这主要得益于养殖业现代化、规模化的趋势加速。规模化养殖不仅提高了生产效率,也增加了对疾病防控的重视程度,因为一旦疫情暴发,其影响范围和损失将远超以往。因此,高质量、高效率的动物疫苗成为了保障养殖业稳健发展的关键。
尤为值得注意的是,中国宠物消费市场的蓬勃发展为动物疫苗市场带来了全新的增长点。随着“猫狗双全”成为越来越多年轻人追求的生活状态,宠物已不仅仅是陪伴者,更是家庭成员的重要一员。该变化极大地促进了宠物产业链的延伸和拓展,其中就包括宠物医疗和疫苗接种服务。
动物疫苗行业的繁荣离不开产业链的协同发展。据前瞻产业研究院统计分析,动物疫苗行业产业链上游主要为疫苗生产所需的各种原材料、生产设备及包装材料;中游为疫苗研发生产企业;下游则为冷链运输及畜牧业、宠物行业等应用市场。在这个完整的产业链中,各环节企业各司其职,共同推动行业的快速发展。
动物疫苗上游原材料供应商主要包括源培生物、中海生物技术等企业,疫苗生产设备及包装材料代表性企业包括正川股份、山东药玻、楚天科技等;中游动物疫苗生产企业包括中牧股份、瑞普生物、普莱柯等;下游冷链物流企业主要包括顺丰、中创物流等,疫苗应用代表性企业包括牧原股份、温氏股份、新希望等。
根据前瞻产业研究院报告《2024-2029年中国动物疫苗行业发展前景与投资战略规划分析报告》整理得出,2024年中国十大动物疫苗研发生产企业汇总如下(注:排名不分先后):
综合来看,中国动物疫苗行业头部企业主要有生物股份、瑞普生物、中牧股份、科前生物、永顺生物、申联生物等。
中牧股份
企查猫资料显示,中牧实业股份有限公司(简称:中牧股份)成立于1998年,注册资金为101,561.06(万人民币),法人代表是王建成。公司主要产品包括猪用疫苗、牛羊用疫苗等各种畜禽及宠物用疫苗。中牧股份不仅以是我国兽药和饲料行业的重要企业、农业产业化国家重点龙头企业,也是高致病性禽流感、口蹄疫等重大动物疫病疫苗的定点生产企业。同时,公司还是北京市高新技术企业,国企改革第一批“双百行动”企业和国务院国资委创建世界一流专业领军示范企业。
企查猫股权穿透图显示,该公司是中国牧工商集团有限公司旗下子公司。
近年来,中牧股份致力于优化产品结构,通过提质增效战略取得了显著成效。公司推出了一系列新产品,包括纯水佐剂圆环疫苗(圆梦)、新猪三联疫苗、变异株伪狂犬HB2000疫苗、猪瘟蓝耳二联苗(威联)、肌注型支原体(肺祥)和腹泻二联(腹康)等。这些产品采用多种高效疫苗组合免疫,以水佐剂圆梦为稀释液的混合免疫方案,以联苗为基础的联合免疫应用,为广大猪场简化了免疫程序,提供了便利工具。
2023年9月,中牧股份上市了猪伪狂犬病灭活疫苗(JS-2012 △ gI/gE),JS-2012- △ gI/gE株属于基因 II 型,变异毒株。该疫苗抗原含量高(≥ 108.5TCID50/头份),安全、高效,抗体水平高,免疫保护期长,用于伪狂犬预防、紧急免疫和净化。
瑞普生物
据企查猫资料,天津瑞普生物技术股份有限公司(瑞普生物)成立于2001年,注册资金为46,627.6186(万元),法人代表是李守军,公司位于天津自贸试验区。瑞普生物是一家专注于兽用制剂研发、生产与销售的高新技术企业,其业务范围涵盖兽用生物制品和兽用制剂两大类,拥有276个品种的产品线,产品种类丰富、结构合理。瑞普生物是国内少数几家产品覆盖动物疫病预防、诊断、治疗、促生长以及调节免疫机制的兽药企业之一。也是中国规模最大、产品种类最全的兽药企业之一,是国家重大动物疫病防控疫苗的重点生产企业。
该公司自主研发的猫三联(猫鼻气管炎、杯状病毒病、泛白细胞减少症三联灭活疫苗)疫苗通过了农业农村部组织的应急评价,并于2024年1月成功上市,打破了国外品牌近20年的垄断。
目前,瑞普生物已与国内头部宠物连锁医院瑞派宠物医院建立战略合作关系,借助瑞派宠物医院品牌、渠道及医生优势,共同大力推广公司宠物药品和疫苗。
根据瑞普生物发布的2024上半年财报,公司宠物药业务的主要产品是猫三联疫苗,其中瑞喵舒已经在全国范围内招商超过40家,覆盖医院门店5700+,瑞派宠物医院覆盖500多家,覆盖率超过90%。该产品在上市首月销售额超过千万元,上半年销售量达到100万头份。
海利生物
上海海利生物技术股份有限公司(简称:海利生物)成立于1981年,法人代表是张海明,注册资金为65,790万元人民币。公司位于中国(上海)自由贸易试验区临港新片区,是一家集研发、生产、销售、服务于一体的专业化兽用生物制品生产企业。主营畜用和禽用疫苗,以猪用疫苗为主。海利生物的前身是上海松江生物药品厂,是国家农业部在上海批准生产兽用生物制品的唯一定点企业,也是农业部在上海设立的动物重大疫情防治生产基地。
6月11日,海利生物宣布签署《股权收购意向协议书》,拟收购美伦管理持有的瑞盛生物55%股权,交易完成后,后者将成为海利生物控股子公司。
永顺生物
广东永顺生物制药股份有限公司(简称:永顺生物)成立于2002年,注册资金为27,335万元人民币,总部位于广东省广州市黄埔区。公司前身是广东省生物药厂,成立于1971年,经多次变革后于2002年改制成为有限责任公司。公司主要业务包括重大动物疫病疫苗和一般动物疫病疫苗的研发、生产和销售,产品涵盖猪用活疫苗、禽用灭活疫苗等。
永顺生物是猪瘟活疫苗领域龙头企业,近年来,其猪瘟活疫苗(传代细胞源)以及猪瘟、猪丹毒、猪多杀性巴氏杆菌病三联活疫苗在全国市场份额均排名行业第一。此外,公司还是猪瘟活疫苗(传代细胞源)和猪伪狂犬病活疫(Bartha-K61株)两个疫苗的国家标准和生产规程的制定者。
今年上半年,永顺生物获得了禽流感重组鸭瘟病毒载体活疫苗(H5亚型,rDEVus78Ha株)和猪伪狂犬病耐热保护剂活疫苗(Bartha-K61株,传代细胞源)两个新兽药注册证书。此外,还取得了猪瘟、猪伪狂犬病二联基因工程亚单位疫苗(CHO-E2株+CHO-gB株+CHO-gD株)的临床试验批件。公司还获得了3项授权发明专利和1项实用新型专利。同时,公司正在进行多项研发项目,涉及猪苗、禽苗以及水产疫苗等领域,处于不同的研发阶段,包括临床试验和新兽药注册。
生物股份
金宇生物技术股份有限公司(简称:)成立于1993年,并于1999年上市,注册资金为112,036.92(万人民币),法人代表是张翀宇,公司位于内蒙古自治区呼和浩特市经济技术开发区。该公司主要从事兽用生物制品的研发、生产与销售,产品种类涵盖猪、禽、反刍和宠物类四大系列100余种动物疫苗,覆盖全国市场并出口周边国家。目前国内兽用生物制品市场占有率位居第一,且猪用生物制品国内市场占有率也位居第一。
申联生物
申联生物医药(上海)股份有限公司(简称:申联生物)成立于2001年,注册资金为41,064.4(万人民币),法人代表是聂东升。公司总部位于上海市闵行区,是一家专注于兽用生物制品研发、生产、销售的高科技企业。其主要业务包括口蹄疫疫苗产品及兽用诊断制品。申联生物是农业农村部指定的口蹄疫疫苗生产企业,并在全球率先研发生产口蹄疫合成肽疫苗。公司拥有上海合成肽疫苗车间、兽用诊断制品车间和兰州分公司等3个GMP生产基地,其中兰州分公司已通过国家重大动物疫病生物安全三级防护验收。
申联生物已上市的产品包括猪口蹄疫疫苗、牛羊口蹄疫疫苗、猪圆环疫苗、口蹄疫及非洲猪瘟诊断试剂等。同时,公司还在研究开发牛结节性皮肤病、猪瘟、塞内卡、伪狂犬、猪繁殖与呼吸综合征、猪传染性胃肠炎、猪流行性腹泻、猪δ冠状病毒病等其他动物疫病疫苗产品及兽医诊断制品。
今年3月份,申联生物的反刍疫苗产品“牛结节性皮肤病灭活疫苗(山羊痘病毒AV41株,悬浮培养)”(联结净)获得了批准文号。这是我国首个用于紧急预防牛结节皮肤病的疫苗产品,属于国家重大动物疫病应急处置所需的兽药。
金河生物
金河生物科技股份有限公司(简称:金河生物)成立于1990年,法人代表是王东晓,注册资金为77,169.438(万人民币),金河生物的产品线包括兽用化学药品、淀粉及联产品、兽用疫苗、环保服务和其他药物饲料添加剂等。
金河生物在猪用疫苗、牛羊用疫苗、宠物疫苗与诊断试剂领域全面布局。目前,公司的蓝耳灭活疫苗在国内市场占据第一位置,并且具备全球创新属性的布病疫苗“佑布泰”已于11月获得批准上市,有望成为公司的新一代明星产品。此外,公司的非洲猪瘟疫苗正在农业部审批中,位居国内非瘟疫苗研发的第一梯队。
普莱柯
普莱柯生物工程股份有限公司(简称:普莱柯)成立于2002年,注册资金为34,606.23(万人民币),法人代表是胡伟,公司位于洛阳高新技术产业开发区。公司主要产品包括猪用疫苗、禽用疫苗、反刍动物用疫苗和宠物疫苗等,覆盖了畜禽及伴侣动物的主要传染病种。在2023年,公司的兽用药品业务占据了营收的98%。
2023年完成对乐宠健康和嘻宠网络的收购,开始布局整合宠物板块的相关业务资源,同时也在进行宠物用疫苗和药品的研发。目前,公司宠物板块销售渠道已基本建成,猫三联灭活疫苗和狂犬病灭活疫苗均已上市销售,市场反馈使用效果良好。
科前生物
武汉科前生物股份有限公司(简称:科前生物)成立于2001年,注册资金为46,616.8万元人民币,法人代表是陈慕琳。该公司专注于兽用生物制品的研发、生产、销售和动物防疫技术服务。目前,公司生产58种兽用生物制品,是国内种类最丰富的兽用生物制品企业之一。在公司的主营业务收入中,猪用疫苗占95%,禽用疫苗占1%左右,其余为宠物疫苗和诊断试剂。此外,科前生物还拥有多个省部级以上的创新平台,包括国家企业技术中心、农业农村部企业重点实验室等,拥有以院士为核心的高素质创新团队。
据3月27日公告,经农业农村部审查,批准科前生物与其他单位联合申报的猪丁型冠状病毒灭活疫苗(CHN-HN-2014株)为新兽药,注册类别为“一类”,并核发《新兽药注册证书》。
中农威特
中农威特生物科技股份有限公司(简称:中农威特)成立于2003年,注册资金为5,000(万人民币),法人代表是杨进才。该公司是一家专业从事研发、生产、经营兽用生物制品并提供咨询与服务的高新技术企业。由兰州兽医研究所、中信农业科技股份有限公司、中国农业科学院、北京康牧兽医药械中心等法人单位出资组建。
中农威特是国家重大动物疫病防控体系的重要组成部分,在动物疫病防控领域发挥着关键作用,特别是在口蹄疫疫病防控方面做出了杰出贡献。该公司被评为“中国兽用生物制品生产10强企业”和“中国十大技术突破兽用生物制品品牌”。
中农威特已拥有国际先进水平的基因工程疫苗车间、口蹄疫灭活疫苗车间、动物生物技术创新和成果孵化中试平台等大型生产设施,拥有数条设备技术一流的重大动物疫病防控疫苗生产线。
6月24日,中农威特等单位担纲完成的“猪用重组口蹄疫O型、A型二价灭活疫苗的创制与应用”荣获国家技术发明奖二等奖。
动物疫苗行业现状及前景分析
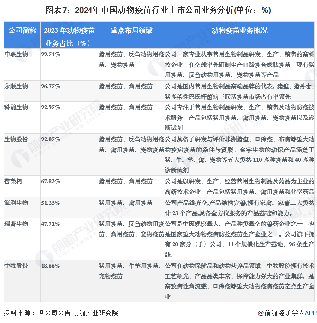
中国动物疫苗行业上市公司
中国动物疫苗生产企业主要分布在上海、广东、内蒙古、天津、北京等省市。动物疫苗上游企业,例如山东药玻、正川股份等主要位于山东、重庆等省市,下游畜牧业代表性企业,例如顺丰控股、牧原股份等主要位于广东、河南等省份。
中游动物疫苗生产企业中,动物疫苗业务占比较高的企业主要有申联生物、永顺生物、科前生物、生物股份,占比超过90%。从布局的重点领域看,布局猪用疫苗、禽类疫苗的企业数量较多。
猪用疫苗新增注册产品数量
2019-2023年中国生猪相关疫苗新增注册产品数量合计达到52个,其中2021年新增注册数量最多,达到15个。2023年中国生猪相关疫苗注册数量达到13个,较2022年增加6个。
中国动物疫苗主要出口至越南、埃及等国
出口目的地方面, 2023年,中国动物疫苗前五大出口目的地分别为越南、埃及、伊朗、巴基斯坦和孟加拉国,出口金额分别为1289万美元、454万美元、187万美元、175万美元和145万美元,占比分别为43%、15%、6%、6%和5%。
动物疫苗行业规模预测
未来,随着非瘟疫苗商业化进程的推进,将为动物疫苗市场贡献良好市场动力。另外,随着居民养宠福利意识的增强,宠物疫苗的应用渗透将提升,到2029年中国动物疫苗行业规模预计将达到38亿美元。
前瞻产业研究院认为未来,动物疫苗产品将向高效、绿色方向发展,多联多价疫苗成为重点开发领域,品牌企业的竞争使用产品竞争集中在技术服务和产品结构上。随着疫病病原变异以及新疾病的不断增加,动物疫病防治将越来越复杂,难度也会越来越大,客户需求也将逐步由单纯的疾病治疗或防疫向系统预防保健方案转变。客户需求的转变不仅要求兽药企业提供更高品质的产品,而且更需要提供系统的动物疫病解决方案和先进的营养平衡与饲养管理方案。未来产品结构的合理性和优质的技术服务将成为兽药企业核心竞争力的关键要素。因此,兽药企业一方面要丰富兽药的品种以应对不断复杂的疾病;另一方面要不断加强技术服务的广度和深度。





















