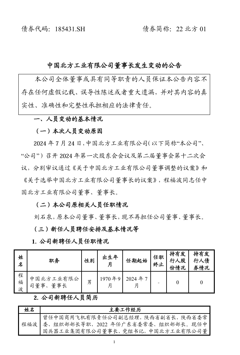
程福波任中国北方工业有限公司(以下简称“北方工业”)董事、董事长。
8月29日,北方工业发布公告称,7月24日,公司召开2024年第一次股东会会议及第二届董事会第十二次会议,分别审议通过《关于中国北方工业有限公司董事调整的议案》和《关于选举中国北方工业有限公司董事长的议案》,程福波同志任中国北方工业有限公司董事、董事长。
此外,刘石泉,原本公司董事、董事长,现不再担任公司董事、董事长。

官网信息显示,北方工业是兵器行业国际化经营的主力军。成立40余年来,公司综合利用国际国内两个市场、两种资源,构建了遍布全球的海外经营网络,开创了防务产品、石油、矿产、国际工程和专业化民品、投资与资产经营协同发展的国际化经营格局。
北方工业积极开展海外石油及矿产资源的勘探、开发、生产、贸易业务,建设运营了伊拉克东巴格达油田、刚果(金)铜钴矿等旗舰项目,形成了具有鲜明北方工业特色的石油、矿产资源产业化经营发展模式。公司也成打造了克罗地亚塞尼风电站、巴基斯坦拉合尔轨道交通橙线、老挝南湃水电站等“一带一路”明珠项目。
2023年,北方工业销售收入突破2500亿元。公司海外投资总额超过198亿美元,经贸往来国家超过130个,海外收入、利润、资产、人员占比分别超过97%、86%、65%、30%,跨国指数位居我国大型跨国公司前列。



