快科技9月27日消息,深圳通微信公众号发布限时免费开卡活动。
为欢度国庆佳节,手机深圳通互联互通卡限时开展0元免费开通活动,活动时间从9月30日10:30-10月8日10:00。

用户通过深圳通App或手机钱包,点击手机互通卡,根据指引进行开通即可。
参与品牌包括华为、苹果、vivo、OPPO、小米、华米、魅族、荣耀、三星等等。
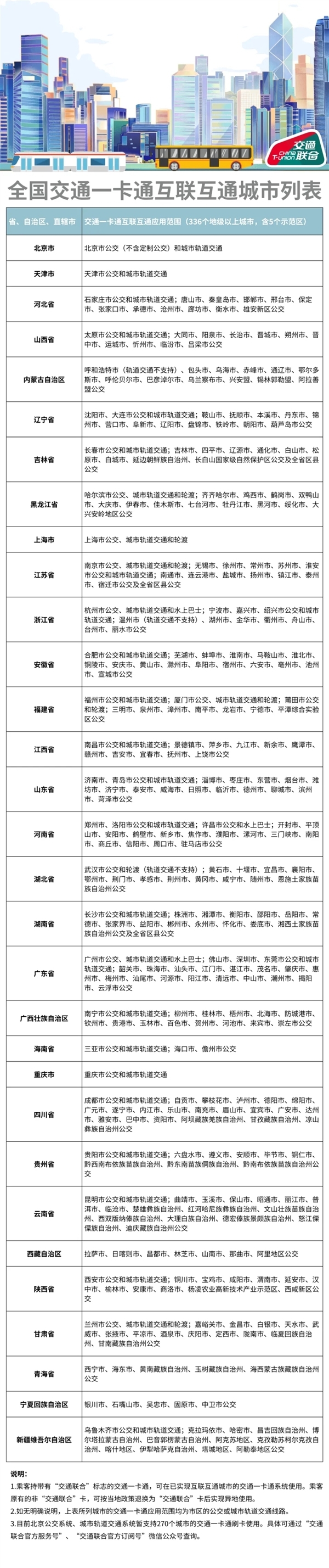
据悉,手机深圳通互联互通卡支持全国336个互联互通城市使用,真正实现一机在手,畅游全国,开通后无需联网、无需解锁、无需连接APP,无需关闭正在进行的游戏、电影、通话等,手机轻轻一“嘀”优雅通行,在线充值秒到账,再也不用排长队。
值得注意的是,乘坐公交时,单次刷卡票价3元以下(含3元)享受8折优惠,3元以上6元以下(含6元)的部分7.5折优惠,6元以上的部分6.5折优惠。



