
(图片来源:摄图网)
10月1日,小米集团董事长雷军在参加直播时再次谈到了造车初衷,他表示,“我一研究发现智能电动汽车其实就是汽车工业跟消费电子融合,一家大的车企的董事长跟我说,你们造车一定行,我说我都不会,为什么行呢?他说智能电动汽车就是一个大号的手机加四个轮子,我当时就笑了,但是这三年多干下来,我还是蛮同意这个观点的。”
在造车这件事上,雷军投入了巨大的人力和金钱,首款车型小米SU7投入了超过100亿研发费用,且还投了3400名工程师,是一般车企投入超过五倍甚至十倍。一上市27分钟之内,大定5万辆,这个增长速度几乎吊打最近几年的所有新车,甚至刷新了问界新M7创下的纪录。
2021年,雷军宣布小米将进军造车行业。由于小米的造车计划属于跨界行为,缺乏汽车制造供应链和核心技术经验,因此为了顺利实现汽车上市计划,需要通过投资和收购来获取技术和时间。
自2011年以来,小米一直在汽车领域进行布局,并在宣布进军造车行业之前,已经完成了52起汽车领域的投资事件,累计投资资金达到262.27亿元。在宣布造车后,小米在2021年至2022年再次创下了投资金额和数量的新高,2021年的最高投资额达到了299.88亿元,2022年的最高投资数量达到了26件。
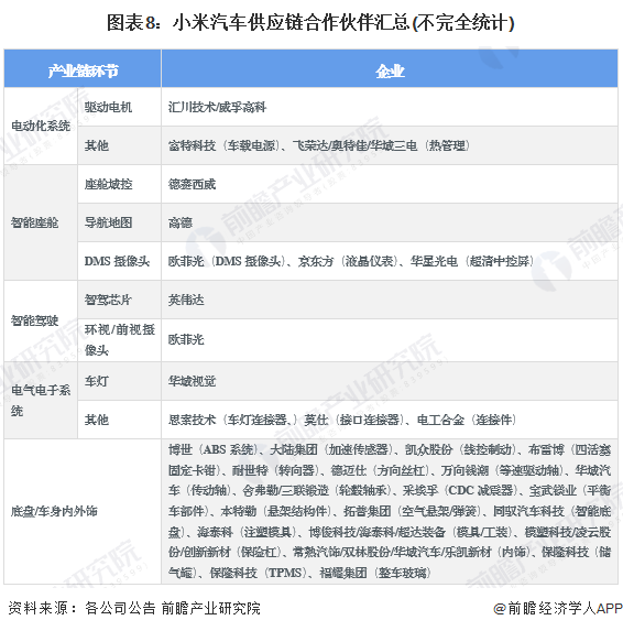
在传统硬件方面,小米通常直接与供应商合作,为智能汽车业务提供支持。据不完全统计,除了国外供应商外,国内已有40多家产业链公司成为小米汽车的合作伙伴。随着小米汽车业务的大规模推进,预计供应链合作伙伴将继续扩大。
小米汽车自动驾驶技术专利追赶势头非常强劲,根据中国自动驾驶技术专利申请人排名情况来看,小米汽车在三年内的时间便位列中国自动驾驶技术专利申请人第6位,由此看出小米汽车非常热衷于自动驾驶领域,技术专利追赶势头非常强劲。
小米SU7首批交付时,雷军表示,这是一份沉甸甸的信任,我们一定要把产品做好、品质做好、服务做好,不辜负大家的信任。很多很多年以后,我们一定都还会一直记得今天:小米汽车正式登场,智能汽车真正的变革正式开始,中国必将诞生像特斯拉一样伟大的公司。
智能网联汽车的兴起得益于人工智能、大数据、云计算等技术的快速发展,这些技术的成熟应用使得汽车可以实现更高级别的自动驾驶和智能化功能。同时,消费者对于出行方式和汽车功能的需求也在不断变化,对于更加安全、便捷、智能化的汽车需求不断增加,这也推动了智能网联汽车产业的蓬勃发展,智能网联汽车将成为未来趋势。
根据前瞻产业研究院自研大数据系统的智能网联汽车产业链重点企业查询数据显示,截至2024年1月10日,中国智能网联汽车代表企业主要分布在华东、华南、华北等地,其中广东、北京、上海分布的智能网联汽车产业链代表企业数量最多。
这些企业在各自的领域具有较强的竞争力和市场地位,其业务规划和业绩表现也各有特点。各地政府在招商时,可以重点关注这些产业链上中下游的分布,引入链主企业,以带动产业链的快速发展。不过,企业的发展情况可能会随时间变化而有所不同,在实际投资决策中,还需充分考虑市场风险、企业经营状况等多方面因素。同时,随着行业的发展和竞争格局的变化,龙头企业的地位也可能发生变化,建议关注市场动态和企业的最新情况。
通过前瞻产业研究院的智慧招商系统,还可以获取到目标企业的直接有效触达方式,找到企业与企业之间、人与人之间的投资关系、社交关系、乡情关系等,以此选取最优的触达路径以确保能够精准提升新能源汽车产业的招商效率和成功率,让规划与招商同步并进。
前瞻产业研究院作为更懂产业的科技型决策智库,2023年就先行成立了“新能源汽车研究规划所”,希冀发挥“产业研究+大数据+技术洞察+招商资源前置”的独家特色产业规划服务,为各地政府提供既科学、又前瞻、更落地的产业规划整体咨询方案。









