
(图片来源:摄图网)
近日,TGA2024年度游戏大奖正式揭晓了,索尼亲自发行的游戏《宇宙机器人》最终夺得了年度游戏的桂冠。很遗憾,国产游戏《黑神话:悟空》落选,没能最终获胜。
《黑神话:悟空》在此次TGA2024上共获得了4个提名,分别是年度最佳游戏、最佳游戏指导、最佳动作游戏以及最佳美术指导。在激烈的竞争中,这款游戏成功击败了《使命召唤:黑色行动6》、《绝地潜兵2》、《星刃》和《战锤40K:星际战士2》等强劲对手荣获了最佳动作游戏奖,以及象征着玩家喜爱的玩家之声奖项。
尽管《黑神话:悟空》未能夺得年度游戏的最高荣誉,但这两项大奖已经是中国游戏行业在国际舞台上的重要突破,足以证明《黑神话:悟空》在国际游戏市场中的非凡实力和文化魅力。
作为我国首款国产3A游戏,《黑神话:悟空》自发布以来就备受关注。发售后不到24小时,这款游戏在Steam平台上的在线玩家峰值就突破了222万,位居榜首,在Steam所有游戏在线玩家历史峰值中排名第二。
在销售方面,根据第三方平台的预估数据,《黑神话:悟空》预售开启仅一个月,已经卖出了120万套,销售额逼近4个亿,不仅打破了中国单机游戏的销量纪录,也让中国自研游戏首次成功打入全球市场。
此外,《黑神话:悟空》的发布还在电商平台掀起了热潮。大量与游戏相关的产品如手办、T恤、周边等迅速走红,甚至出现了缺货、下架的情况。
IGN中国评测人对《黑神话:悟空》给予了高度评价,认为这款游戏绝对可以说是一座中国游戏行业的里程碑。它所呈现的优秀品质对得起这四年来它背负的所有期待,无论是从游戏性、画面、音效还是剧情等方面来看,都堪称一流。这是真正意义上放在全球市场也是极具竞争力的国产游戏。
《黑神话:悟空》背后的产业链全景梳理
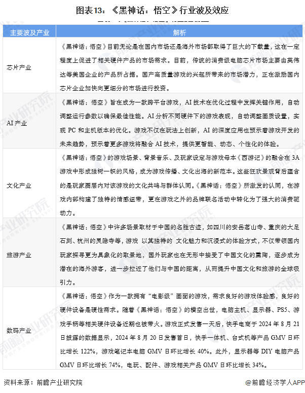
根据公开披露的信息,游戏科学旗下的《黑神话:悟空》3A游戏所涉及产业链包括上游的硬件支持和技术支持,中游的游戏开发以及下游的销售推广。其中在上游的技术支持的AI应用方面,《黑神话:悟空》可能使用AI行为树和黑板系统来设计复杂的NPC和敌人行为,这些技术使得敌人可以根据玩家的动作作出智能反应,从而提高游戏的挑战性和可玩性,AI技术显著提升了游戏的战斗体验,AI不仅实时分析玩家的战斗风格,使敌人能够智能应对,还根据玩家行为调整BOSS的攻击策略。在下游游戏推广方面,《黑神话:悟空》主要围绕:一次性购买制、订阅制、内购与微交易、品牌联动与周边商品、电子竞技与社区参与媒体与内容合作、国际市场扩展等七条渠道展开销售。
游戏行业波及效应
目前,《黑神话:悟空》游戏的知识产权已经产生了跨界的影响力,从游戏产业到日常消费品领域,包括英伟达、海信、联想等超过10个品牌已经宣布与《黑神话:悟空》进行合作。《黑神话:悟空》背后的全产业链不仅会对影视文旅等传统产业产生直接的影响,而且由于它涵盖了上游人工智能、云计算、虚拟现实和芯片、下游配套数码产品等多个产业链环节,在资本市场中的影响力也在不断扩大。
前瞻产业研究院认为,《黑神话:悟空》作为游戏科学的旗舰项目,不仅展示了公司在游戏开发上的技术实力和创意,还为玩家提供了一种全新的游戏体验。游戏科学的成功在于其对中国传统文化的深刻理解和对现代游戏技术的巧妙运用。尽管面临激烈的市场竞争,但公司凭借其创新精神和坚实的技术基础,展现了强劲的市场潜力。未来,随着游戏的正式发布和后续更新,游戏科学有望在全球市场上取得更大的成功。





