近期,综艺节目《再见爱人》的热播,让“NPD/自恋型人格障碍”这个词第一次被如此大范围地推到了公众视野。

关于《再见爱人》里的麦琳是否是 NPD 的讨论
另一个热门的被讨论对象:《花少》里的周雨彤
一时之间,网络上几乎所有人都在讨论 NPD:从猛烈指责节目嘉宾麦琳为 NPD、怀疑 XX 公众人物是 NPD,到通过行为、面部特征等方法教人诊断身边的人是否为 NPD,甚至到最后思考自己是否是 NPD。
小红书上遍布着教人如何识别 NPD、逃离 NPD 的方法,还出现了血包、飞猴、懦夫、NPD 捕猎等特玄乎的概念,让人感觉仿佛在阅读《银河帝国》或《沙丘》等大型长篇科幻巨作的世界观简介。
豆瓣的 NPD 小组
NPD 的飞猴
按照网上流行的粗暴诊断方法,人人身边全都是 NPD,人人都是 NPD:
上司今天狠狠骂我了,他是 NPD;
Crush 对我爱理不理、像在操纵我的情感,准是 NPD;
朋友原来对我很友善,但现在好像不太喜欢我了,NPD。
……
仿佛遇事不顺,全部归咎于对方是 NPD 即可。NPD 这个词在被理解以前,似乎已被污名化与妖魔化。
我很好奇,究竟啥才是真·NPD?为什么人们热衷于在遇到社交困境时给他人贴 NPD 标签?以及为什么,我们越来越喜欢“心理自诊”(如 ADHD、焦虑、抑郁、双向、PTSD 等)?
我将这些疑问发送给了心理咨询师嘎一,以下是她的回答:
自恋 = NPD?
BIE:首先,请向我们介绍究竟啥是 NPD 吧!
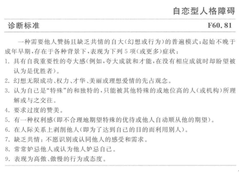
嘎一:NPD,即“自恋型人格障碍(Narcissistic Personality Disorder)”。以下是美国精神医学学会的《精神障碍诊断与统计手册》(以下缩写为 DSM)提供的“自恋型人格障碍”的诊断标准:
自恋型人格障碍是一种自我夸大的、需要他人赞扬且缺乏共情的心理行为模式。
一,NPD 个体具有自我重要性的夸大感。他们常规地高估自己的能力、夸大自己的成就,常常表现得自负和狂妄。
二,他们常常有着幻想无限的成功、权力、才华、美丽或理想爱情的先占观念。他们可能玩味外界“姗姗来迟”的钦佩和特权,与名人或有特权的人们相媲美。
三,他们相信自己优越、特殊或者独特,并期望他人能够认识到这些。他们可能觉得自己只能被其他特殊的或地位高的人所理解,并可能会用“独特”、“完美”或“有天赋”等特征来形容与他们交往的人,通过把理想化的价值加给他们交往的人来增强自尊。
四,他们常要求过度的赞扬。他们的自尊几乎总是很脆弱。他们可能念念不忘于自己做得有多好,以及如何受人重视。这常常表现为需要他人不断的关注和钦佩。
五,他们有着明显的权利感,不合理地期待特殊的优待。他们希望被照顾,倘若没有,会感到困惑或愤怒。例如,他们可能认为他们无须排队或他们的优先非常重要,其他人应该听从他们。
六,权利感、加之对他人的需求不敏感,可能导致其对他人有意无意的剥削。例如,这些障碍个体可能期待别人极大的奉献,可能要求他人过度工作而无视对他人生活的影响。
七,他们常缺乏同理心,难以认识到他人的需求、主观体验和感受。他们会以不恰当和冗长的细节来谈论自己关切的事儿,而不能认识到别人也有感情和需求。对那些谈论自己问题和担忧的人,他们常怀蔑视和不耐烦。
八,他们常会妒忌别人,或相信别人会妒忌他们。他们可能会嫉妒别人的成功或财产,因为他们觉得自己更配得上这些成就、仰慕或特权。他们可能会严厉贬损他人的贡献,特别是当那些人因他们的成就而已经得到确认或称赞时。
九,他们往往显得势利、对人轻蔑或态度傲慢。例如,患有这种障碍的个体可能抱怨笨拙的服务员“无礼”或“愚蠢”,或者在医疗检查结束时居高临下地评价医生。
看完上面,你还是不知道什么是 NPD 吗?很正常,因为 NPD 是被研究最少的人格障碍之一,对它进行诊断是相当困难的,因为它的表现形式多种多样。病理性的自恋涉及的范围非常广,如自大/自我厌恶,外向/社会孤立,行业领袖/无法维持稳定的工作,模范公民/进行反社会活动……这些都有可能,非常异质性。
上文 DSM 的诊断标准提供的是一个相当狭隘和同质化的自恋型人格障碍定义,特点上强调普遍存在的自我夸大(在幻想/行动中)、需要他人赞扬、权利感强和缺乏共情。
这些是自恋病理学的重要方面,但是它并没有充分涵盖临床实践中被诊断为自恋的广大人群,也没有涵盖该障碍的核心心理特征(包括脆弱的自尊,自卑感、空虚感和无聊感,以及情感反应和痛苦)。
或许大家看完上面的表现说明,会有一种,“啊,这里有点像!那里好像也有点相似”的对号入座的感觉。其实这种感觉很正常!因为“正常”和“异常”的差异往往不是“正常人不需要赞扬”VS“NPD 需要赞扬”、“正常人不自我夸大”VS“NPD 自我夸大”,而是在需要赞扬、自我夸大的程度上,0-10 分,到底有几分。
如果我们只是比对表现,很容易觉得自己或者他人确实有这样的情况。而真正的诊断过程,需要看表现出来的程度、对功能的破坏、对周围他人的影响……这是一个综合考量、非常谨慎的过程!
在“自恋 —— 达到病态程度的自恋 —— NPD”这条线上,目前的研究认为,可能只有不超过 5% 的人到达了 NPD 的诊断标准。
可能有朋友想问:那什么表现才算是“过度”呢?什么表现才是10分的自我夸大呢?这确实问到难点了!其实这也是精神病学家/临床心理学家们努力斟酌的问题。
大家仔细想想或许就会发现,这个问题真的很难回答。比如说,我们是不是要考虑文化背景呢?同样的表现,在美国可能被认为是自信,而在我们国家可能就被认为是自我夸大了。即使是在我们国家,不同地区文化下对于个体行为的期待也不相同,所以真的很复杂!
总之呢,确定诊断的目的是为了找到需要专业干预的人并提供针对性的治疗,诊断的过程并不是为了确定“谁有问题”,而是为了识别“谁需要帮助”。
我个人的观点是:重点并不在于 NPD 到底是一个什么样的障碍,到底到达什么样的标准才能说对方是 NPD。因为这是一个在精神病学/心理学上都还在努力探索的复杂概念。
重点在于 —— 人们为什么需要这个标签?
NPD 标签:让我们得到了表达空间?
BIE:最近一两年,我注意到社交媒体上越来越多人倾向于将身边的人甚至自己诊断为“自恋型人格障碍”。仿佛存在一种趋势,在遇到自己无法应对的社交状况时,就一口咬定因为对方是 NPD,而不是自己的问题。
您认为这种现象出现的主要原因是什么?
嘎一:这个标签的出现可能让人们原有的一些不知道该如何说清楚的痛苦、受伤、愤怒、困惑有了表达的方式和空间。
NPD 的提出,让人们原来无法准确、简洁描述的一些感受得到了一个非常好的表达空间 —— “哦原来是被 NPD 压榨了”。标签的提出往往都是因为有一些东西、痛苦需要被更简洁地描述、更快地让人知道。
其次,这个表达能得到他人充分的认可。这种被“NPD”压榨的感受已经得到了大众的承认,你说出来的话就能容易得到大家的支持。
另外,它让人能够心安理得地卸掉一些自己的责任。这里的“心安理得”不是指推卸自己的责任,而更像是终于确信“原来不是自己的原因”。
人们有将一些糟糕的感受归于外因的需要(且其中一定有外因的影响,只是比例多少的问题),但是,我个人觉得可能跟我们强调自省的文化传统有关系,相较于直接、没有犹疑地指责他人,我们更“擅长”、习惯于先反省自己是不是也有问题。
而 NPD 这个标签的出现,就让这部分对于外因的确定变得正当(“对方确实有这样的表现、大家也都这么认为”),那人们就从被“到底是谁的问题?是不是我也有问题”卡住的状态转变为能够正当地表达自己的不满。这是种好感觉,哈哈哈。
最后,它伴随的是愤怒的合理化 —— “我终于可以有理由对此表达愤怒了”、“原来都是 ta 的问题!我还一直怀疑是不是我的问题”……愤怒是一种非常有行动力的情绪,它会催使有相同体验的人们迅速地加入进来、推动它的传播。
当然,其中肯定还是有推卸自身责任、放弃积极应对的需要 —— “如果对方是 NPD,那现在这样就不是我的问题,我也不需要再做什么努力去尝试推动改变。”
就像自省和过度反思之间的界限很微妙一样,责任的划分本身也非常微妙。我个人并不觉得,不假思索地认为全都是对方的问题是一个很好的人际策略。
这不是为了告诉人们你也有错,而是说,如果我们放弃探索自己在这一段互动中可能发挥的作用,我们就忽视了自己拥有主动性和能动性的能力。
(在心理咨询和来访中,我们也会探讨这部分,目的是挖掘自己的能力和资源,看到自己并不是无力抵抗、无力改变的。)
从“无名”到“污名”:心理问题自诊热潮
BIE:在自行 NPD 诊断热潮以前,网上曾流行过自我诊断 ADHD、焦虑症、抑郁症、躁郁症等。NPD 标签的使用和其他的心理标签有什么不同呢?
嘎一:其他的心理病理标签更多的是针对自己(比如说“我”抑郁症、社交恐惧、双相),那大家去澄清一些它的诊断标准、就是不要轻易地给自己这样的标签,其实有一定的安抚疾病焦虑的作用,也是在做去污名化的工作。
但 NPD,我看到的更多是在指责他人(说句实话,NPD 是不会去思考自己是不是 NPD 的),这里有一个自我安抚和自我确认的需求。这时候跳出来说对方不是 NPD、你不要这么去标签对方,就让这个需求落空了。这不是人们想看到的东西。
BIE:这种“自诊”现象是否会影响人们对心理健康问题的认知呢?
小红书上教人识别 NPD 的教程
嘎一:我个人感觉可以用一句话描述:从“无名”到“有名”,从“有名”考虑“污名”。
这些自我诊断的流行,是因为切中了大家的某个原来无法描述、无法表达的需求:“终于有一个东西可以描述我的状况”了,它让人松了一口气,“不是我的问题,是生病的问题”。
从“无名”到“有名”的过程是非常有意义的。对于个体来说,能缓解焦虑;对于我们心理学来说,是大众层面的意识增强。大众知道有它总比大众不知道有它更好。不知道意味着不认可和忽视,这会让痛苦者的处境更加艰难。
至于从“有名”到开始考虑它的“污名”,也就是我们要开始考虑标签易于传播等优点的背面了。简单粗暴的传播,必然伴随着片面的了解。
但总的来说,乐观一点想,从“有名”到考虑“污名” —— 这本身也是有一次进步的体现,哈哈哈哈哈。其实现在精神病学/临床心理学在做很多关于精神障碍病理标签的研究,比如说给一个症状的描述,一个组别给诊断标签,一个组别不给诊断标签,然后看两组人评价的差异之类的,大家在狠狠反思标签可能带来的负面影响。
我个人的总体态度偏向于:先让它有机会生长,然后我们再来修剪。如果连出土冒芽都还没有,只靠比例极低的所谓专业人士,力量实在太微小了。
标签切断了连结彼此的可能性
BIE:过度将他人标签定义为 NPD,会对关系有哪些潜在的负面影响呢?
嘎一:(前提,我个人觉得网上大部分所描述的“NPD”应该是对方身上表现出了某些自恋特质。)首先,它会变成不值得被看见、被理解的“原罪”。标签压缩了一个人的丰富性,也阻隔了我们探索对方人生故事的好奇心。简单来说,你们失去了一切可能性。
如果总是过度标签定义身边人,这种可能性的压缩会变成一种常态。人跟人之间一定不是标签和标签的相遇,而是故事和故事的相遇,有些标签把大家迅速拉到一起,比如 MBTI。
当 MBTI 遇见 NPD?
而这种“拉到一起”,某种程度上就是你们之间可能的相似性诱发了你对对方人生故事的好奇。你们关系的建立、发展、维持是在这种好奇心的推动下对于彼此故事的分享、认同以及共同构建;而有些标签迅速阻断了一切可能,比如 NPD。
目前临床心理学有一种趋势:去病理化。也就是说,把人们表现出来的某些“异常”,理解成 ta 过往的应对方式如今已经失去了效果/不再合适,ta 被固着在了过去。
比如说一个人在父母酗酒、暴力的环境中长大,ta 的过度警觉、以自我为中心帮助 ta 在这样的家庭中顺利地生存下来。现在 ta 已经离开了那个非常糟糕的环境,但先前的行为方式留存了下来,那 ta 的生活方式和 ta 如今所处的环境就形成了一个巨大的错位,于是变成了我们眼中的“异常”,这是非常悲伤的事情。
在我眼里,人格障碍的发生是非常悲伤的事情,以我们目前对于精神障碍的理解,在素质-应激模型的框架下(个体可能存有某种易感性,比如更容易抑郁,而它的表达程度受到后天应激的影响,也就是社会心理因素,如创伤),人格障碍的发生,无论是素质层面的易感性,还是后天可能遭受的创伤经历(而且人格障碍往往伴随着复杂创伤,如长期、重复发生的创伤),这些都是非常非常不幸、非常非常悲伤的事情。
如果我们只是打一个标签,而不去看 ta 的人生故事,我们一点相遇的可能都没有了。
其次,如我上文提到的,它可能会让我们忽略了自己拥有在人际中的能动性。如果发展到遇到社交困境就直接指责对方 NPD,那“我们能做什么呢?”,听起来好像“我们什么也不能做了”。
比如说面对那个自己很讨厌的上司,我们觉得 ta 简直 NPD,然后在小红书上指控“我的老板是 NPD!!!”,然后呢?互动模式一成不变,咱心里憋屈、愤怒得要命,我们大概率不会再觉得和对方的关系、相处可以从我们这里发生一些调整 —— 但真的是这样吗?
简单来说,其实大部分时候我们都不是无力抵抗的受害者!我们可以做一些事情,如果还是不行,那就 say goodbye!这也是我们能做决定的事情!
依据目前的舆论情况,NPD 应该还是一个有攻击意味和指责意味的标签。如果是对身边亲近的人(指关系基本健康,但对方可能有时会做一些让自己不舒服的事情,或其他依然有维持空间的关系状态哈),给对方打上 NPD 的标签(而且大概率可能是在吵架、气头上的时候吧,我猜),对方会觉得被攻击、被指责并感到受伤的。
(不要用对方面对 NPD 指控时的恼羞成怒反证对方是 NPD。自恋一直以来在中国的文化背景下就不是什么好词,更何况还加上了个“人格障碍”,这是彻头彻尾的否定。谁遇到这样的指控不跳脚呢?有时候被别人说一句“你也太想着自己了”我们都气得不行!)
我个人理解是,在这样的关系中,大家还是出于表达自己的情绪、希望对方认识到 ta 对自己的伤害的目的发出了 NPD 指控。那么,这就是一个沟通方式的问题。我个人觉得这不是一个好的传达你的信息、情感的方式。
让我们抓住一些在人际沟通中的好方法!多说“我……”,少说“你……”,比如将“你一点也不考虑我的感受,你这个 NPD”改成“我没有感受到你对我的关照,我感到很受伤”。也可以用这样的公式来陈述自己的感受:“当你在 Y 情境下做 X 的时候,我感到 Z”。反正非暴力沟通!
“我感觉到身边有 NPD?!”
BIE:如果有人怀疑身边的人是 NPD,您会建议怎么做?
嘎一:这种怀疑的出现,我理解成在与对方的关系中感受到的不适。
如果是在和对方的关系中非常受伤,首先,不管对方是不是真的是 NPD,或者自恋达到了病态状态,你受伤的感觉都是真实的,请抱抱自己。
我不想直接说离开这段关系,因为关系往往很复杂,我们的情感也很复杂,结束关系常常不是一句简单的话语。作为一名心理咨询师,我更想说,请关注、看见你自己的感受。
有时候,我们会希望伤害我们的人给我们一个回应,可能是道歉、愧疚等。但在对方自恋水平相对较高的情况,如若还没有足够的沟通渠道和方法,可能这个回应我们是很难等到的。
我知道有些人会被卡在这里很久很久。但有些强烈的、无法平复的情绪,和对方直接解决并不是唯一的选择或通道,我们依然有机会在对方不参与的情况下得到一些缓解(在这里给心理咨询打广告 hhh,我们有一些这样的技术)。
简单来说,虽然我不知道这个部分是会让大家感到希望还是感到悲伤,我们可能要接受有些东西可能永远无法与当事人达成解决的事实,但我们有其他的空间,比如和你的朋友、你的伴侣、你的咨询师、甚至你自己去安抚这个部分。
同时,请相信自己不是无能为力,至少不要在一开始就觉得无能为力。
如果只是单纯地怀疑一个“遥远的人”(没有什么接触的人)是 NPD……怎么说呢,专业的人干专业的事情,放下你的责任感!
如果是你怀疑你的亲友正在遭受“NPD”的折磨,我个人觉得你可以肯定对方受伤、恼火等等感受,从共情、支持的角度站在你亲友的身边。至于那个人是不是 NPD,大家可能都劝过好朋友分手哈……或许参考类似情境的处理吧。
最后,身为一名心理咨询师,我当然还是希望大家能够减少标签的使用,至少是泛用。
人格障碍往往伴随着让人心碎的故事。大家作为非专业人士固然没有理解这部分故事的责任,但标签的泛用会让真正的患者失去被看见、被理解的可能,会让患者为自己的存在感到羞耻、担忧自己的表达是否还有人相信,从而降低寻求帮助的可能。这一点就和我们希望大家不要泛用“自闭”、“PTSD”、“抑郁”等标签一样。
作者:作者:嘎一,编辑:烧鸡









