导读
随着科技的进步,可穿戴设备已不仅仅局限于日常健康监测。结合人工智能(AI)技术,这些设备正逐步改变我们对精神障碍的理解和治疗方式。近期发表在《Cell》的一项研究《Digital phenotyping from wearables using AI characterizes psychiatric disorders and identifies genetic associations》,深入探讨可穿戴设备如何通过AI技术实现精神病理特征的数字化,并揭示其背后的遗传学机制,为临床医生和科研人员提供新的视角和技术工具。
研究背景
近年来,可穿戴设备因其便携性和连续性而成为收集个体行为数据的理想工具。然而,如何从海量的数据中提取有意义的信息一直是研究者们面临的挑战。本研究通过整合来自青少年脑认知发展研究(ABCD Study)的数据,利用先进的机器学习算法如XceptionTime、XGBoost等,实现了对注意缺陷多动障碍(ADHD)等多种精神疾病的精准预测和分类。此外,研究人员还进行了全基因组关联分析(GWAS),以探索潜在的遗传因素。
研究设计与结果
研究团队首先使用了大规模的生物样本库(ABCD)来获取基因信息,并通过定制化的软件和算法处理来自智能手表和其他可穿戴装置的数据。为了确保模型的有效性和可靠性,采用了多种统计方法,包括连续单变量和多变量GWAS,以及贝叶斯结构时间序列分析等,最终确定了与精神障碍相关的遗传位点。

图1:利用ABCD队列的临床、数字和遗传数据来改善精神疾病的特征
研究人员利用ABCD数据集,涵盖了11,878名9至14岁青少年的临床、可穿戴设备和遗传学信息,其中男性5,682名,女性6,196名(图 1A和1B)。通过处理来自Fitbit智能手表的数据,包括心率、卡路里消耗、活动强度、步数、代谢当量(MET)、睡眠水平和强度等指标(图1C),研究团队生成了详细的数字表型,量化个体生理过程及其对环境刺激的实时响应,提供了关于行为模式的关键洞察。
基因数据由ABCD联盟使用烟幕基因分型阵列收集,并经过严格的质量控制(QC),以确保高质量的数据用于下游GWAS分析。对8,791个个体和157,556个单核苷酸多态性(SNP)进行的主成分分析揭示了队列中不同的祖先背景,这些主成分作为协变量应用于后续分析中,增强了结果的准确性(图1D)。
综上所述,本研究设计了一个综合框架,将环境因素、基因型、精神障碍诊断以及从可穿戴设备衍生的行为特征紧密相连。
图2:用于数据处理、特征工程和模型体系结构的工作流
为了确保模型的全面性和准确性,研究人员纳入了广泛的精神病学研究中常见的协变量,如人口统计学特征、认知测试结果、行为清单等(图2A)。这些协变量为模型提供了丰富的背景信息,同时帮助控制潜在的混杂因素。针对稀疏数据问题,研究团队开发了一套信号补全和处理方法,成功从Fitbit智能手表获取了48个时间序列通道的数据,每个通道代表一种生理或行为指标的时间演变,如心率、步数等(图2B),从而捕捉个体日常活动模式中的细微变化。
静态特征生成基于Fitbit数据,通过描述性统计学(如平均值、中位数)处理,最终为每位参与者生成了总计258个静态特征(图2C)。这些特征被划分为七个主要簇,涵盖不同类型的生理和行为过程,包括心率、睡眠持续时间和质量、代谢摄入量以及体力活动水平(图2D)。
分类任务方面,研究人员采用了梯度提升机器学习算法XGBoost来处理静态特征,以减少过拟合风险并保证模型性能。对于动态特征的时间序列性质,则选择了卷积神经网络Xception作为核心工具。Xception利用变化的卷积滤波器和残差连接结构,在保持高效参数化的同时,充分挖掘了生理和行为模式中的时间依赖关系,增强了对精神疾病的诊断能力。
静态和动态特征共同构成了一个全面的数字表型库,用于宏表型分类及模型解释性评估(图2E)。研究团队提出了“可穿戴组合得分”的概念,这是一种非线性模型,将多个数字特征融合在一起,以预测特定精神障碍的发生概率。此分数不仅总结了个体患病风险,还通过可穿戴GWAS实现了生物标志物的识别,为个性化医疗提供了有力支持。
图3:精神疾病表型分类模型的表现和可解释性
在构建用于区分ADHD患者和健康对照者的分类模型时(图3A),研究人员首先使用静态特征结合XGBoost算法,实现了平均受试者工作曲线下面积(AUROC)为0.87和精确度为0.79。当引入动态特征并通过Xception处理时,模型表现进一步提升,达到平均AUROC 0.89和精确度0.83。相比之下,仅包含协变量的基本模型的AUROC为0.83,表明可穿戴设备衍生的特征显著提升了诊断准确性。
对于焦虑障碍(图3B),研究人员再次应用相同的建模框架,即静态特征与XGBoost以及动态特征与Xception相结合。结果显示,静态特征的平均AUROC为0.69,精度为0.64;而动态特征则将这两个指标分别提升至0.71和0.68。尽管两种模型均优于基线模型(平均AUROC 0.67),但动态特征模型的表现最佳。这强调了可穿戴数据中固有的时间模式对理解人类行为的重要性。
为了深入了解哪些特征对分类任务最为关键,研究人员采用了消融技术来评估每个特征对模型性能的影响。对于ADHD分类,心率被确定为最重要的特征,其次是其他动态特征如睡眠、步数和代谢当量(METs),以及人口统计学、家庭历史和认知分数等协变量(图3C)。
然而,在焦虑障碍分类中,睡眠质量、阶段、卡路里消耗和步数是主要的动态特征,而心率在此情境下并未显示出同等的重要性(图3D)。
研究人员还探讨了一天中不同时间点上动态特征的重要性。利用梯度加权类激活映射(Grad-CAM)和消融技术,发现对于ADHD患者而言,下午早些时候的心率动态特征尤为重要,这可能反映了青少年ADHD患者与其同龄人在该时段的行为差异(图3E)。这种现象与临床研究中观察到的昼夜节律效应相吻合。相反,夜间睡眠相关的动态特征更有利于焦虑分类,这与临床预期相符(图3F)。
总体来说,这些结果不仅展示了可穿戴设备衍生特征作为数字表型的价值,而且揭示了它们如何更好地捕捉与精神障碍宏观表型相关的行为和生理时序模式。
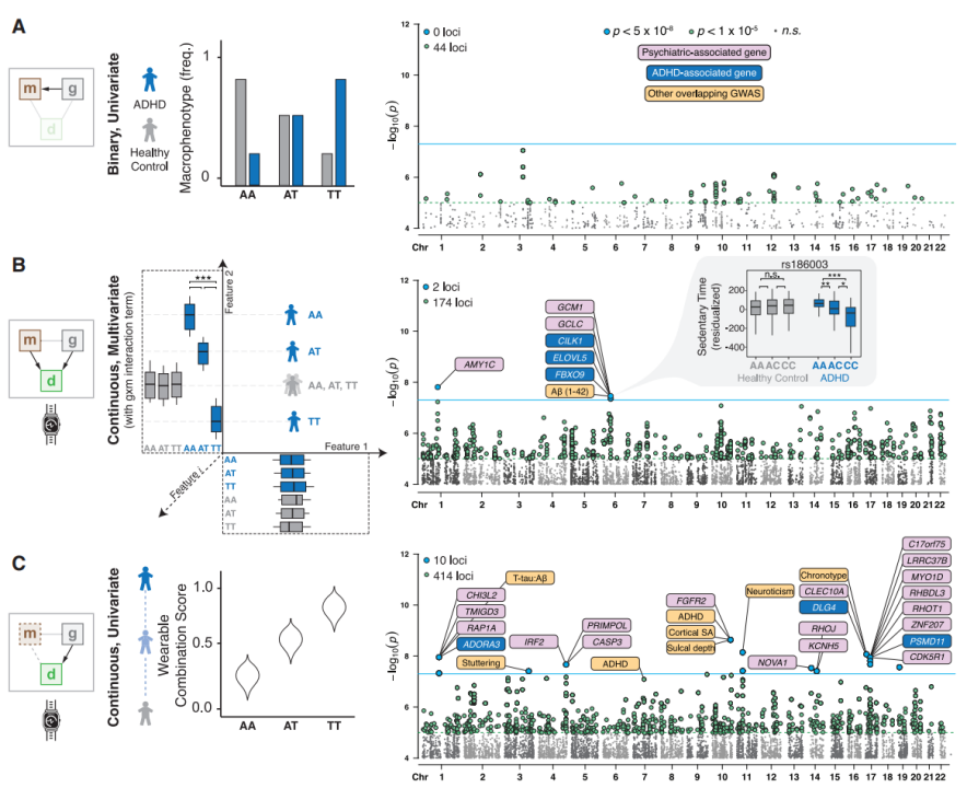
图4:曼哈顿图总结了ADHD的多变量和单变量GWAS的结果
研究人员开发了一种创新的AI建模框架,利用穿戴式设备衍生的特征作为精神疾病宏表型的预测因子。选择1,191名个体(含137名ADHD患者和1,054名健康对照者)进行GWAS研究,以识别与精神疾病相关的遗传变异。
首先,研究人员将穿戴式设备衍生的特征簇视为数字表型,评估遗传变异对ADHD患者和对照组的不同影响。进行了连续多变量GWAS,将可穿戴特征向量回归到基因型、协变量以及基因型与个体宏观表型之间的交互作用。结果显示,两个位点达到了全基因组显著性水平,涉及6个精神疾病相关基因,包括ELOVL5、FBXO9 和 CILK1等(图4B)。
后续测试进一步确定了哪个可穿戴特征在集群内驱动了显著关联,发现携带rs186003 CC基因型的ADHD患者报告的久坐时间比携带AA基因型的患者少,这种差异仅存在于ADHD患者中,表明基因型对可穿戴特征的影响是特定于该状态的。
研究人员还进行了另一种类型的GWAS,即使用AI框架中获得的“可穿戴组合得分”作为响应变量。这些分数整合了多个穿戴式衍生特征,总结了个体患ADHD的可能性。在连续单变量GWAS中应用这些分数时,共识别出10个显著位点和21个精神疾病或脑相关基因(图4C)。其中三个基因(ADORA3、PSMD11 和DLG4)之前已被报道与ADHD有关,增强了结果的功能意义。此外,部分识别的位点与先前报道的GWAS SNP重叠,涉及神经质、睡眠中断和其他临床特征。
在同一组个体上执行的传统病例对照GWAS未能发现任何显著位点(图4A),这与连续测量比二值化特征具有更高统计学效力的结果一致。通过这种方式,研究人员展示了连续多变量和基于机器学习的方法在遗传研究中的优越性,证明了穿戴式设备数据在揭示复杂精神疾病遗传基础方面的潜力。
图5:探索可穿戴式GWAS的遗传-生理-精神轴
研究人员不局限于针对特定疾病(如ADHD)的GWAS研究,还进一步探索了所有可穿戴设备特征在更广泛的精神疾病群体中的应用。在这项扩展性的多变量GWAS中,研究人员将可穿戴特征向量作为回归因变量,控制组为健康个体,实验组涵盖所有精神障碍患者。类似于之前的分析方法,进行后验测试以确定哪些具体特征驱动了显著的遗传关联。结果显示,四个位点达到了全基因组显著性水平,并涉及10个在神经发育性和精神病性障碍中有记录作用的基因(图5A)。
研究人员深入探讨了这些遗传变体在行为特征之外的影响及其与临床精神病理学的关系。例如,rs365990的小等位基因(G)与平均心率增加及昼夜间心率变异性降低显著相关(图5B左)。该等位基因在双相障碍患者队列中比对照组更为丰富(图5B右),表明它可能与这种严重病理学中心血管活动的不规则性有关。此外,rs365990是CMTM5基因的表达数量性状位点(eQTL),此基因在大脑亚区域高度表达并参与应激反应和童年逆境,强调了其对精神疾病的潜在重要性。
对于另一个位点rs113525298,小等位基因与卧床时间延长及白天活跃时间缩短相关联,并且在ADHD队列中的出现频率较低(图5C)。这提示该等位基因可能具有对抗过度活动障碍的保护作用,这一发现得到了邻近位置SNP(靠近ELFN1基因,之前与ADHD病理生理学相关)的支持。
总体而言,这些结果展示了可穿戴设备衍生特征作为数字表型在GWAS中的强大应用潜力。通过整合多源数据,研究人员能够识别出与临床精神病学相关的遗传变异,这些变异不仅影响个体的行为模式,还可能揭示新的生物学机制。
拓展延伸
除了精神疾病外,可穿戴设备与人工智能(AI)技术的结合也在其它疾病和公共卫生领域具有极大的潜能,并为未来的研究提供新的思路。
1.流行病学调查
Nagata等人的研究表明,通过Fitbit设备记录儿童早期每天步行数目的变化趋势,可以作为评估社会环境因素对健康影响的重要指标。这种非侵入式的数据收集方式能够帮助流行病学家更好地理解生活习惯和社会经济地位之间的关系。例如,在研究青少年肥胖问题时,可以通过长期跟踪其日常活动量来识别出那些可能因缺乏运动而面临更高风险的个体或群体,进而制定针对性的预防措施。此外,类似的方法还可以用于探究空气污染、噪音暴露等因素对人体健康的潜在影响。
2.疾病早期预警系统
Mishra及其同事展示了如何借助智能手表提前检测新冠肺炎的症状前兆。他们开发了一种基于机器学习算法的预警模型,该模型可以从用户的心率、体温等生理参数的变化中识别出异常模式,从而在症状显现之前发出警报。这种方法不仅提高了诊断效率,还降低了交叉感染的风险。更重要的是,它证明了可穿戴设备作为一种实时监控工具的价值,尤其是在应对突发公共卫生事件期间。对于其他急性传染病如流感或其他呼吸道疾病来说,这样的系统同样具有重要的实用意义。
3.慢性病管理
除了急性病症之外,慢性病患者也可以从这项技术中受益。比如糖尿病患者可以使用连续血糖监测仪(CGM)配合智能手机应用程序来跟踪自己的血糖水平;高血压病人则可以通过腕带式血压计随时了解自己的血压状况。结合AI算法分析这些数据后,医生便能更及时地调整治疗方案,确保患者获得最佳护理。同时,这类个性化健康管理平台也有助于增强患者的自我管理意识,提高治疗依从性。
4.心理健康支持
除了物理健康方面,心理健康也是一个值得关注的重点领域。近年来,越来越多的心理咨询师开始尝试利用聊天机器人或者虚拟现实(VR)技术为来访者提供辅助服务。但是,要实现真正的远程心理干预还需要更加精准的情绪状态评估手段。这时,集成有情感计算功能的可穿戴设备就显得尤为重要。例如,通过分析语音特征、面部表情甚至是皮肤电反应等多模态信息,系统可以自动判断一个人当前的心理状态,从而触发相应的辅导建议或者紧急求助机制。这对于抑郁症、焦虑症以及其他情绪障碍的早期发现及后续跟进都大有裨益。
5.药物研发与临床试验
可穿戴设备和AI技术也为药物研发带来了前所未有的机遇。传统上,新药开发过程往往耗时漫长且成本高昂,其中一个主要原因就是难以获取足够数量的有效样本以验证疗效。然而,随着移动互联网和物联网(IoT)的发展,现在可以通过大规模招募志愿者并利用智能手环、智能手表等设备收集详尽的用药反馈数据。这样一来,不仅加快了实验进度,还能更精确地评价不同人群间的效果差异,为个性化医疗奠定坚实基础。
临床应用与展望
参考文献:
Liu JJ, Borsari B, Li Y, Liu SX, Gao Y, Xin X, Lou S, Jensen M, Garrido-Martín D, Verplaetse TL, Ash G, Zhang J, Girgenti MJ, Roberts W, Gerstein M. Digital phenotyping from wearables using AI characterizes psychiatric disorders and identifies genetic associations. Cell. 2024 Dec 18:S0092-8674(24)01329-1.





