2024年新设私募股权、创投基金5089支,同比减少32.21%。认缴规模为1.52万亿元人民币,同比减少17.8%。其中,中基协备案4143支,同比减少44.1%,备案规模2629.1亿人民币,同比减少了30.3%。各地新设数量呈阶梯式分布,省市集中度小幅下降,浙江、江苏、广东、山东仍为第一梯队,新设均在500支以上。
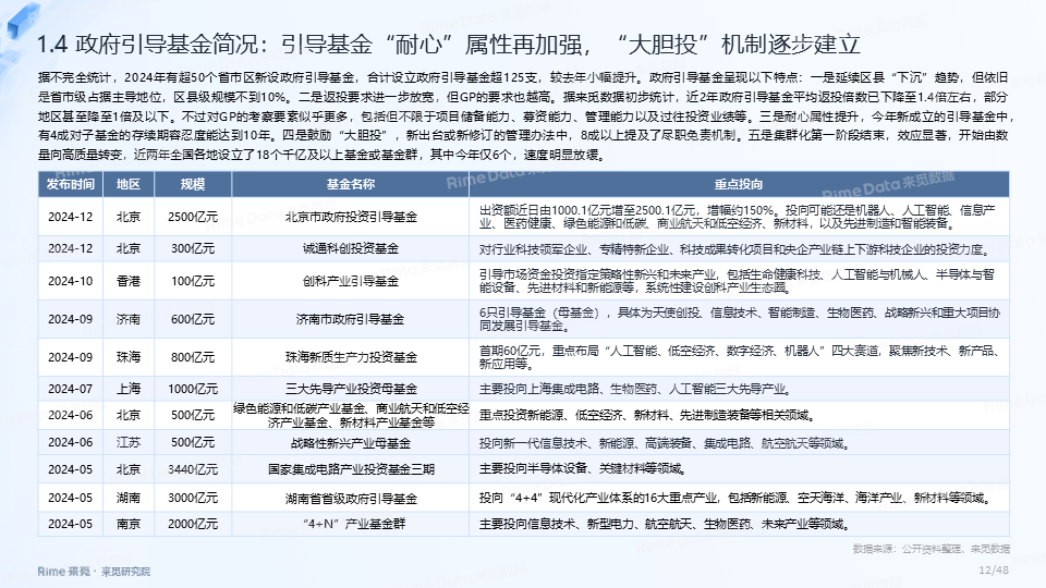
大规模基金占比持续提升,国资效应愈发凸显,2024年新设基金认缴规模在10亿以上的共447支,其中有国资背景LP出资的基金数量占比均在90%以上。2024年省市区合计设立政府引导基金超120支,仍延续区县“下沉”趋势,引导基金“耐心”属性加强,“大胆投”机制逐步建立。此外,S基金市场依旧活跃,国资大力布局S基金,2024年新成立S基金数量超过11支,目标规模合计超230亿元。
2024年全国共发生融资案例达7170起(含未公开事件),同比下降7.0%,涉及已披露融资规模达4712.2亿元,同比下降了13.9%。一级市场仍以“投早、投小、投科技”为主,A轮及A轮以前的早期融资案例数占所有案例数的59.9%。电子、信息技术、医药健康和装备制造融资案例数合计占比64.0%,电子、信息技术、汽车和装备制造融资金额合计占比58.3%。人工智能融资案例数884起,融资金额1057.3亿元,其中机器人、AI大模型、自动驾驶等细分赛道备受资本关注。2024年获投的专精特新企业有2035家,占比达32.6%,专精特新小巨人企业有719家,占获投企业总数的11.5%。
整体而言,2024年私募股权基金行业虽然募投两端都依惯性延续下跌的态势,但两者降幅已明显放缓,基本已处在止跌回稳的关键节点。并且,2024年是私募股权基金行业政策春风年,“创投十七条”、二十届三中全会《决定》、“并购六条”、“央企创投基金新政”等政策陆续出台,股权市场“长钱长投”的生态有望逐步建立。岁序更新,新景日臻。2025年会是私募股权基金行业的小寒春天,虽然依旧会有些寒风和挑战,但穿越过后更多的是阳光和机遇。

















































