来源:吉安发布
近日
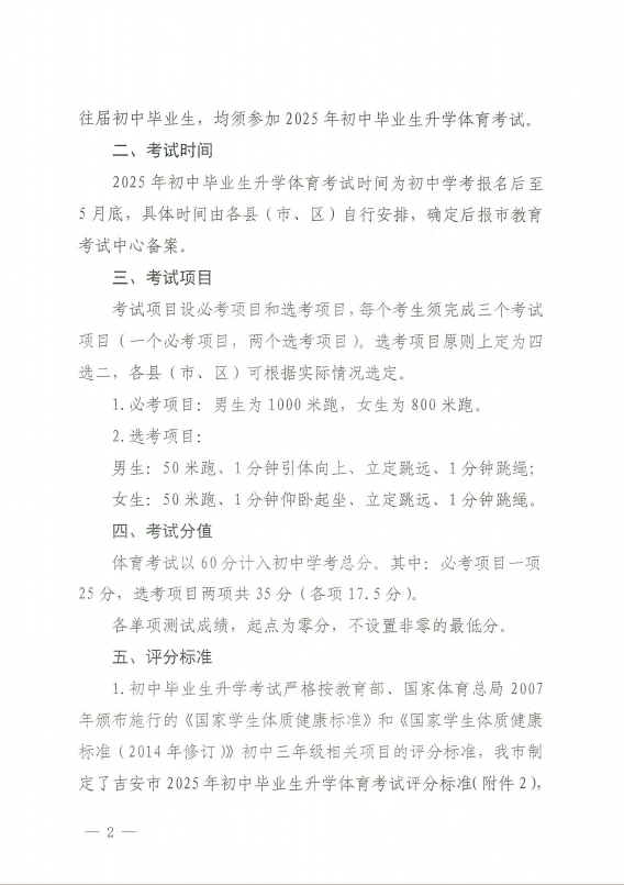
吉安市教体局发布了
《关于做好2025年初中
毕业生升学体育考试工作的通知》
对考试时间、项目和评分标准
进行了详细说明
👇👇👇
附件:1.必考项目评分标准
2.选考项目评分标准,原则上定为四选二,各县(市、区)可根据实际情况选定。
来源:吉教优学
凰家体验官探游兰州新区
集采“反内卷” 我们能对药品更放心吗?
不只是“多了两个假” 中国多地推行中小学春秋假
中国多地滑雪场提前“开板” 周边酒店订单走俏
科创合肥:澎湃创新动能
31省份工业盈亏图鉴 谁赚到钱了?
“鸡排哥”全国“巡炸”南昌站 有游客排队三小时
“300元以下难购真羽绒服”?
武汉一高校发起捐赠1000元冠名座椅活动
山东海阳核电3号机组核岛大型模块吊装完成
中国车企扎堆海外建厂
居延遗址新发现青铜时代遗存
河南开封:大宋“百戏”引游人