应急志愿服务风险与防范策略的多案例研究
—— 基于AGIL理论模型的分析
顾金喜〔中共浙江省委党校(浙江行政学院)政治学(科社)教研部主任、教授,全面从严治党研究中心研究员〕
陈超男〔中共浙江省委党校(浙江行政学院)公共管理专业硕士研究生〕
摘 要:我国正在积极推动政府应急管理体系与志愿服务体系的紧密结合,力求实现政府与社会在突发事件处置中的有效互动。然而,当前应急志愿服务存在诸多风险,不仅降低了志愿服务的效率,而且也影响了应急管理实效。AGIL理论模型是分析社会系统功能的经典理论分析框架,该模型具有广泛适用性。从该模型出发,结合近年来的几起典型案例,研究发现应急志愿服务中也存在适应性、目标性、整合性和维持性四大类风险。因此以AGIL理论模型为参考,可优化应急志愿服务风险的防范路径,推动应急志愿服务科学高效有序发展。
关键词:应急管理;志愿服务风险;AGIL理论模型;多案例研究
一、研究回顾与问题提出
我国作为自然灾害最为严重的国家之一,加强应急管理体系和能力建设既是高水平平安中国建设的必然要求,也是中国式现代化行稳致远的重要基础。自2003年抗击“非典”疫情取得胜利后,我国政府高度重视应急管理工作,将其视为保障国家安全和人民生命财产安全的重要任务。特别是新冠疫情的暴发,更是将应急管理工作推向了新的高度,使之成为实践工作的重点和理论研究的热点。与此同时,志愿服务作为应急管理体系中一股重要的社会力量,发挥着不可替代的作用。我国政府积极推动应急管理体系与志愿服务体系的紧密结合,以实现政府与社会在突发事件处置中的良性互动。然而,志愿服务在应急管理中仍面临着诸多风险和挑战。
学界对此进行了广泛的研究,形成了丰富的学术成果。首先,当前学界将志愿服务风险界定为在志愿服务活动中可能对志愿服务和志愿者产生负面影响的各种因素,包括志愿者自身可能遭受的损失以及可能给他人造成的损失。这些风险在受到自然灾害、事故灾难、公共卫生、社会公共安全等多种因素的影响后,形成了以下几大类:从损害内容上可以分为人身意外风险、健康风险、财产风险、责任风险、信任风险和精神伤害风险六大类;从风险的结构关系看,可分为志愿者为侵权行为的受害者、志愿者为侵权行为的实施者两种情况;从具体实践上可分为人身安全风险、精神损害、职业中断和侵权风险四大类;从法律关系上则包括志愿者自身损失以及因对他人造成损失而承担的法律责任等。在此基础上,学界提出志愿服务风险防范路径主要包括树立风险管理意识、完善法治建设以及提高风险防范能力建设等方面。
其次,在应急志愿服务风险层面,研究者提出应急志愿服务是志愿者、志愿服务组织以及志愿服务组织者在自然灾害、事故灾害、公共卫生事件和社会安全事件等突发事件的应对中提供、开展的志愿服务。可见,应急志愿服务风险涵盖着突发事件应急处置全过程,对志愿者、志愿服务组织以及志愿服务组织者可能产生负面影响的各种因素以及各种潜在的威胁、危害。应急志愿服务面临的风险大致可分为以下几个层面:一是制度层面。当前应急管理中的志愿服务存在缺乏组织化的多维风险,即管理制度不规范风险、法律法规不健全风险、激励保障制度不完善风险、政府协同机制不通畅风险等。二是思想层面。志愿服务理念普及尚不到位、社会存在误读误解,致使部分民众对志愿服务的合法性不认同和不信任,对志愿服务行动不支持不配合。三是专业层面。志愿服务过程中的应急需求难以把握、专业需求较高、多元协同机制水平低,致使应急管理资源无法得到高效利用,志愿者自身面临较高的安全风险,缺少专业的救援装备和技能,缺乏专业培训和科学制度。
最后,在应急志愿服务风险规避层面,研究者提出可从应急志愿服务法律保障角度入手,明确相关法律关系,完善应急志愿者损害救济体系,以求解决应急志愿者的保险和保障缺位问题,保障志愿服务各方权益;可从应急志愿服务队伍激励机制角度入手,推进激励机制的多元化,激励制度的规范化、具体化,以及激励过程的持续化;可从完善应急志愿服务体系角度入手,明确政府部门的职责,加强职能部门的专业培训,优化工作协调机制和评估反馈机制,力图缓解志愿者的救灾热情与严峻现实之间的矛盾、志愿者与政府之间的矛盾;可从思想观念入手,加大媒体对志愿者精神的报道和宣传,提高应急志愿服务的公信力和权威性,从而实现应急志愿服务的整体性风险规避。
尽管学界在志愿服务风险和应急志愿服务风险方面取得了诸多研究成果,但仍存在一定的局限性。首先,以往的研究中对志愿服务的研究较多,且大多数处于宏观层面上的志愿组织或管理机构角度,侧重志愿参与、志愿服务价值等,对志愿服务风险以及应急志愿服务风险研究相对较少。其次,虽然学界已有研究成果对应急志愿服务风险进行了探讨,但相关研究并不够细致,尤其是对应急志愿服务风险类型的研究不够具体,缺乏微观案例分析与支持性数据。最后,关于应急志愿服务风险防范的研究缺乏系统性,目前尚缺乏具有共识的应急志愿服务风险分析和防范的理论分析框架。鉴于此,本文以AGIL理论为分析框架,对应急志愿服务风险的类型进行研究,力求拓宽应急志愿服务风险的研究广度和理论深度,并为其提供新的实践案例素材。同时探索应急管理中志愿服务风险防范策略,推动志愿服务风险涉及的志愿者个体、志愿服务组织以及灾区政治与社会环境三个层面协同配合、相互促进,最后形成与适应性、目的性、协调性、持续性相匹配的应急志愿服务体系。
二、理论基础与分析框架
AGIL理论是美国著名学者塔尔科特·帕森斯(Talcott Parsons)在其著作《现代社会的结构与过程》中提出的一种高度抽象的分析模型,他从结构功能主义的视角出发阐述了社会系统所包含的四个功能要素:适应(Adaptation)功能、目标获取(Goal Attainment)功能、整合(Integration)功能、潜在模式维持(Latency pattern maintenance)功能,四个功能的首字母合在一起即为AGIL,因此被称为AGIL模型。其中,(A)适应功能是指系统为了能够存在下去,积极顺应环境变化并从环境中获取所需的资源,确保自身发展;(G)目标获取功能是指系统必须明确自身的目标及其优先顺序,然后有效地调动系统内部资源以推动目标的实现;(I)整合功能是指系统的各个部分进行有机联系、相互团结和协调,推动整个系统成为一个有机整合体;(L)潜在模式维持功能是指组织在系统发生短暂中断时必须完整保存原有的运行模式,可以通过创造、维持和宣传特有的价值文化以确保系统始终互动团结。AGIL理论模型(如图1所示)揭示了维系社会系统存在、稳定与均衡的必备功能要件和运行机理,各子系统之间相互促进、相互制约,最后形成具有适应性、目的性、协调性、持续性的行动系统。

在AGIL理论中,帕森斯强调要以科学的观点把社会行动的互动过程看作一个系统。从这个角度来说,应急志愿服务过程也是一个社会行动系统,该系统具备服务适应、目标获取、要素整合与服务维持等四种功能,并在其变迁发展过程中与外部环境产生互动,形成符合上述四种基本功能的新的系统形态。四个子系统的运作共同构成了应急志愿服务这一复杂完整的系统,其中子系统运作失衡会对志愿服务和志愿者产生一系列负面影响和潜在危险,即应急志愿服务风险,克服风险后的良好运作则能够实现系统内各要素的耦合联动,从而更好地服务突发事件的应急处置。因此AGIL理论为应急志愿服务风险的研究提供了一个新的理论视角,以一种系统的社会治理方式为中国特色应急管理发展阶段中的应急志愿服务风险防范提供新思路,为应急志愿服务风险管理提供借鉴与思考框架,进而有效推进应急管理体系和能力现代化。
鉴于此,本文将应急志愿服务作为一个小的社会系统进行分析,从适应(A)、目标获取(G)、整合(I)与潜在模式维持(L)四个维度梳理应急志愿服务风险与防范的基本脉络。具体而言,本文将采用例证法,选取近年来各类突发事件的典型案例展开研究,如“4·20”四川雅安芦山县地震、“12·18”甘肃临夏州积石山县6.2级地震、“5·12”四川汶川特大地震、河南郑州“7·20”特大暴雨灾害等,运用AGIL模型系统梳理出我国应急管理志愿服务风险,并探讨风险的防范策略,为我国应急志愿服务体系建设与完善提供理论支撑和实践参考。
三、AGIL模型视角下应急志愿服务
风险分析
我国志愿服务发展虽起步较晚,但近年来也呈现出了迅猛发展趋势。截至2024年7月25日,对全国社会组织信用信息公示平台中名称包含“救援”关键词的志愿服务组织进行系统性检索,结果显示共有1242条有效记录,这一数据不仅反映了我国救援类志愿服务组织数量的显著增长,还深刻揭示了近年来我国在社会救援力量培育与发展方面的蓬勃态势(如图2所示)。
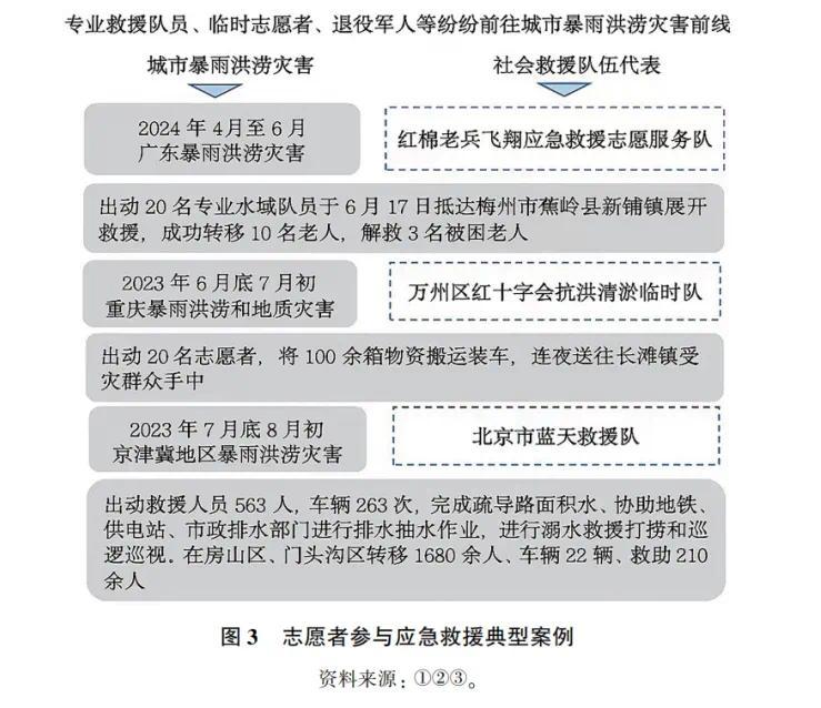
国内的新闻也时常报道专业志愿组织以及临时志愿者参与到灾情评估、人员转移及物资发放等救援行动中,可见当前志愿服务队伍已成为应急救援体系的重要补充力量(如图3所示)。但不可否认的是,在风险治理和应急管理等方面我国仍然缺乏训练有素和组织体系健全的志愿服务队伍,相关激励、整合与保障措施也有待完善,暴露了应急志愿服务面临的适应风险、目标获取风险、整合风险以及维持风险。
(一)应急志愿服务的适应风险
应急处置是紧急状态甚至生死存亡之际,各级政府采取一系列应急决策和处置措施予以应对的系统性管理活动,在应对突发事件的紧迫时刻,应急志愿服务虽展现出其重要作用,但面对瞬息万变的局势,其往往难以迅速调整并适应,从而显现出自发性和无序性的弊端,这极大地限制了其有效应对突发事件挑战的能力,进而影响整体应急处置的效果。
1.志愿服务自发性风险
在实际应急救援中,有些未经正式注册的个人志愿者,对应急志愿服务的特殊性、专业性与灵活性理解不足,忽略突发事件对志愿者适应能力的特殊需求,仅凭其过往参与日常志愿服务所积累的经验便自发前往受灾区域实施非计划性的救援行动,可能引发灾区现场管理与协调的混乱局面。应急部门需要额外管理这些志愿者,反而造成应急处置延误、错失黄金节点、灾区损失增加等,可谓典型的“帮倒忙”。因此,缺乏组织依托的自发志愿行为,势必增加突发事件应急处置现场管理成本与难度,很可能因志愿服务参与的无序性降低应急处置效率,而且还会造成资源浪费、加重灾区负担,甚至添乱、“帮倒忙”。
以“5·12”四川汶川特大地震为例,当年这场巨大的灾难激发了全国乃至全球范围内民众的深切同情与援助意愿,众多未注册志愿者自发涌向灾区,试图以自己的方式贡献抢险救援力量。此类奉献精神令人动容,然而这背后其实隐藏着复杂的参与动机,既有出于爱国热情和责任感的正面因素,也不乏一时冲动、好奇心理乃至追求个人名声的负面动机。这种盲目行为所带来的目标、责任、任务不确定性等风险,不仅没有给应急救援提供有益帮助,反而因大量人员拥挤,阻塞交通,阻碍了应急救援通道,造成了应急救援的延误,某种程度上放大了灾害损失。比如最早进入灾区的志愿者需要军人的陪同才能参与救援,而且由于物资有限且被救援的人员数量较多,导致部分军人面临饥饿困境,影响救援效率。
2.志愿服务无序性风险
我国应急管理实践中,部分志愿者群体的适应能力难以达到有效应对灾害所需的标准。或是由于经验不足、技能欠缺或心理准备不充分,或是由于缺乏专业志愿组织的管理、训练,此类志愿者群体的志愿服务极有可能转化为无序的参与和混乱的行动,进而引发一系列无序性风险:首先,无序参与威胁志愿者自身安全。由于救援知识与操作规程掌握不足,志愿者在救援过程中易成为次生灾害或意外伤害的受害者,进而影响救援行动的有效性与可持续性。其次是无序参与导致志愿组织内部混乱。缺乏统一培训和架构的“散兵游勇”式救援难以形成合力,反而可能加重灾区负担。最后是无序参与削弱救援效果。应急救援环节紧密相连,任何一处的无序或失误都可能触发连锁反应,严重削弱整体救援效果,进一步加剧灾害现场的复杂性与不确定性。
2013年“4·20”四川雅安芦山县地震后,大量未经专业培训的志愿者无序涌入灾区,导致交通拥堵,增加前线负担,且部分志愿者因抗压能力弱而退缩,引发安全及后勤问题。最终国务院办公厅下发通知,要求非紧急救援人员、志愿者等不要自行前往灾区;2023年“12·18”甘肃临夏州积石山县6.2级地震后,该县抗震救灾指挥部也发布《关于暂缓前往积石山县开展救援行动的公告》,以防无序志愿活动干扰救援及安置工作。可见,全媒体时代,突发事件发生之际,社会自发的动员容易导致应急志愿服务陷入无序化状态,给地方政府应急处置带来新挑战,类似例子并不鲜见。
(二)应急志愿服务的目标获取风险
在目标获取层面的应急志愿服务风险是指以提供各类志愿服务为目标的志愿服务者、志愿服务组织和志愿服务组织者,在采取各类措施、调动各类资源以确保目标实现过程中出现的风险。目标的确定和实现需要满足多元、层次化的需求,若这些需求得不到满足,则会引发风险。
1.正激励机制有待改善
首先,过分强调精神激励。志愿组织常倚重于志愿精神、助人愿望等精神激励手段,初期确实能显著提升志愿者的参与热情与责任感。然而,随着志愿服务活动的深化,单一精神激励效果呈现明显的边际递减效应,志愿者积极性下降。鉴于志愿服务内容的日益专业化与多元化,以及对志愿者个人投入要求的增加,传统精神激励模式已难以持续激发志愿者的积极性。其次是财政支持力度不足。应急志愿服务激励体系因资金支持的匮乏,难以构建起一个既持续又高效的激励链条,以及全面覆盖的社会支持网络。这种不足容易引发志愿服务动机的功利化倾向、活动组织与管理的碎片化状态等一系列问题。最后是激励政策有待完善。一方面是激励政策的操作性不强,在实操层面多数以“优先”或“照顾”等原则性指导为主,缺乏明确具体的实施条件和细则,导致政策在落地执行时难以充分有效地激励志愿者的积极参与和持续贡献。另一方面是激励政策存在片面性。现有机制多倾向于表彰政府系统内的个人,而实际在一线抗灾中做出巨大贡献的民间志愿服务组织与团体却常被忽视。再加上志愿组织注册不完善,众多在紧急救援中挺身而出的志愿者往往游离于正式注册体系之外,导致表彰对象具有片面性。
河南郑州“7·20”特大暴雨灾害中的应急志愿队伍,在日常建设中就存在政府财政支持力度有限而导致的物质激励不足、日常救援设备采买不足等问题,志愿者的多元需求无法得到基本保障,从而影响其达成目标的能力和效果。除此之外,在激励对象层面也存在明显的片面性问题,如“5·12”汶川特大地震抗震救灾结束之后,人社部协助原国家卫生部、教育部、民政部、国家质检总局、交通运输部对9个集体以及17名个人进行了表彰,但仔细分析会发现,受表彰的都是隶属于这几个部门内部的人员,除此之外大量有突出贡献的志愿者却没有受到表彰奖励。这足以说明当前的激励保障制度存在较大漏洞,对普通志愿者的激励政策尚未健全。
2.负激励策略相对缺失
作为一种针对志愿者在志愿活动中不良表现的管理手段,负激励主要指通过惩罚措施如批评、处分、奖酬削减或罚款等方式对志愿者不良服务行为的纠偏干预。然而,在应急志愿服务领域,负激励政策的制定与执行存在明显不足,缺乏配套的实施措施与监督机制。这一现状不仅可能滋生志愿者的偷懒与机会主义行为,严重挫伤其他人的积极性,还损害了志愿服务的整体社会形象。尤为关键的是,应急志愿者的不当行为将直接威胁到应急救援的效率与成效,危及被救助者的生命安全与健康,同时增加志愿者自身的安全风险,对整个应急救援行动产生深远的负面影响。
汶川地震发生后,相应的志愿者配套管理政策并不完善,部分个体或组织利用“志愿者”这一崇高身份作为掩护,实则进行着以谋取私利为目的的行为。比如,某些人以志愿者的身份,利用公众对救灾募捐的信任,将自己的储蓄卡号挂在网上,误导公众认为这是救灾募捐的官方账户,从而诱使他人向其个人账户捐款;一些人假冒志愿者或救援组织的名义,将红十字会等官方机构在网站上公告的募捐账号替换为自己的账号,欺骗捐款者将资金转入其个人账户。这种行为不仅损害了捐款者的利益,也严重损害了志愿者和救援组织的声誉,究其缘由,就是由于负激励的缺失导致了志愿者对于不良志愿行为的敬畏之心不足。再如2011年郭美美微博炫富事件,其借红十字会炒作,引发极大的网络舆情,可以说是重创红十字会形象,造成非常负面的社会影响,教训极其深刻。
(三)应急管理中的志愿服务整合风险
1.资源整合风险
任何行为模式都离不开资源的支持,应急志愿服务也不例外。由于应急志愿服务面对的是突发事件,需要迅速、科学、有效地展开抢险救援,因此对于资源、设施设备的需求更加直接与迫切,资源整合风险也更易发生。
首先,在资金资源的整合方面存在风险。一方面,资金来源各有局限。志愿服务组织持续运营、开展培训、购买装备和维持日常运营都离不开稳定的资金来源,应急志愿服务的资金来源通常包括政府资助、社会捐赠、基金会与慈善机构的定向捐助以及拓展的服务收费等,然而这些资金的来源各有局限。另一方面,资金管理专业性不强。在资金分配、使用及管理中,繁琐的审批流程常导致资金滞后,缺乏有效的监督机制则可能引发资金挪用、滥用和贪腐,而资金使用及财务报告的透明度不足,则可能削弱捐赠者及公众的信任与支持。
其次,应急志愿组织对信息资源也有着迫切需求。高度可靠的现场位置与灾害等信息对于灾难期间以及后续的应急救援工作至关重要,然而具有突发性与破坏性的灾难事件往往伴随着通信基础设施的受损、网络连接的中断以及信息流通渠道的阻塞,这些因素共同作用显著增加了部分非官方应急志愿组织获取关键信息的难度,形成了所谓的“信息孤岛”“信息烟囱”现象,进而影响后续一系列救援活动的开展。除此之外,虚假信息的传播也是一个不容忽视的严重问题。虚假信息的泛滥不仅误导了应急志愿组织、救援队伍及受灾群众的判断和决策,还可能引发恐慌、造成混乱,甚至对救援工作造成直接的阻碍和破坏。
如在河南郑州“7·20”特大暴雨灾害救灾中,部分志愿服务队伍面临资金短缺,装备、保险等基本配置不足,志愿者生活无保障,导致救援困难。同时,信息获取与辨别真假也是难题。据新闻报道的统计数据,郑州市在特大暴雨期间仅主城区范围内就有473个200户以上的小区出现停电情况,因光缆受损影响网络正常使用的户数总计52.5万户,大量区域出现断电断网断路情况,此时的电力、通信设备损毁对部分临时组建的志愿组织信息传递造成了极大挑战。而且在整个救灾期间,网络上还疯狂传播着“郑州进入特大自然灾难一级战备状态”“郑州海洋馆的鲨鱼跑出来了”等虚假信息,极大地影响了政府与志愿组织对灾情的判断。
2.主体整合风险
应急志愿服务作为复杂的社会活动,涉及政府机构、非政府组织、社区团体、专业救援队及志愿者等多个主体。高效有序的服务需要这些主体协同合作,但此过程易引发主体整合风险。
首先,横向协同风险。应急志愿组织涉及众多行业和领域,在应对突发事件时,大量无交集的志愿组织和志愿者迅速汇聚,此时如何互相建立起稳固的信任基础成为亟待解决的关键性议题。初期信任基础薄弱,再加上多元主体的介入,沟通与协作变得更加复杂敏感,易引发矛盾冲突和协作风险。比如在郑州特大暴雨灾害救援过程中,大多数志愿组织与志愿者之前并不相识,沟通与信任的缺乏导致救援期间频繁出现提供专业设备与提供人力资源的应急志愿队伍专业能力不匹配困境。除此之外,多元志愿服务组织内部缺乏统一有效的协同机制也给一些不法分子提供了趁虚而入的机会,不少冒充志愿者的群体根据不实信息转移灾区物资,导致亟待救援的群众失去救援机会。如当时河南林州市就有群众通过自媒体平台反映其购入了标有“捐赠河南灾区”字样的锅具,疑似不法分子倒卖救灾物资。
其次,纵向控制风险。志愿组织与政府的合作共治是当前应急管理的发展趋势,但受“强政府”与“弱社会”的影响,政府介入程度较高,志愿组织的独立性、自主性和创造性受到约束。同时,政府缺乏系统规划和预期效果,可能导致盲目应急志愿服务,使志愿组织无法承担救援风险。例如,在郑州特大暴雨灾害中,尽管志愿组织迅速获取信息,但仍需遵循政府指令行动。然而,受灾地党政主要领导干部在灾害应对中表现出风险意识淡薄、思想麻痹、准备不足、组织不力、处置失当等突出问题,各级党政领导干部存在典型的“层层等命令”现象。特别是在地铁五号线事故中,地铁未及时停运导致乘客被困,民众网络求助信息未获得政府充分重视,加之部门间沟通不畅,致使政府动员低效、与志愿队伍沟通受阻,救援资源对接效率低下,志愿服务风险显著提升。
(四)应急管理中的志愿服务维持风险
目前的志愿组织数量庞大但质量不足,必须从数量型向质量型转变,以求得志愿服务的可持续发展,其中的关键就在于制度化和长效性保障,任何一个因素的欠缺都会阻碍应急志愿服务的顺利开展。然而当前国内的志愿服务普遍存在制度缺失和长效性不足的问题,增加了应急志愿服务的维持风险。
1.志愿服务制度化风险
当前,我国关于应急管理中的志愿服务制度、政策等相关法律都还不完善,长期以来,我国应急管理法制存在部门立法过多、统一法规欠缺的问题,使得应急管理法制部门色彩浓厚。即使国家于2024年8月修订完善并颁布了《中华人民共和国突发事件应对法》,并强调了志愿服务的作用,志愿者参与应急管理的具体规程仍未明晰。如第六条规定,“组织动员企业事业单位、社会组织、志愿者等各方力量依法有序参与突发事件应对工作”;第七十二条则规定,“引导志愿服务组织和志愿者等社会力量及时有序参与应急处置与救援工作”,然而,具体如何组织、如何引导,《中华人民共和国突发事件应对法》并未作出明确的规定。即使通过《志愿服务条例》《志愿者注册管理办法》等,对现行志愿服务体系、运行机制、操作管理等进行了规制,但志愿者参与应急管理的详细界定和规范仍有所欠缺。顶层设计的缺陷必然导致基层政府运行机制的不完善,使得志愿者缺乏制度保证,在参与应急管理的准入阶段产生合法性危机,在参与应急管理的过程中缺乏权益保障和权益认可,在参与应急志愿服务之后的退出和保留阶段受到阻碍。
在河南郑州“7·20”特大暴雨救援期间,大量志愿者赶赴前线,给当地的志愿服务制度带来了极大的挑战。由于当前地方性法规对志愿服务者参与应急管理的权限规定模糊,对志愿者参与应急管理缺乏具体的执行机制,导致一些地方政府在应急志愿服务推进过程中无章可循。例如,多支来自全国各地的救援队驰郑救援期间出现救援队工作强度大、住宿吃饭问题无法解决、衣物无法更换、湿衣物没有条件烘干等问题,救援队员的健康和安全难以得到保障,不利于应急志愿服务的持久发展。
2.志愿服务长效性风险
应急管理一般包含预防与应急准备、监测与预警、应急处置与救援、事后恢复与重建四个阶段,应急志愿者不仅在应急处置与救援中发挥重要作用,在事后恢复与重建中也有着不可忽视的效用。多元化、分散化的应急志愿者在面临突发且复杂危险的灾难场景及灾后环境时,需要掌握更多的专业技能,并接受长期的服务跟进。然而,当前大部分应急志愿服务的长期服务跟进效果却极其低下。究其原因,一方面,当前缺乏志愿服务的有效整合和统一协调机制,临时组织的应急救援队伍存在职责不明、机制不顺、针对性不强等难题,极大降低了应急志愿服务的长效性发挥。另一方面,由于社会缺乏对应急志愿服务长期发展的支持,使得志愿组织更倾向于考虑短期的应急志愿服务效果或个人利益,而忽略了后续的社会评价和可持续发展问题,致使大量应急志愿服务在突发事件即将结束或结束后社会声誉明显下降。
在河南郑州“7·20”特大暴雨灾害的救灾工作中,某些参与救援的志愿团队人数较少且缺乏必要装备与补给。抵达灾区现场后,这些团队直接向负责协调民间救援力量的地方政府及民间组织工作人员请求物资援助及表彰锦旗,随后便进行网络直播活动。在进行实际救援工作时,他们也未能严格遵循既定的专业操作规程。尽管这可能只是少数投机分子的个别行为,然而案例背后却暴露出当前我国应急志愿服务的制度规范性和制度缺失问题。倘若在志愿服务过程中,志愿者违背志愿服务的初心与使命,又缺乏相应的制度约束,那么不仅会降低应急志愿服务的质量,还会增加应急志愿服务的维持风险,对政府应急管理产生极大负面效果。
四、AGIL模型视角下志愿服务风险的
防范策略
近些年,风险的复杂性和严峻性前所未有,出现了典型的交织叠加效应,甚至可能波谲云诡。因此,应急管理的复杂性也进一步凸显,今天的应急管理就是个复杂的巨系统,往往都是牵一发动全身。如前所述,从AGIL模型出发,应急志愿服务实际上也面临着系统性风险,从大量的案例中可以观察到应急志愿服务的适应风险、目标获取风险、整合风险以及维持风险。而要有效防范化解上述各类风险,显然也要采取系统性策略,强化顶层设计和制度规范,全面提高应急志愿服务的适应能力、激励保障能力、整合能力以及可持续发展能力。
(一)提高应急志愿服务的适应能力
应急管理中志愿服务的适应风险与其自发性、无序性有极大关系,要从根本上解决当前我国应急志愿服务中存在的适应风险,必须坚持平战结合,将志愿服务纳入重大突发事件应急管理体系,系统谋划、统筹部署、严格规范以提升应急志愿服务响应速度和服务效能。同时下大决心、大力扶持发展各类应急志愿服务队伍,通过开展相应的能力培训持续提升应急志愿服务者的应急救援能力,推动应急志愿服务效能最大程度地发挥。
1.坚持平战结合,提升应急志愿服务响应速度
首先,需建立应急志愿服务的协同治理体系。确保在党组织领导下,由政府主导搭建统一的应急志愿服务平台,将应急志愿服务深度融入各级应急管理体系中,形成扁平化应急联动机制,增强应急志愿服务协同的灵活性与机动性。实施“平时服务、急时应急、战时应战”的平战结合模式,全面提升志愿者队伍应急响应能力与服务效能。
其次,完善应急救援志愿者队伍的管理与调度机制。各级政府要不断畅通志愿组织参与应急救援的渠道,建立战时备勤与紧急征调制度,将其无缝对接至政府应急救援体系,实现紧急状态下的统一调度、指挥与协同应急。同时,充分挖掘大数据技术作用,构建志愿者专业信息数据库,实施精细化的分类管理、认证、保护及协调机制,全面提高志愿服务管理水平。
最后,强化志愿服务风险的预测预警与应急预案建设,坚持以防为主、防抗救相结合的方针,依托高效预警系统识别潜在志愿服务风险,并依据志愿服务实际需求,动态更新和优化应急预案,确保“平急结合”志愿服务力量能够召之即来、来之能战、战之必胜。
2.扶持应急志愿服务队伍,提升应急救援能力
2024年4月12日,中共中央办公厅、国务院办公厅印发《关于健全新时代志愿服务体系的意见》(以下简称《意见》),指出要扶持发展各类应急志愿服务队伍,持续提升应急救援能力。各地各部门应在系统总结抗疫、防汛、抗台风等实践经验教训的基础上,协同应急管理等部门明确应急志愿服务队伍建设标准、职能定位、工作规范、能力建设、保障体系等问题,搞好顶层设计、制定发展规划,进而提升应急志愿服务队伍的应急救援能力。
首先,完善应急志愿服务队伍管理体系。各级地方政府可通过编制《应急志愿服务队伍分级分类工作指南》,大力推进应急志愿服务队伍分级分类管理,优化应急志愿者招募、管理、协同工作,抓好“应急志愿服务示范队伍”建设。
其次,健全应急志愿服务能力培训机制。一方面是进行专业应急志愿服务与一般应急志愿服务培训,使其在危机监测预警、危机信息提供与处理、紧急救援等方面拥有专业能力,具体包括应急救援技能、安全知识和心理素质等方面的培训。另一方面建立系统化的应急演练机制,采取与地方专业队伍、志愿者队伍相结合和建立共训共练、救援合作机制等方式,开展定期的模拟演练、实战演练、联合演习等,使志愿者队伍在实际操作中熟悉应急救援的流程和技巧,达到“召之即来、来之能战、战之能胜”的专业水平。
(二)完善应急志愿服务的激励保障
应急管理中志愿服务存在的正激励与负激励不足问题,归根结底是激励保障机制缺失导致的,因此,必须正视激励保障机制在志愿者参与应急救援中的保障作用,将其贯穿于应急志愿服务的全过程。没有完善的激励保障制度就无法满足应急志愿者的多元化需求,就无法保障志愿服务队伍的持续性,激励保障制度的完善包含激励模式、激励政策与激励过程的完善。
1.激励模式的多元化
根据应急志愿者的多元参与动机与多元化需求,在应急救援志愿者的申请登记流程中,可以创新性地将其参与动机作为一项关键信息纳入登记注册表中,进而精准把握每位志愿者的需求与期望。在此基础上实施有针对性地分类管理,为不同类别的志愿者量身定制激励方案。大部分志愿者都是为了“服务他人、实现自我”,但还有部分志愿者需要一定的物质激励和保障才能继续开展志愿服务,因此激励内容应当包含以表彰、培训为主的精神激励和包含保险、住宿等的物质激励。除此之外,还需关注以法律政策和志愿文化为主体的环境激励,以情感共鸣及个人发展为导向的内在激励。最终通过精神激励与物质激励相结合,外在激励与内在激励相结合的激励模式,促进应急志愿服务精神的充分践行。
2.激励政策的灵活化
2017年颁布的《志愿服务条例》要求各地应制定促进志愿服务事业发展的政策和措施以确保各志愿主体的切身利益。为提高此类激励政策的实际可操作性,各地可以在《志愿服务条例》的指导下,探索制定符合当地条件的志愿服务激励保障制度。一方面,各地需要对当地的志愿服务情况进行深入调研,如志愿服务的参与情况、志愿者需求、服务领域等。另一方面,还需要制定具体的激励政策,如健全公共服务的政府采购制度、志愿服务奖励机制等,对表现优秀的志愿者进行表彰和奖励;建立志愿服务时间累积制度,为志愿者提供更好的服务机会和待遇等。
3.激励过程的持续化
除了激励模式多元化与激励政策灵活化,还需要关注激励过程的持续化。对应急救援志愿者的激励应该贯穿到整个应急救援志愿服务过程中,通过不间断的激励使其保持最佳工作状态,确保应急救援工作高效完成。在应急志愿服务前,可以通过鼓励动员,激发志愿者的光荣感、使命感与战斗力,消除不良情绪,提高工作效率;在应急志愿服务过程之中要组织对应急救援志愿者的慰问、看望,解决其存在的困难,消除其疲惫感;在应急志愿服务后,对整个志愿服务过程进行综合评价,对表现突出的行为进行正激励,对有违志愿服务精神的行为进行负激励。
(三)提高应急志愿服务的整合能力
应急志愿服务体系整合风险中涵盖资源整合风险与主体整合风险,可以从规整资金筹集与使用机制、发展数字化应急协作平台入手。
1.规整资金筹集与使用机制
首先,构建应急志愿服务基金会作为核心支撑平台,广泛吸纳来自个人、企业及社会各界的捐赠,为应急志愿组织提供坚实的资金与设备后盾,确保其迅速响应与高效运作。其次,构建从中央到地方多级的志愿者服务体系与资金管理机构,通过多元化渠道筹集资金,并实施严格的资金监管机制,确保每一笔资金都能精准投放至关键领域,同时辅以科学的监督体系,以保障资金使用的透明与高效。最后,政府应发挥主导作用,进一步加大对应急志愿组织的资金扶持力度,通过政府采购志愿服务的方式,直接支持并激励应急志愿服务事业的发展,共同构建更加坚实的社会安全防线。
2.发展数字化应急协作平台
突发事件的发生必然牵扯社会系统的各个子系统,引发应急志愿服务中的横向协作风险以及纵向控制风险,此时政府、企业和各类应急志愿服务主体可以建立以互联网为终端的应急协作平台,凭借数字协作平台强大的数据处理与分析能力,搭建起一个信息透明、沟通顺畅的协作网络,实时监测危机突发地的物资、人员情况,协调各方主体进行沟通与合作,促进不同志愿组织之间的信息共享与资源整合,从而显著降低横向协作风险。
同时,必须在坚持政府引导的前提下正视志愿组织与志愿者在应急志愿服务中的主体地位。通过搭建集成大数据、云计算等先进技术的数字化应急协作平台,实现对志愿服务活动全链条数据的实时采集、处理与分析,为政府提供了一个全面、精准的视角来审视志愿服务的实际需求、进展状况及潜在问题。基于这些数据洞察,政府能够制定并实施更科学化与针对性的管理措施,避免不必要的行政干预,进而确保志愿服务在遵循法律法规、满足社会需求的同时,保持其独特的灵活性、合规性与自主性,降低了纵向控制风险。
(四)优化应急志愿服务的维持机制
从目前我国志愿服务现状看,应急志愿服务的维持机制建设确实存在一定问题,已有的制度化与长效性风险使得志愿组织在面对突发事件时经常发生志愿服务中断的情况,必须加强应急志愿服务制度建设,通过加强法律保障、完善绩效评估等方式确保志愿服务的制度化供给与长效性维持。
1.完善应急志愿服务的相关法律法规
必须加强应急志愿服务立法,完善志愿者参与应急管理的法律体系,在保障志愿服务各方权益的基础上确保志愿服务的持续性。我国目前的应急志愿服务法律法规缺乏相应的实际操作性,增加了应急管理中志愿服务的风险。志愿者管理机构以及相应的应急管理部门,应当充分借鉴发达国家相关经验,根据现有国内部门先行地区颁布的相关政策、法律法规成果,尽快制定《应急志愿服务促进法》《志愿者参与应急管理条例》等应急志愿服务法律法规,达到全方位、全过程规范应急管理志愿者的目的。除此之外,2017年出台的《志愿服务条例》已不能完全适应志愿服务工作精细化和精准化需求,因此需尽快推出《中华人民共和国志愿服务法》,推动我国应急志愿服务事业快速健康发展。
2.加强应急志愿队伍的评估机制建设
重大突发事件结束后,应确定科学的评估目标、建立完善的评估程序,促进应急志愿服务的良性发展。首先,对志愿者的监督评估。当前志愿者的注册与认证主要通过数字技术实现,但数字平台的侧重点在于志愿者的身份信息、志愿项目的细节等方面,对于志愿者的志愿服务质量缺少监督与评估,因此需要建立受灾群众的反馈机制,对应急志愿者的志愿服务进行监督与评估。其次,对志愿组织的监督评估。除了政府部门与相关志愿服务组织管理部门需定期展开检查,以确保志愿组织合理管理,还可以委托第三方民间监管评估机构进行评估,定期对志愿组织的工作效果、社会影响等方面进行评估,最大程度上推进应急志愿服务的持续化发展。
五、总 结
随着国际国内形势急剧变化,风险复杂性、复合性与衍生性进一步凸显,当前的应急管理涉及各方面各领域全过程。复杂的应急管理不可能单纯依靠政府就取得圆满成功,凸显了应急志愿服务与社会协同的必要性和必然性。实践中,突发事件的频繁发生使得应急志愿服务受到广泛关注,志愿服务作为重要的社会力量为应急管理领域注入了新的活力。但同时,应急志愿服务在实际运行中也存在诸多风险,亟待社会重视和解决。
本文从结构功能主义的视角出发,以AGIL理论作为基本的理论分析框架,通过对几类典型突发事件案例的规范分析和例证分析,从适应性、目标性、整合性和维持性四个维度研究了当前应急志愿服务存在的四大类风险。在此基础上,运用AGIL理论模型,探讨了应急志愿服务风险的防范策略,即提高应急志愿服务的适应能力、完善应急志愿服务的激励保障、提高应急志愿服务的整合能力和优化应急志愿服务的维持机制,实现应急志愿服务适应能力、激励保障能力、整合能力和可持续发展能力的提升,为我国应急志愿服务体系的建设与完善提供实践参考和指导意见。从学界已有成果来看,运用AGIL理论模型研究应急志愿服务风险,论文的研究视角较新颖,而且具有跨学科研究的特征,有助于拓展应急志愿服务风险研究的深度和广度。但不可否认的是,关于应急志愿服务风险的探讨和思考仍需进一步深化,在相关理论、研究方法的结合和应用方面还需继续深入。


