
在快节奏的现代生活中,不少人都养成了喝茶的习惯。工作间隙泡上一杯热茶,既能提神醒脑,又能享受片刻的宁静。你知道吗?茶叶可不只是能让我们放松身心,它在调节脂质代谢和保护肝细胞方面还有着强大的功效。
近期,发表于Bioresour Bioprocess的一项研究Tea leaf exosome-like nanoparticles (TELNs) improve oleic acid-induced lipid metabolism by regulating miRNAs in HepG-2 cells就为我们揭示了茶叶中隐藏的奥秘。
茶,是全球广泛饮用的饮品,在中国,它的药用价值更是源远流长。《神农本草经》中就有关于茶的记载,表明其具有多种对人体有益的功效。现代科学研究也证实,茶叶中富含多种生物活性成分,如多酚、多糖、黄酮类等,这些成分赋予了茶叶抗氧化、抗肿瘤、抗炎以及降脂等诸多特性。然而,由于人们对茶叶口感的偏好,大量夏秋茶被闲置浪费,着实令人惋惜。
在医药研究领域,植物源外泌体样纳米颗粒(PELNs)近年来备受关注。这类纳米颗粒具有低毒、稳定且易被细胞吸收的特点,在药物递送和疾病治疗方面展现出巨大的潜力。茶叶外泌体样纳米颗粒(TELNs)作为PELNs的一种,此前已在抑制乳腺癌进展、缓解肠道炎症等方面初露锋芒,但它在调节脂质代谢方面的作用,一直是科研人员探索的重点。
在本研究中,研究人员成功从茶叶中提取出TELNs,并对其进行了全面的特性分析。TELNs平均粒径约为249±24.7 nm,Zeta电位为 -20.6±0.78 mV,呈现独特的凹球形结构,主要由蛋白质、脂质和RNA组成。这些结构和成分特点,是TELNs发挥生物学功能的基础。
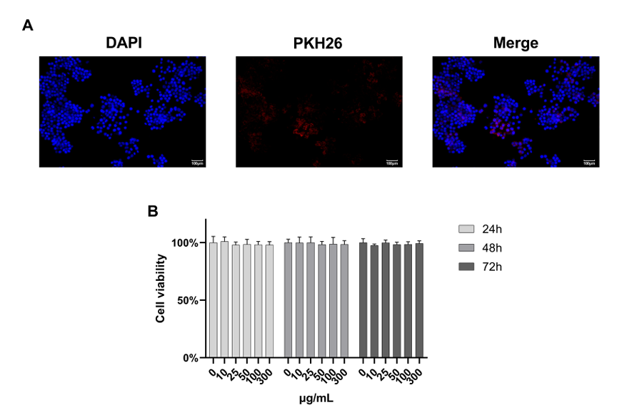
细胞实验结果显示,TELNs能够有效地被HepG-2细胞摄取,而且在高达300 μg/mL的浓度下,对细胞没有明显的毒性,这为其后续的应用提供了重要的安全保障。
图 1:TELNs的细胞摄取和细胞毒性
在抗氧化能力方面,TELNs表现出独特的性质。虽然在体外抗氧化实验中,它的直接自由基清除能力与一些传统抗氧化剂相比并不突出,但在细胞内环境中,当细胞受到过氧化氢诱导的氧化损伤时,TELNs却能显著减轻细胞的氧化损伤程度,提高细胞活力,有效降低细胞内活性氧(ROS)水平,保护细胞免受氧化应激的侵害。
在调节脂质代谢这一关键领域,TELNs的表现尤为出色。研究人员通过油酸诱导HepG-2细胞,构建了脂质代谢紊乱模型。在该模型中,细胞内出现大量脂质堆积现象。而加入TELNs处理后,情况得到了显著改善。TELNs能够显著降低细胞内甘油三酯(TG)、总胆固醇(TC)和低密度脂蛋白胆固醇(LDL-C)的含量,同时提高高密度脂蛋白胆固醇(HDL-C)的水平,有效纠正了脂质代谢紊乱状态。此外,TELNs还能减轻肝细胞损伤,降低反映肝细胞损伤的天冬氨酸转氨酶(AST)和丙氨酸转氨酶(ALT)水平,对肝细胞起到了良好的保护作用。
图 2:TELNs调节HepG-2细胞的脂质代谢
进一步研究发现,TELNs调节脂质代谢的机制与miRNA密切相关。TELNs能够下调miR-21-5p、miR-17-3p和miR-107的表达,从而解除对PPAR-α、CYP7A1和CPT1A等脂质代谢关键基因的抑制,促进脂质代谢恢复正常。
图 3:TELNs通过miRNA调节脂质代谢基因表达
综上所述,这项研究不仅成功提取并鉴定了TELNs,还首次揭示了其在调节脂质代谢和保护肝细胞方面的重要作用。这为脂质代谢相关疾病的治疗提供了全新的潜在策略,同时也为茶叶资源的综合利用开辟了新方向。
以后咱喝茶可就有了新期待,不仅能享受茶香,还可能悄悄调节脂质代谢,给身体减减负。一举两得,美滋滋!
参考文献:
Lei X, Li H, Chen S, et al. Tea leaf exosome-like nanoparticles (TELNs) improve oleic acid-induced lipid metabolism by regulating miRNAs in HepG-2 cells. Bioresour Bioprocess. 2025;12(1):9. Published 2025 Feb 10. doi:10.1186/s40643-025-00844-1





