编者按:2025年是AI智能体元年。本系列文章旨在介绍AI智能体的概念、类型、原理、架构、开发等,为进一步了解AI智能体提供入门知识。本文为系列文章的第二篇,文章来自编译。

在上一篇文章中,我们全面解析了AI智能体的特性、组成、发展历程、挑战及未来方向。
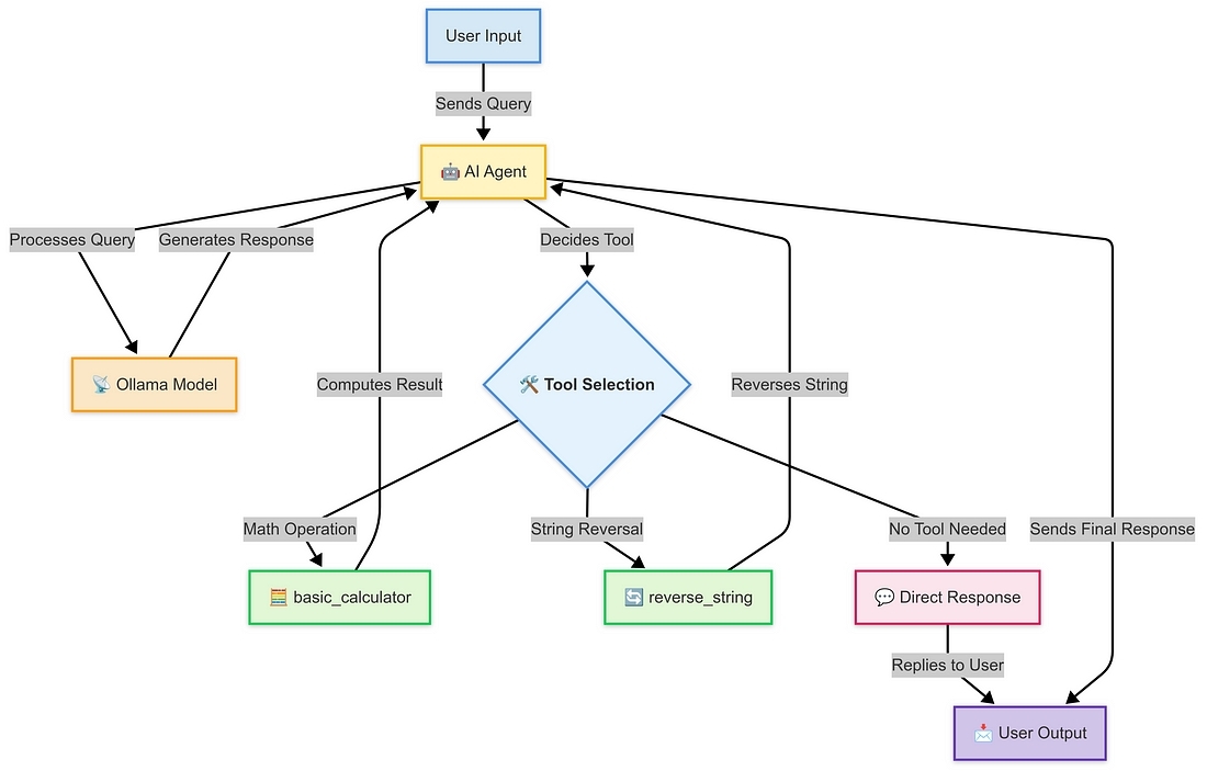
本文将探讨如何用Python从零开始构建一个AI智能体。这个智能体可以基于用户的输入进行决策、选择工具并执行任务。让我们开始吧!
1. 什么是智能体?
智能体是能感知环境、做出决策并采取行动以实现特定目标的自主实体。
根据复杂度不同,智能体可以是简单响应刺激的反射型智能体,也可以是能学习与适应的高级智能智能体。常见类型包括:
反射型智能体:直接响应环境变化,无内部记忆。
基于模型的智能体:通过对世界建立的内部模型决策。
目标导向智能体:基于目标规划行动。
效用驱动智能体:通过效用函数评估行动,让结果最大化。
像聊天机器人、推荐系统以及自动驾驶汽车等,均通过不同类型的智能体来高效执行任务。
智能体的核心组件包括:
模型:智能体的“大脑”,负责处理输入并生成响应。
工具:预定义函数,智能体根据用户请求执行。
工具箱:智能体可用的工具集合。
系统提示:指导智能体处理用户输入并选择工具的指令集。
2. 实现步骤
开发智能体的步骤
2.1 准备工作
本教程完整代码可到“Build an Agent from Scratch” GitHub仓库获取。
代码地址:从零构建智能体。
运行代码前,请确保以下先决条件已满足:
1. 配置Python环境
从python.org安装Python(建议3.8+)。
验证安装:
python --version
创建虚拟环境(推荐):
python -m venv ai_agents_env
source ai_agents_env/bin/activate # Windows: ai_agents_env\Scripts\activate
安装依赖:
pip install -r requirements.txt
2. 本地配置Ollama
从ollama.ai下载并安装Ollama。
验证安装:
ollama --version
拉取模型(如需):
ollama pull mistral # 可替换为其他模型名
2.2 实现步骤
步骤1:配置环境
安装必要的库:
pip install requests termcolor python-dotenv
步骤2:定义Model Class
创建OllamaModel类,连接本地API:
from termcolor import colored
import os
from dotenv import load_dotenv
load_dotenv()
import requests
import json
class OllamaModel:
def __init__(self, model, system_prompt, temperature=0, stop=None):
self.model_endpoint = "http://localhost:11434/api/generate"
self.temperature = temperature
self.model = model
self.system_prompt = system_prompt
self.headers = {"Content-Type": "application/json"}
self.stop = stop
def generate_text(self, prompt):
payload = {
"model": self.model,
"format": "json",
"prompt": prompt,
"system": self.system_prompt,
"stream": False,
"temperature": self.temperature,
"stop": self.stop
}
try:
response = requests.post(self.model_endpoint, headers=self.headers, data=json.dumps(payload))
return response.json()
except requests.RequestException as e:
return {"error": str(e)}
步骤3:创建智能体工具
定义计算器与字符串反转工具:
def basic_calculator(input_str):
"""
Perform a numeric operation on two numbers based on the input string or dictionary.
Parameters:
input_str (str or dict): Either a JSON string representing a dictionary with keys 'num1', 'num2', and 'operation',
or a dictionary directly. Example: '{"num1": 5, "num2": 3, "operation": "add"}'
or {"num1": 67869, "num2": 9030393, "operation": "divide"}
Returns:
str: The formatted result of the operation.
Raises:
Exception: If an error occurs during the operation (e.g., division by zero).
ValueError: If an unsupported operation is requested or input is invalid.
"""
try:
# Handle both dictionary and string inputs
if isinstance(input_str, dict):
input_dict = input_str
else:
# Clean and parse the input string
input_str_clean = input_str.replace("'", "\"")
input_str_clean = input_str_clean.strip().strip("\"")
input_dict = json.loads(input_str_clean)
# Validate required fields
if not all(key in input_dict for key in ['num1', 'num2', 'operation']):
return "Error: Input must contain 'num1', 'num2', and 'operation'"
num1 = float(input_dict['num1']) # Convert to float to handle decimal numbers
num2 = float(input_dict['num2'])
operation = input_dict['operation'].lower() # Make case-insensitive
except (json.JSONDecodeError, KeyError) as e:
return "Invalid input format. Please provide valid numbers and operation."
except ValueError as e:
return "Error: Please provide valid numerical values."
# Define the supported operations with error handling
operations = {
'add': operator.add,
'plus': operator.add, # Alternative word for add
'subtract': operator.sub,
'minus': operator.sub, # Alternative word for subtract
'multiply': operator.mul,
'times': operator.mul, # Alternative word for multiply
'divide': operator.truediv,
'floor_divide': operator.floordiv,
'modulus': operator.mod,
'power': operator.pow,
'lt': operator.lt,
'le': operator.le,
'eq': operator.eq,
'ne': operator.ne,
'ge': operator.ge,
'gt': operator.gt
}
# Check if the operation is supported
if operation not in operations:
return f"Unsupported operation: '{operation}'. Supported operations are: {', '.join(operations.keys())}"
try:
# Special handling for division by zero
if (operation in ['divide', 'floor_divide', 'modulus']) and num2 == 0:
return "Error: Division by zero is not allowed"
# Perform the operation
result = operations[operation](num1, num2)
# Format result based on type
if isinstance(result, bool):
result_str = "True" if result else "False"
elif isinstance(result, float):
# Handle floating point precision
result_str = f"{result:.6f}".rstrip('0').rstrip('.')
else:
result_str = str(result)
return f"The answer is: {result_str}"
except Exception as e:
return f"Error during calculation: {str(e)}"
def reverse_string(input_string):
"""
Reverse the given string.
Parameters:
input_string (str): The string to be reversed.
Returns:
str: The reversed string.
"""
# Check if input is a string
if not isinstance(input_string, str):
return "Error: Input must be a string"
# Reverse the string using slicing
reversed_string = input_string[::-1]
# Format the output
result = f"The reversed string is: {reversed_string}"
return result
步骤4:构建工具箱
ToolBox类存储智能体使用的所有工具,并提供各个工具的描述:
class ToolBox:
def __init__(self):
self.tools_dict = {}
def store(self, functions_list):
"""
Stores the literal name and docstring of each function in the list.
Parameters:
functions_list (list): List of function objects to store.
Returns:
dict: Dictionary with function names as keys and their docstrings as values.
"""
for func in functions_list:
self.tools_dict[func.__name__] = func.__doc__
return self.tools_dict
def tools(self):
"""
Returns the dictionary created in store as a text string.
Returns:
str: Dictionary of stored functions and their docstrings as a text string.
"""
tools_str = ""
for name, doc in self.tools_dict.items():
tools_str += f"{name}: \"{doc}\""
return tools_str.strip()
步骤5:创建智能体类
智能体需要思考,决定使用什么工具,并且执行工具。以下是Agent类:
agent_system_prompt_template = """
You are an intelligent AI assistant with access to specific tools. Your responses must ALWAYS be in this JSON format:
{{
"tool_choice": "name_of_the_tool",
"tool_input": "inputs_to_the_tool"
}}
TOOLS AND WHEN TO USE THEM:
1. basic_calculator: Use for ANY mathematical calculations
- Input format: {{"num1": number, "num2": number, "operation": "add/subtract/multiply/divide"}}
- Supported operations: add/plus, subtract/minus, multiply/times, divide
- Example inputs and outputs:
Input: "Calculate 15 plus 7"
Output: {{"tool_choice": "basic_calculator", "tool_input": {{"num1": 15, "num2": 7, "operation": "add"}}}}
Input: "What is 100 divided by 5?"
Output: {{"tool_choice": "basic_calculator", "tool_input": {{"num1": 100, "num2": 5, "operation": "divide"}}}}
2. reverse_string: Use for ANY request involving reversing text
- Input format: Just the text to be reversed as a string
- ALWAYS use this tool when user mentions "reverse", "backwards", or asks to reverse text
- Example inputs and outputs:
Input: "Reverse of 'Howwwww'?"
Output: {{"tool_choice": "reverse_string", "tool_input": "Howwwww"}}
Input: "What is the reverse of Python?"
Output: {{"tool_choice": "reverse_string", "tool_input": "Python"}}
3. no tool: Use for general conversation and questions
- Example inputs and outputs:
Input: "Who are you?"
Output: {{"tool_choice": "no tool", "tool_input": "I am an AI assistant that can help you with calculations, reverse text, and answer questions. I can perform mathematical operations and reverse strings. How can I help you today?"}}
Input: "How are you?"
Output: {{"tool_choice": "no tool", "tool_input": "I'm functioning well, thank you for asking! I'm here to help you with calculations, text reversal, or answer any questions you might have."}}
STRICT RULES:
1. For questions about identity, capabilities, or feelings:
- ALWAYS use "no tool"
- Provide a complete, friendly response
- Mention your capabilities
2. For ANY text reversal request:
- ALWAYS use "reverse_string"
- Extract ONLY the text to be reversed
- Remove quotes, "reverse of", and other extra text
3. For ANY math operations:
- ALWAYS use "basic_calculator"
- Extract the numbers and operation
- Convert text numbers to digits
Here is a list of your tools along with their descriptions:
{tool_descriptions}
Remember: Your response must ALWAYS be valid JSON with "tool_choice" and "tool_input" fields.
"""
class Agent:
def __init__(self, tools, model_service, model_name, stop=None):
"""
Initializes the agent with a list of tools and a model.
Parameters:
tools (list): List of tool functions.
model_service (class): The model service class with a generate_text method.
model_name (str): The name of the model to use.
"""
self.tools = tools
self.model_service = model_service
self.model_name = model_name
self.stop = stop
def prepare_tools(self):
"""
Stores the tools in the toolbox and returns their descriptions.
Returns:
str: Descriptions of the tools stored in the toolbox.
"""
toolbox = ToolBox()
toolbox.store(self.tools)
tool_descriptions = toolbox.tools()
return tool_descriptions
def think(self, prompt):
"""
Runs the generate_text method on the model using the system prompt template and tool descriptions.
Parameters:
prompt (str): The user query to generate a response for.
Returns:
dict: The response from the model as a dictionary.
"""
tool_descriptions = self.prepare_tools()
agent_system_prompt = agent_system_prompt_template.format(tool_descriptions=tool_descriptions)
# Create an instance of the model service with the system prompt
if self.model_service == OllamaModel:
model_instance = self.model_service(
model=self.model_name,
system_prompt=agent_system_prompt,
temperature=0,
stop=self.stop
)
else:
model_instance = self.model_service(
model=self.model_name,
system_prompt=agent_system_prompt,
temperature=0
)
# Generate and return the response dictionary
agent_response_dict = model_instance.generate_text(prompt)
return agent_response_dict
def work(self, prompt):
"""
Parses the dictionary returned from think and executes the appropriate tool.
Parameters:
prompt (str): The user query to generate a response for.
Returns:
The response from executing the appropriate tool or the tool_input if no matching tool is found.
"""
agent_response_dict = self.think(prompt)
tool_choice = agent_response_dict.get("tool_choice")
tool_input = agent_response_dict.get("tool_input")
for tool in self.tools:
if tool.__name__ == tool_choice:
response = tool(tool_input)
print(colored(response, 'cyan'))
return
print(colored(tool_input, 'cyan'))
return
这个类有3个主要方法:
prepare_tools: 存储和返回工具的描述。
think: 根据用户提示决定使用哪个工具。
work: 执行选定工具并返回结果。
步骤6:运行智能体
最后就是整合起来然后运行智能体。脚本的主程序会初始化智能体然后接收用户输入:
# Example usage
if __name__ == "__main__":
"""
Instructions for using this agent:
Example queries you can try:
1. Calculator operations:
- "Calculate 15 plus 7"
- "What is 100 divided by 5?"
- "Multiply 23 and 4"
2. String reversal:
- "Reverse the word 'hello world'"
- "Can you reverse 'Python Programming'?"
3. General questions (will get direct responses):
- "Who are you?"
- "What can you help me with?"
Ollama Commands (run these in terminal):
- Check available models: 'ollama list'
- Check running models: 'ps aux | grep ollama'
- List model tags: 'curl http://localhost:11434/api/tags'
- Pull a new model: 'ollama pull mistral'
- Run model server: 'ollama serve'
"""
tools = [basic_calculator, reverse_string]
# Uncomment below to run with OpenAI
# model_service = OpenAIModel
# model_name = 'gpt-3.5-turbo'
# stop = None
# Using Ollama with llama2 model
model_service = OllamaModel
model_name = "llama2" # Can be changed to other models like 'mistral', 'codellama', etc.
stop = "<|eot_id|>"
agent = Agent(tools=tools, model_service=model_service, model_name=model_name, stop=stop)
print("Welcome to the AI Agent! Type 'exit' to quit.")
print("You can ask me to:")
print("1. Perform calculations (e.g., 'Calculate 15 plus 7')")
print("2. Reverse strings (e.g., 'Reverse hello world')")
print("3. Answer general questions")
while True:
prompt = input("Ask me anything: ")
if prompt.lower() == "exit":
break
agent.work(prompt)
3. 总结
本文从理解智能体概念入手,逐步实现了环境配置、模型定义、工具创建及工具箱构建,最终整合并运行了智能体。
这个结构化方法为构建智能交互智能体奠定了基础,未来AI智能体会应用到各个行业,推动效率与创新。
敬请期待更多深入解析与进阶技巧,帮助你打造更强大的AI智能体!
译者:boxi。


