医药股,集体涨疯了!
今天,A港股两地市场热点轮动加速,生物医药、创新药等板块发起强势猛攻。
截至收盘,A股三生国健强势斩获20CM一字板,荣昌生物、益方生物-U、科兴制药、三元基因、回盛生物等均涨超10%。
港股药企表现更猛,其中三生制药盘中一度涨超40%,最后收涨32.28%,并带动大量医药股涨幅明显超过10%,恒生医疗指数ETF(159557)今天也大涨了3.94%,显著跑赢两地大市。

01 又一重大里程碑
今天三生制药之所以大涨,原因是其创新药出海迎来重大利好。
据悉,三生制药及附属子公司沈阳三生、三生国健与辉瑞达成60亿美元交易。双方就PD-1/VEGF双特异性抗体SSGJ-707达成首付12.5亿美元,总额60.5亿美元的全球开发与商业化协议(除中国内地外)。此外,辉瑞将于协议生效日认购三生制药价值1亿美元的普通股股份。
辉瑞和三生制药的这笔交易,无论是首付款还是总金额,都刷新了近年来国产创新药出海首付款纪录。
同时,这也点燃了整个行业重新估值的热情。
其实,三生制药此次与辉瑞合作只是近年来中国创新药企业出海迅猛发展的一个缩影。
中国药多数采用License-out方式出海,所谓License-out,是指药企(授权方)将自主研发的药物专利、技术或商业化权益,通过合同授权给海外药企(被授权方),允许其在特定区域内开发、生产或销售该药物,授权方通过收取首付款、里程碑付款及销售分成获取收益的合作模式。
数据显示,2015-2024年,中国药企的License-out交易呈显著增长趋势,尤其在2024年,交易数量和金额均达到了新高,共完成94笔交易,总金额达到519亿美元,同比增长26%。
而到了2025年第一季度,中国创新药license-out交易已有41起,总金额达369.29亿美元,仅3个月已接近2023年全年水平,也已超过2024年上半年的交易总额。
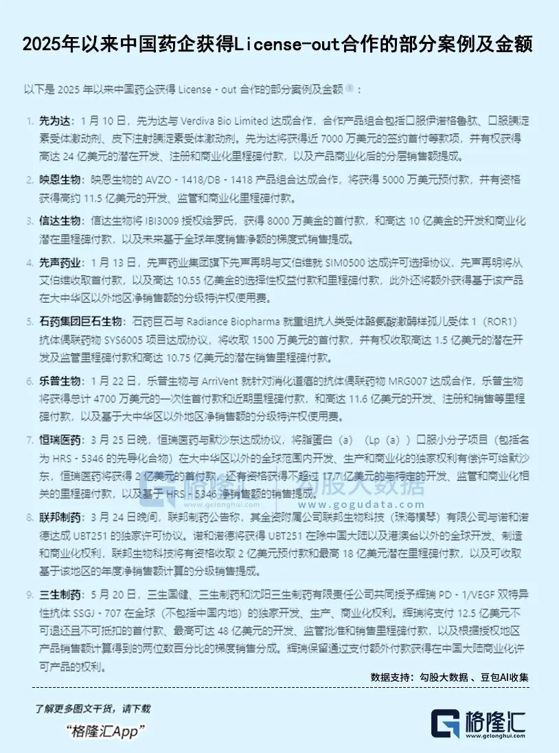
其中,也不乏类似三生制药此次合作项目的资金规模,如恒瑞医药、联邦制药、先为达、映恩生物、信达生物、先声制药、石药集团、乐普生物等多家头部药企在今年都有部分管线项目分别与不同国际药企巨头签署最高总计超过十亿美元的商业化合作协议。
这些案例中,多数企业的股价在后续都出现了明显上涨。
国盛证券认为,此次三生制药与辉瑞的合作,其首付款、里程碑等均超预期。中国的第二波创新药浪潮已经到来,这是中国创新药出海“从0到1”的浪潮。
国金证券认为,医药板块中最值得关注的是创新药赛道,对创新医药投资机会的把握将是贯穿2025年全年医药投资的主线。
02 更多的潜在利好
回顾创新药板块近几年来的行情轨迹,自从疫情概念消退后,一直少有持续性的大题材支撑行情走好,导致板块估值持续受到压制,震荡走弱。
但如今,形势开始得到较明显的好转。
事实上,在国内的医药领域中,创新药还是有不少亮点在持续引人关注的。
比如上面提到的中国创新药企License-out交易井喷,其背后也有力反映了中国创新药企近年来通过投入大量人才、资金去搞研发,然后取得非常瞩目成绩的发展趋势。
数据显示,按历年首次进入临床试验的创新药进行统计,截至2024年12月31日,中国企业研发的活跃状态创新药数量累计已达3575个,超越美国成为全球首位;其中中国企业原研创新药数量在2024年达到704款,也位居全球首位。
还有三个数据足以说明中国药企的实力在迅猛提升:
一是在研创新药覆盖度:全球在研创新药共覆盖了3212个赛道,其中中国企业在研产品覆盖1300个赛道,覆盖度40%。中国产品在716个赛道(22%)的研发进度排名第一。
二是FIC:在全球范围内,研发进度排名第一的药品被视为是FIC。2015年中国企业自研的进入临床的FIC创新药只有9个,占比不足10%,而到了2024年有120个,占比已超过30%。
三是创新药获批上市比例:2015年国产药物获批上市占比仅有不到10%,2024年国产药品获批39个,占比增至42%。
如此多在多方面具备全球领先优势的项目,就奠定了中国药企在后续发展中强劲的发展潜力和商业市场前景,而这对于资本市场的投资者来说,更是意味着很多巨大的投资机会。
另外,还有近期全球市场医药投资者都关注的美国总统特朗普推动的医药新政落地,该政策核心是要求美国药品价格与“类似发达国家”支付的最低价格挂钩,试图迫使欧洲及其他国家提高药品采购价格,以减轻美国在药品研发和生产方面的负担。
但该政策实施起来较为复杂和困难,同时特朗普表态明显温和,市场认为政策不确定性因素落地后反而对全球创新药的扰动形成出清。加上2028年前后有大批专利药到期,导致国外药企大厂有更大动力寻找优质的创新药,而中国的创新药是目前在多个赛道有领先优势,且且性价比高的优质资产,将更多获得国际药企的青睐。
这也是最近两年中国创新药企不断获得巨额License-out合作协议的原因之一。
此外,从中国药企行业内部来看,当下A股和港股的医药生物行业的估值水平整体都相对处于近10年的低位。
而同时,2024年Q4到2025年Q1财报数据显示,创新药行业的整体经营业绩得到两度验证边际回暖(减亏)。
从投资的视角来看,当行业的业绩连续出现边际改善,也将是到了入场布局的合适时机。
所以我们也看到,从去年开始,创新药领域开始领先于其他医药细分领域得到公募基金机构的增配。数据显示,2025年一季度基金对创新药板块的配置有明显提升。
其中,基金对创新药的重仓持仓占全市场重仓持仓的比重环比增加0.79个百分点,占医药行业重仓持仓的比重环比增加6.37个百分点。所有基金对创新药的重仓市值达57634亿元,环比增长62%。
03 如何更好布局医药板块?
医药作为人类生命周期中最不可或缺的一环,从市场的角度看,它天然刚需,且市场无比广阔,而且永远都会随着人类的繁衍发展,无疑是属于巴菲特所说的长坡厚雪潜力优秀的赛道。
但医药行业,尤其是创新药领域,由于细分领域众多,研究路线极其复杂且时刻都会随着技术发展而迭代更新,所以对它的投资认知门槛,也堪称是所有领域难度最高且最复杂的。
同时,随着港股市场和A股的科创板市场的改革,对生物医药企业的上市大开绿灯,两地市场的创新药企业越来越多,对投资分析挖掘机会就带来更多的难度。
对于长期钻研医药行业投资者来说,这确实是一个“水大鱼多”的市场。未来可以“寻宝”的方向有挺多。
比如,如三生制药这样国际化兑现,即重磅产品已经授权给跨国药企,后续适应症拓展及商业化的公司;或者手上有重点大单品即将放量带来业绩弹性的公司;或者手上有一些重点管线,相关技术赛道对应的市场潜力巨大,且正在得到临床阶段突破的企业。
但对于大多数不具有相关行业专业知识的普通投资者就有点难度了。这种情况下,布局一些跟踪上述重点药企的ETF也是个借道上车的好办法。
比如恒生医疗指数ETF(159557)、科创医药指数ETF(588700),截至5月20日,该两只基金年内分别累计上涨28.14%、16.89%,位居ETF涨幅榜前列。
恒生医疗指数ETF跟踪的是恒生医疗保健指数,覆盖创新药、生物科技、CXO(医药外包)、医疗器械及互联网医疗等细分领域,一键配置药明生物、百济神州、信达生物、康方生物、石药集团等港股医药企业。
科创医药指数ETF跟踪A股科创生物指数,聚焦于生物医药核心领域,纯创新药+创新器械,成份股包括联影医疗、百济神州、惠泰医疗等公司,硬科技属性明显,兼具高成长性与高弹性。
医药赛道很专业,研究难度大,有投资者选择港股医疗+A股科创生物医药来互补均衡配置整个医药赛道。
5月以来,恒生医疗指数ETF(159557)、科创医药指数ETF(588700)均获得资金净流入。
此外,恒生医疗指数ETF的场外联接基金(A类:018432,C类:018433);科创生物指数ETF的场外联接产品(A类:021060,C类:021061)也是目前唯一挂钩该指数的场外指类产品,为场外投资者布局医药行业提供了工具。
04 小结
总的来说,医药板块历经深度调整后,当前估值仍处于历史低位区间,具备显著的配置性价比。
伴随国内创新药行业迎来政策、产业和业绩三因素共振,创新药龙头商业销售和BD业绩持续兑现,创新药板块有望进入价值重估的新周期。
这将有望是一波中期较确定的行情。





