摘要
本文从产品期限、运作模式、业绩基准等多个维度总结了银行存续和新发理财产品的情况,并对最低持有期类型的理财产品进行了跟踪。本周全市场新发理财产品501只,目前市场理财产品存续数量4.25万只,存续产品规模31.12万亿,全市场存续理财产品数量有所增加,规模有所增加,目前已有13家理财子的存续理财规模突破万亿大关。
银行理财存续规模
本周(20250707-20250713)全市场理财存续数量有所增加,全市场理财产品存续总量42624款,较上周增加158款,最新存续规模较上周增加250.91亿元至31.28万亿元,投资性质方面,以固定收益型、现金管理型为主,最新存续规模占比分别为75.42%(+0.08pct),23.85%(-0.07pct),固定收益型产品规模占比小幅上升。大部分理财子存续规模小幅上升,截至本周共有13家理财子存续规模破万亿,其中规模前三的理财子分别为招银理财(25257亿)、兴银理财(23367亿)、信银理财(21503亿)。存续产品数量最多的理财子为信银理财(2313款)。
图1 理财子存续产品数量及规模情况

数据来源:普益标准,中诚信指数整理
从渠道端来看,目前代销产品超过1000款的银行共有19家。代销产品数量前三的分别是招商银行(3741款)、中信银行(3332款)、兴业银行(2917款)。兴业渠道对于理财产品的接受度最广,共有33家不同机构的产品在兴业银行代销。
图2 渠道代销产品数量统计
数据来源:普益标准,中诚信指数整理
银行理财新发产品跟踪
本周(20250707-20250713)全市场发行理财产品574只(同一产品的不同份额未重复计算),其中515只为公募理财产品,59只为私募理财产品。从发行主体来看,本周发行产品数量排名前三的理财公司(不含外资)是浦银理财(35)、华夏理财(32只)、光大理财(28只)。
图3 本周理财产品发行数量前十公司
数据来源:普益标准,中诚信指数整理
理财产品运作模式及子模式方面,封闭式净值型产品数量为439只,开放式净值型产品数量135只。开放式净值型产品中,每日开放型产品有31只,最低持有期型产品80只,定开型产品10只。
图4 本周新发理财产品运作模式分布
数据来源:普益标准,中诚信指数整理
图5 开放式产品子模式分布
数据来源:普益标准,中诚信指数整理
产品期限方面,本周全市场新发净值型产品以3个月至3年的中长期理财产品为主,其中3个月-6个月新发产品119只,占比20.73%;6个月-1年的中期产品和1年-3年的中长期理财产品分别发行146、198只,分别占比25.44%和34.49%。对于开放式净值型产品,每日开放型产品新发31只,占比22.96%,6个月以上期限产品有22只,占比16.30%,具体情况如下:
表1 本周新发产品期限分布
数据来源:普益标准,中诚信指数整理
表2 180天及以上的开放式净值型理财产品要素
数据来源:普益标准,中诚信指数整理
风险等级方面,本周全市场新发产品以PR2等级为主,共计490只(不包含封闭式非净值型),占比85.37%。PR3等级的产品合计发行29只,发行数量较上周有所上升。
表3 本周市场新发产品风险等级分布
数据来源:普益标准,中诚信指数整理
业绩比较基准方面,本周发行的封闭式理财产品平均业绩比较基准为2.56%,较上周没有变化。开放式理财产品的平均业绩基准升至2.10%,较上周有所下降,本周二者差距扩大。
图6 过去5周新发产品业绩比较基准趋势
数据来源:普益标准,中诚信指数整理
封闭式净值产品的平均业绩基准下限为2.28%,高于开放式净值型产品的1.71%。若以业绩比较基准平均值作为参考,封闭式净值型产品(2.50%)略高于开放式净值型(2.17%)。
表4 本周市场新发产品业绩比较基准情况
数据来源:普益标准,中诚信指数整理
最低持有期理财产品跟踪
1.最低持有期理财产品存续情况
目前中诚信指数的股票指数和债券指数已在最低持有期理财产品实际应用,理财产品可通过配置债券指数资产和股票指数资产,为客户提供清晰透明、风格稳定的投资工具。该策略测算后更为适合最低持有时间较长的理财产品,为客户提供更好的持有体验。
我们统计了风险等级为PR2和PR3且期限类型在6个月及以上的最低持有期理财产品,目前共有18家理财子及浙商银行该类型产品规模超过100亿元,其招银理财存续规模最大,高达2347.43亿元;且招银理财6个月以上持有期同时为PR3风险等级的产品规模最大,达1342.23亿元。
表5 不同理财机构6个月及以上最低持有期理财产品存续规模
数据来源:普益标准,中诚信指数整理
2.本周新发最低持有期理财产品
2025年7月7日至2025年7月13日共发行81只最低持有期理财产品。从最短持有期限看,其中35只产品最低持有期小于1个月,产品业绩比较基准下限为1.20%。21只产品最低持有期为1-3个月,12只产品最低持有期为3-6个月,13只产品期限超过了6个月。
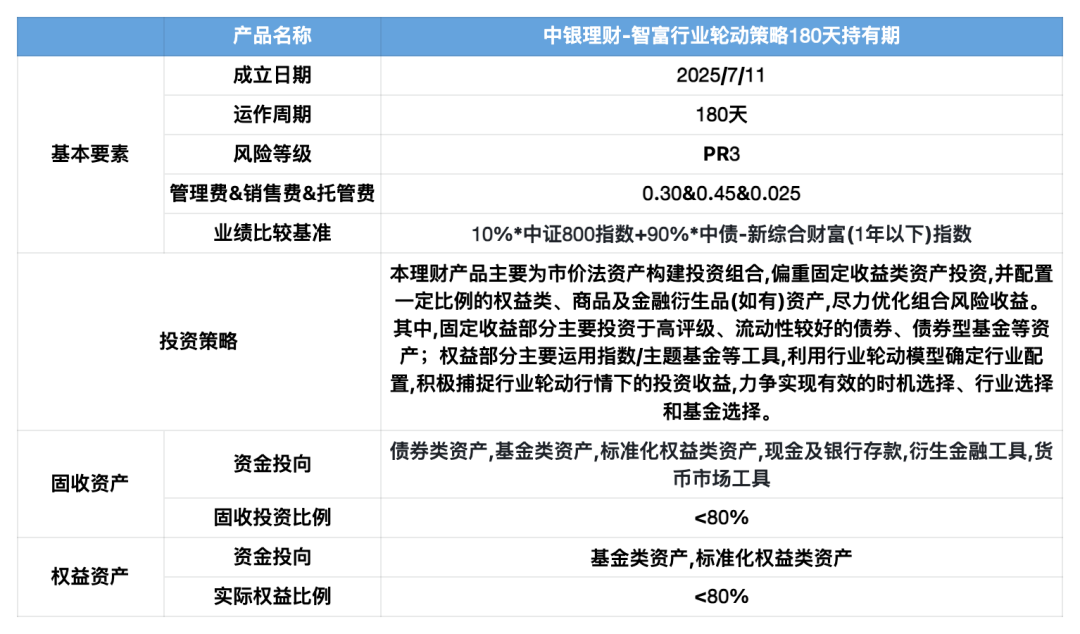
从风险等级来看,2025年7月7日至2025年7月13日新发的最低持有期产品大部分为PR2等级产品,新发11只PR3等级产品,分别为光大理财发行的“阳光金私享增利周开(9个月最低持有)9号”、“阳光金创盈日开2号(360天最低持有)”,宁银理财发行的“宁银理财宁赢平衡增利混合类日开理财(最短持有1年)”、“宁银理财沁宁科技创新固收类日开理财(最短持有182天)”、“宁银理财宁赢平衡增利科技创新混合类理财(最短持有182天)”,浙银理财发行的“浙银理财琮心凤起增利180天持有1号全天候策略混合类理财产品”,招银理财发行的“招银理财招睿嘉悦衡金14个月持有期日开1号固收增强理财计划”、“招银理财招睿嘉悦(阿尔法稳选)日开一年持有1号固收增强理财计划”,中银理财发行的“中银理财-智富行业轮动策略180天持有期”,兴银理财发行的“兴银理财富利兴成增强一年持有期8号混合类理财产品”以及渤银理财发行的“渤银理财理财有术系列丰裕持盈180天最短持有期固收(黄金增强策略)理财产品1号”,具体产品要素如下表。
表6 光大理财 - 阳光金创盈日开2号(360天最低持有)基本信息
数据来源:普益标准,中诚信指数整理
表7 宁银理财 - 宁赢平衡增利混合类日开理财(最短持有1年)基本信息
数据来源:普益标准,中诚信指数整理
表8 宁银理财 - 沁宁科技创新固收类日开理财(最短持有182天)基本信息
数据来源:普益标准,中诚信指数整理
表9 宁银理财 - 宁赢平衡增利科技创新混合类理财(最短持有182天)基本信息
数据来源:普益标准,中诚信指数整理
表10 浙银理财 - 琮心凤起增利180天持有1号全天候策略混合类理财产品基本信息
数据来源:普益标准,中诚信指数整理
表11 招银理财 - 招睿嘉悦衡金14个月持有期日开1号固收增强理财计划基本信息
数据来源:普益标准,中诚信指数整理
表12 中银理财 - 智富行业轮动策略180天持有期基本信息
数据来源:普益标准,中诚信指数整理
表13 兴银理财 - 富利兴成增强一年持有期8号混合类理财产品基本信息
数据来源:普益标准,中诚信指数整理
表14 招银理财 - 招睿嘉悦(阿尔法稳选)日开一年持有1号固收增强理财计划基本信息
数据来源:普益标准,中诚信指数整理
表15 渤银理财 - 理财有术系列丰裕持盈180天最短持有期固收(黄金增强策略)理财产品1号基本信息
数据来源:普益标准,中诚信指数整理
从代销渠道上看,该类型产品以母行代销为主,也存在他行代销的情况。
表16 本周新发最低持有期理财产品统计
数据来源:普益标准,中诚信指数整理






















