


10月29日,安徽金种子酒业股份有限公司(以下简称“金种子酒”)发布《2025年第三季度报告》显示,1—9月公司实现营业收入6.28亿元,同比下降22.08%;实现归属于上市公司股东的净利润为-1亿元,同比下降0.97%。

对于归母净利下降原因,金种子酒在公告中指出,主要系于公司白酒收入同比减少、缩减市场费用投入、利润较同期增加。
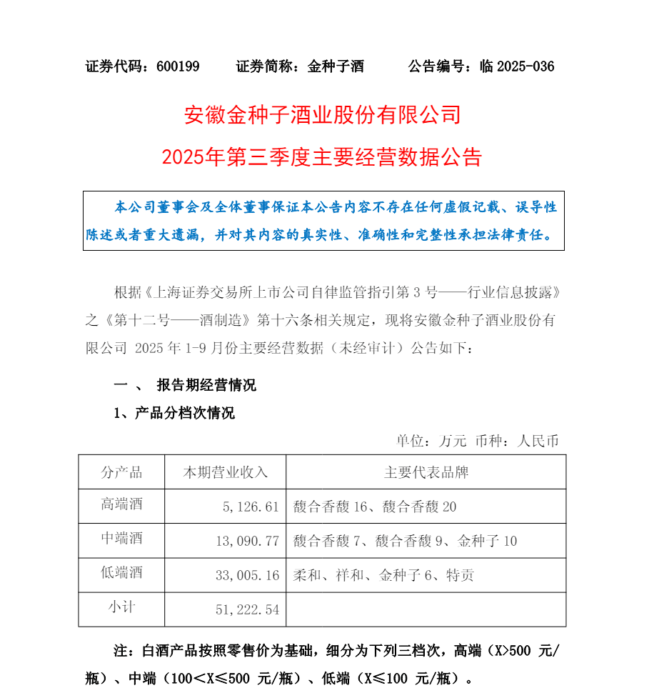
主要经营数据显示,前三季度金种子酒高端酒、中端酒以及低端酒分别实现营业收入0.51亿元、1.31亿元以及3.3亿元。此外,财报数据显示,1—9月金种子酒省内、省外分别实现营业收入4.19亿元、0.94亿元。


来源:上市公司公告