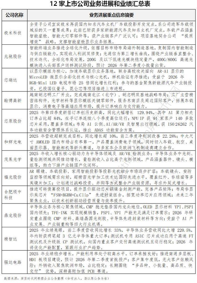
近期,极米科技、兆驰股份、芯瑞达、翰博高新、芯原股份、和辉光电、茂莱光学、福光股份、颀中科技、鼎龙股份、精智达、强达电路12家深耕半导体、显示面板、车载及光学配套核心赛道的上市公司,陆续通过企业公告、投资者关系活动、官方公众号等渠道,披露了最新业务突破、业绩成绩单及中长期战略布局,集中展现了国内核心产业链的发展活力与创新态势。

这12家企业虽细分领域各有侧重,但发展逻辑与经营表现高度趋同,均以技术创新为核心底色,业绩端普遍实现稳健增长,部分业务呈现爆发式突破。其中,半导体业务成为核心增长引擎,芯原股份AI算力订单、精智达半导体业务营收均实现翻倍增长,和辉光电、鼎龙股份等企业也凭借核心产品筑牢市场地位、实现营收稳步攀升。战略布局上,车载领域成为共同发力点,从车载光学、车载显示到车载芯片形成全链条布局,极米科技接连斩获汽车主机厂定点通知,翰博高新等企业也在车载赛道实现市场突破;同时,企业纷纷推进产能优化与全球化布局,或升级境内产能、或落地海外基地,通过本地化生产完善供应链体系,大幅提升对国际客户的响应速度与交付效率。
从产业维度看,两大核心趋势正在重塑行业格局。一方面,半导体与显示面板产业链国产化替代进程加速,行业发展逻辑已从规模扩张的“竞速赛”转向价值提升的“竞合赛”。各企业纷纷聚焦核心环节深耕细作,鼎龙股份、精智达在半导体材料、测试设备领域跻身国产龙头,合肥颀中科技、兆驰股份通过先进封装与垂直整合强化供应链自主可控,显示面板头部企业则聚焦RGB-Mini LED、AMOLED等高附加值产品,摆脱单纯规模依赖,全力提升盈利质量与核心竞争力。另一方面,车载与AI、AR/VR的技术融合,催生了产业核心增量赛道。伴随智能汽车智能化升级,车载光学、车载显示需求持续扩容,成为光学、显示企业的业绩新支柱;AI算力与半导体、显示技术深度绑定,芯原股份、茂莱光学、福光股份等企业顺势将AI、AR/VR作为业务突破方向,既推动了产品迭代升级,更实现了应用场景从消费电子向智能汽车、航空航天、工业控制等领域的跨界延伸。
极米科技全资子公司再获汽车主机厂开发定点 车载光学业务持续拓展
近日,极米科技股份有限公司(证券代码:688696,证券简称:极米科技)发布公告称,其全资子公司宜宾市极米光电有限公司(以下简称 “宜宾极米”)收到某国内知名汽车主机厂的第二个开发定点通知,宜宾极米将正式成为该客户某车型的车载投影供应商。
根据公告内容,宜宾极米将严格遵照客户订单需求,在规定时间内完成指定产品的开发、试验验证、生产准备及交付等相关工作。此次定点通知的获得,是极米科技进军车载领域以来的又一重要成果。据悉,公司此前已斩获多家新能源汽车客户及知名汽车主机厂的定点合作,合作项目涵盖智能座舱、智能大灯零部件等产品,其车载产品已获得国内外知名汽车产业链客户及主机厂的广泛认可。
公告指出,本次开发定点是极米科技执行 “提质增效” 战略的直接成果,与公司车载业务长期发展规划高度契合。该项目的落地与实施,将为公司智能座舱显示业务的拓展与持续发展提供有力支撑,进一步增强公司可持续发展能力,符合公司及全体股东的根本利益。
兆驰股份:智能终端业务全球化升级,光通信业务三大方向推进发展
作为公司传统业务,智能终端业务当前核心发展战略为全球化升级。为适配区域化闭环发展趋势,公司在现有五大制造基地基础上,将依据目标市场分布战略性布局本地化供应能力,从根本上保障交付效率,应对复杂多变的贸易环境。同时,公司计划将国内成熟的智能制造经验、供应链整合能力复制到海外基地,解决海外工厂效率、物流配套、成本等问题,实现传统业务收入与利润的双重修复,进一步巩固并强化其在全球智能终端 ODM 领域的头部领先地位,最终达成 “全球市场全球造” 的战略愿景。
公司明确光通信业务为第三增长曲线,发展规划围绕产业链垂直整合、技术迭代升级及全球化市场布局三大核心方向展开。在产业链垂直整合方面,公司持续深化 “光芯片 - 光器件 - 光模块” 垂直整合,提升供应链自主可控性与成本竞争力,且已于 2025 年下半年启动 PCB 印制电路板生产线投资建设,为光通信及 Mini/Micro LED 两大业务扩张提供配套支撑,助力产品性能与良率提升。
技术迭代方面,200G 及以下低速光模块产品已实现稳定量产,具备良好经济效益;400G/800G 高速光模块已进入国内头部客户送样测试阶段,预计 2026 年第二季度可实现小批量出货。市场布局上,国内已与多家主流客户建立合作,未来将继续推进产品验证与数据积累,拓展更多客户供应链;海外市场则依托与国际客户在终端领域的长期合作基础,通过终端产品配套、高端产品代工等模式对接国际客户,同时推进与国际厂商的技术对接与合作洽谈,稳步提升全球市场竞争力,目标逐步切入行业头部梯队。
芯瑞达深耕显示技术布局多领域 2026 年 RGB-Mini LED 电视市场迎高增长
安徽芯瑞达科技股份有限公司以 “聚焦核心(模组)、专注核心、产业向上” 为战略重心,持续深耕显示技术,巩固并提升核心显示模组业务优势,同时加速车载显示业务落地,积极探索 AI+AR 新领域布局。依托在 Mini/Micro-LED 领域的长期研发与工程化沉淀,公司联合中国科学技术大学、合肥工业大学等高校科研力量,共同推进面向 AR-AI 显示的 MicroLED 微显示全彩化技术与核心光机攻关,相关样机验证工作正有序展开。
据奥维沃预测,2026 年全球 RGB-Mini LED 电视出货量将达到 50 万台,实现 25 倍同比增长。美加墨世界杯、3A 游戏大作等内容端红利,将进一步放大该类产品的市场需求,为公司核心模组业务带来发展机遇。
公司参与的安徽省国海瑞丞芯车联动创业投资基金合伙企业(有限合伙),主要聚焦新能源汽车和智能网联汽车产业链,重点投资车载显示、智能网联汽车等细分领域。目前该基金投资计划与进度推进顺利,已投项目表现优良,其中国仪量子项目申报科创板已进入问询阶段,昆仑芯项目已在港交所提交上市申请。
翰博高新:越南公司暨胡志明工厂隆重开业,全球化业务布局再添重要支点
近日,翰博高新集团旗下峰诺材料(越南)有限公司暨胡志明工厂开业仪式顺利且圆满举行。此举措是基于公司2025年启动越南北江(北宁)及胡志明的双基地战略布局,且胡志明工厂构建完成之后,东南亚本地化布局的进一步深化落实,标志着公司双基地布局已经完成,实现材料本地化,形成冲压、注塑等自主能力,为全球面板制造商提供支持。
峰诺材料(越南)有限公司将主要承担精密结构件、光学材料等显示模组关键零部件的本地化生产与供应链支持任务,助力翰博高新更好地服务于东南亚及周边国际客户,进一步拓展车载显示、消费电子等高端应用市场。
越南公司的设立有助于翰博高新深化与东南亚地区客户的合作关系,提升订单响应与交付能力,进一步增强公司业务的区域渗透力和经营韧性。
据介绍,翰博高新以“成为半导体显示行业首选合作伙伴”为愿景,致力于半导体显示面板背光显示模组及关键零部件的研发、制造与综合服务。公司产品涵盖背光显示模组、导光板、精密结构件、光学材料等,广泛应用于笔记本、平板、车载、工控、VR等多类终端领域,持续为客户提供一站式解决方案。
芯原股份 Q4 新签订单创历史新高 AI 算力业务成增长核心
芯原微电子 (上海) 股份有限公司近日接受特定对象调研时透露,公司 2025 年第四季度新签订单再攀高峰,AI 相关业务表现突出,多领域技术布局与客户合作持续深化,为未来营收增长注入强劲动力。
芯原股份订单增长势头强劲。2025 年 10 月 1 日至 12 月 25 日,公司第四季度新签订单金额达 24.94 亿元,较 2024 年第四季度大幅增长 129.94%,较 2025 年第三季度进一步增长 56.54%,在 2025 年第二、三季度连续创下历史新高后,再次刷新单季度订单纪录。
从订单结构来看,第四季度新签订单中绝大部分为一站式芯片定制业务订单,其中 AI 算力相关订单占比超 84%,数据处理领域订单占比近 76%,成为驱动订单增长的核心引擎。此外,截至 2025 年第三季度末,公司在手订单已达 32.86 亿元,连续八个季度保持高位运行,其中一站式芯片定制业务在手订单占比近 90%,预计一年内转化比例约为 80%,为公司未来营业收入的稳定增长提供了坚实保障。公司提示,相关新签订单数据为内部统计,最终业绩情况以定期报告为准。
在 AI 端侧应用领域,公司全球领先的 NPU IP 已获得 91 家客户的 140 多款芯片采用,覆盖服务器、汽车、智能手机、可穿戴设备等 10 多个市场领域,相关芯片出货量已近 2 亿颗。
在 AI 云侧领域,芯原的 VPU、NPU 和 GPGPU IP 在数据中心和服务器领域获得广泛应用,针对汽车和边缘 AI 服务器推出的可扩展高性能 GPGPU-AI 计算 IP,正与多家领先 AI 计算客户开展深度合作。
在 AI/AR/VR 等增量市场,芯原股份搭建了极低功耗高性能芯片设计平台,可适配超轻量实时在线、低功耗及全性能等全场景应用需求。目前,公司已为某知名国际互联网企业提供 AR 眼镜的芯片一站式定制服务,同时正与数家全球领先的 AI/AR/VR 客户推进合作。
智慧出行领域同样是公司重点布局方向。芯原股份的芯片设计流程已获得 ISO 26262 汽车功能安全管理体系认证,可从芯片和 IP 设计实现、软件开发等多维度,为车载芯片提供满足功能安全要求的一站式定制服务。公司还推出了功能安全(FuSa)SoC 平台总体设计流程及基于该平台的 ADAS 功能安全方案,并搭建了完整的自动驾驶软件平台框架。
和辉光电 2025 年营收超额完成目标 中大尺寸 AMOLED 技术引领多领域拓展
关于 2025 年经营情况,和辉光电披露,公司全年预计营业收入较上年增长超 10%,顺利完成年初既定经营目标。此前,2025 年前三季度公司营业收入同比增长 8.25%,净利润较上年改善 22.28%,为全年目标的实现奠定了坚实基础,展现出稳健的经营发展态势。
作为中国中大尺寸 AMOLED 领域最早开拓并实现稳定量产的面板厂商,和辉光电始终将该领域作为战略性发展方向持续深耕,连续多年保持国内第一地位。
在应用场景拓展上,和辉光电 AMOLED 产品不仅广泛覆盖智能穿戴、智能手机、平板、笔记本电脑等消费电子领域,还积极切入多个新兴赛道:已为上汽智己、吉利路特斯、极氪、smart、蔚来汽车等知名车企稳定供应车载显示产品,并与欧洲知名高端汽车厂商开展新项目合作;高端 AMOLED 显示面板已被欧洲世界领先的飞机制造商采纳和使用;研发并量产了国内首款用于桌面显示器的 27 寸 4K AMOLED 面板;成功与知名智能相机品牌客户达成合作,开发生产用于运动相机的 AMOLED 产品;此外,产品还应用于智能家居设备。
茂莱光学:半导体与 AR/VR 检测成增长引擎
南京茂莱光学科技股份有限公司近日在投资者活动上表示,2025年收入增长主要得益于半导体领域及 AR/VR 检测领域的业务拓展。作为赋能下游的光学企业,公司始终聚焦核心技术研发,持续提升测量技术、抛光技术、镀膜技术、胶合技术、主动装调技术等关键技术水平。
对于半导体收入增长来源问题,公司回应称,光刻和量检测领域的收入增长共同推动了半导体业务收入占比及绝对值的提升。由于公司未对半导体领域产品做进一步分类,若按下游客户简单划分,量检测领域收入占比高于光刻领域。产品形态方面,公司为光刻下游客户提供的产品以光学器件为主,部分类型产品已实现成套商业化交付,助力客户达成产业链国产化闭环;量检测领域产品则涵盖器件、镜头、模组等多类产品线,产品集成度相对更高。公司同时指出,国产化设备市场发展空间广阔,国内量检测客户有望占据更大市场份额。
福光股份:AR 眼镜、车载投影及家用智能投影正逐步扩容
作为专业从事特种及民用光学镜头、光电系统、光学元组件等产品科研生产的高新技术企业,福建福光股份有限公司是全球光学镜头的重要制造商。近日,福光股份在接待机构调研时,向投资者明确了投影光机、车载镜头、安防监控、定制产品等各核心领域的市场前景。
投影光机领域中,AR 眼镜、车载投影及家用智能投影三大细分市场正逐步扩容,作为核心光学引擎的投影光机将从技术探索阶段逐步迈向规模化应用;
车载镜头领域受益于汽车工业的支柱性地位,叠加科技发展与政策支持的双重推动,市场需求将得到全面带动;
安防监控领域中,高端应用场景需求仍有待深挖,市场竞争将进一步加剧,高性价比产品的需求规模有望持续扩大;
定制产品作为航天工程、空间探测、高端装备的不可或缺的组成部分,将伴随行业快速发展持续面临稳定的市场需求;
而在光学元件精密及超精密加工领域,随着高端装备、医疗、摄影摄像等行业的发展,市场对光学元件的性能、精准性、成像质量与用户体验提出了更高要求,将直接驱动相关市场需求增长。
关于公司核心技术实力,调研中重点介绍了超精密加工业务的突出优势。目前,福光股份在红外镜片加工、非球面玻璃镜片加工、非球面塑料镜片加工、球面镜片高精度加工、紫外镜片加工等超精密光学加工技术方面已达到国际先进水平,能够为高端装备、国防、航空、航天等关键领域提供高精密的光学镜头和光学系统。
在未来发展规划上,公司明确表示将充分利用上市公司平台优势,通过战略投资、并购或建立战略合作关系等多元化方式,积极参与境内外产业链资源整合,寻求稳健的外延式增长。此举旨在进一步拓展核心技术领域,延长产业链布局,占领更多细分市场,为公司长期可持续成长奠定坚实基础。
合肥颀中科技:募投项目双轨推进 完善业务布局
针对可转换公司债券募投项目规划,合肥颀中科技股份有限公司介绍,在显示驱动芯片封测领域,将通过 “高脚数微尺寸凸块封装及测试项目” 的实施,提升显示驱动芯片铜镍金 CP、COG、COF 环节的产能供给,进一步完善该领域业务整体布局与产品矩阵,巩固在铜镍金细分领域的市场领先地位。
在非显示类芯片封测领域,公司依托凸块制造、晶圆减薄等工艺积累,积极布局 “FSM+BGBM(背面减薄与金属化)+Cu Clip(铜片夹扣键合)” 先进封装组合,建立载板覆晶封装(FC)制程。此举将优化产品布局,拓宽功率芯片应用领域,提升非显示类封测业务全制程服务能力。
针对黄金价格波动的影响,公司回应称,黄金主要应用于显示驱动芯片生产,目前相关黄金成本基本可转嫁至下游客户,由客户承担价格波动的主要风险,因此黄金价格波动对公司产品毛利影响不大。
谈及未来三年发展规划,公司明确将持续聚焦主业经营,着力提升经营质量与效率,延伸技术产品线,优化产品结构。以技术创新为核心驱动,持续增强核心竞争力,力争实现经济效益与创新能力的协同增长,为投资者创造长期稳定的价值回报。
鼎龙股份:半导体显示材料业务领域市场地位持续稳固
湖北鼎龙控股股份有限公司近日在接待嘉实基金、华源证券等机构调研时透露,半导体业务为公司现阶段重点聚焦领域,覆盖半导体制造用 CMP 工艺材料和晶圆光刻胶、半导体显示材料、半导体先进封装材料三大细分板块,目前已成为集成电路用 CMP 抛光垫国内供应龙头,在 OLED 新型显示材料 YPI、PSPI 领域占据国内领先地位,同时深度布局半导体 KrF/ArF 晶圆光刻胶、半导体先进封装材料等业务。在打印复印通用耗材板块,公司实现全产业链布局,上游供应彩色聚合碳粉、显影辊等核心原材料,下游销售硒鼓、墨盒终端产品,凭借上下游联动优势巩固行业竞争地位。
在半导体显示材料业务领域,鼎龙股份的 YPI、PSPI 产品市场地位持续稳固,客户覆盖国内主流 OLED 面板厂,合作长期稳定且复购属性强,为公司带来持续稳定现金流。此外,TFE-INK 产品已实现客户端规模销售,市场突破成效显著。产能方面,仙桃产业园年产 1000 吨 PSPI 产线已投产并持续批量供应,年产 800 吨 YPI 二期项目作为新增产能补充,可充分满足现有及潜在客户订单需求。新产品研发方面,无氟光敏聚酰亚胺(PFAS Free PSPI)、黑色像素定义层材料(BPDL)、薄膜封装低介电材料(Low Dk INK)等正按计划推进客户验证,进展符合预期;PI 取向液产品开发持续推进,客户端验证与导入已全面展开,多款新一代 OLED 显示材料的创新研发及送样验证,目标填补相关领域空白。
关于研发投入及 2026 年研发重点,公司表示,研发投入增加主要源于 CMP 抛光液、高端晶圆光刻胶业务对产品型号系统布局的高要求,以及半导体先进封装材料等新业务的投入。2026 年,公司将持续保持高水平研发投入,优化研发资源配置,重点聚焦三大方向:一是深化 CMP 相关材料研发,推进 CMP 抛光液多系列产品完善,加快铜及阻挡层抛光液、搭载氧化铈研磨粒子的抛光液等产品的验证及放量;二是推进高端晶圆光刻胶、半导体先进封装材料的产业化进程,加快相关产品客户验证及市场开拓;三是持续推进半导体显示材料新产品研发,同步跟进下游客户技术升级需求,巩固显示材料领域领先优势。
对于当前宏观经济及行业形势变动带来的机遇,鼎龙股份指出,四大核心机遇为公司未来快速增长提供坚实支撑:一是 AI 产业快速发展驱动下游半导体芯片及高端显示面板需求扩容,直接带动上游半导体材料、显示材料市场规模稳步增长,公司核心产品契合下游增长需求,将持续受益于行业需求红利,实现销量与收入双重提升;二是全球半导体产业链供应链重构背景下,客户对供应链稳定性、安全性需求大幅提升,公司核心原材料自主化优势显著,可充分保障产品供应连续性与可控性,进一步扩大客户合作范围、提升合作深度;三是大硅片、先进封装等新兴领域快速崛起,持续打开半导体材料增量市场空间,公司提前布局相关配套材料研发与生产,可率先抢占市场先机,培育新增长动能;四是半导体及新型 OLED 显示行业整体保持增长态势,叠加公司核心产品市场渗透率持续提升,核心业务放量节奏加快,前期孵化的新业务逐步发力,为业绩增长注入新活力。
精智达 2025 年业绩亮眼 半导体业务高速增长
深圳精智达技术股份有限公司表示,2025 年是精智达全面突破的一年,公司凭借持续提升的技术水平,实现了多项关键进展。订单方面,公司年内先后披露两笔半导体重大订单,金额分别高达 3.22 亿元与 3.23 亿元,彰显了市场对其产品实力的高度认可。营收表现同样亮眼,2025 年前三季度公司实现营业收入 7.53 亿元,同比增长 33.00%;其中半导体业务成为核心增长引擎,营收达 4.23 亿元,同比大幅增长 220.50%,并实现了在重点客户的全品类突破。
产品技术与交付端,精智达也成果颇丰。2025 年初,公司测试机专用 ASIC 芯片取得重要突破,目前该芯片已成功应用于公司高速 FT 测试机及升级版 CP 测试机。同时,老化测试机、探针卡等产品持续稳定供应,今年已成功向国内重点客户交付高速测试机,且相关设备在客户现场运行稳定。
关于 2026 年市场预期,公司表示,当前前沿技术迭代与终端产品创新催生了多元新需求,正持续拉动半导体测试检测设备市场加速扩容。国际厂商在前期实现产能 3 倍增长的基础上仍在持续加码,以响应行业扩产趋势。精智达将紧跟行业发展浪潮,通过持续优化产能配置匹配市场需求,加速推进战略布局进程,深化产业生态协同构建,对未来发展充满信心。
强达电路 2025 年业绩稳步增长 聚焦高附加值赛道推进多元布局
深圳市强达电路股份有限公司近日通过投资者关系活动披露了公司近期经营状况、战略规划及未来发展布局等核心信息。数据显示,公司业绩持续向好,同时在产能建设、市场拓展、战略布局等方面均有明确规划,为长期发展奠定坚实基础。
目前,公司产能利用率处于满足客户 “多品种、小批量、高品质、快速交付” 要求下的较高水平,订单承接情况良好。
产能布局方面,公司将进一步稳固深圳和江西工厂的运营,推进高附加值 PCB 产品研发生产以提升单价;同时,南通强达电路科技有限公司年产 96 万平方米多层板、HDI 板项目建设进展顺利,预计于 2026 年第二季度实现首批投产。
针对投资者关注的大客户集中风险问题,公司明确表示,其业务以订单驱动为核心导向,聚焦高附加值订单开发,而非客户规模导向。目前公司前五大客户集中度处于较低水平,不存在大客户集中的风险,多元的客户结构为业务稳定发展提供了有力保障。
海外业务方面,近年公司外销收入占比有所调整,从 2022 年的 38.66% 下降至 2024 年末的 28.11%,2025 年 1-6 月外销收入占主营业务收入的比重为 27.95%。公司境外收入主要来源于欧洲区域,占境外收入比例超 60%,海外市场布局相对集中且稳定。
长期发展战略上,强达电路将持续围绕 “多品种、小批量、高品质、快交付” 的核心优势,巩固深化技术与产品竞争力,强化准时交付与快速交付能力,提升客户满意度与粘性。
结语:从芯原股份AI算力订单的翻倍激增,到极米科技车载业务的接连定点;从翰博高新越南工厂的落地投产,到鼎龙股份国产半导体材料的技术攻坚,这12家上市公司的亮眼答卷,既是半导体、显示光学及配套赛道高质量发展的生动注脚,更是我国核心产业链韧性与创新力的集中彰显。以技术创新为根本支撑,以车载、AI/AR/VR赛道开拓增量空间,以国产化替代与全球化布局形成双向赋能,行业已彻底告别规模竞速的粗放模式,迈入精耕高附加值、协同共荣的高质量发展新阶段。未来,随着技术融合的持续深化、产能布局的迭代优化,这些深耕核心赛道的企业,必将持续扛起产业链升级的大旗,在全球产业重构的浪潮中,书写更多自主可控、创新突破的产业新篇,为我国高端制造业崛起与实体经济高质量发展,注入更为强劲、持久的动力。



