早餐的黄油面包、下午茶的巧克力蛋糕、烘焙店里的各式点心,这些日常美味中都藏着一种常见脂肪酸——硬脂酸。它一直被认为是相对“温和”的脂肪酸,无需过度担忧体重影响,然而一项最新研究却揭示了它不为人知的潜在风险。作为全球高发的恶性肿瘤,结直肠癌的发病与饮食习惯密切相关,高脂饮食是公认的危险因素,但不同脂肪酸组分对肠道肿瘤的具体影响及作用机制,长期以来并不明确。
近日,发表于Cell Mol Gastroenterol Hepatol的一项研究首次阐明了膳食硬脂酸在不引发肥胖的前提下加速肠道肿瘤发生的分子机制,为结直肠癌的精准防控提供了重要理论支撑。

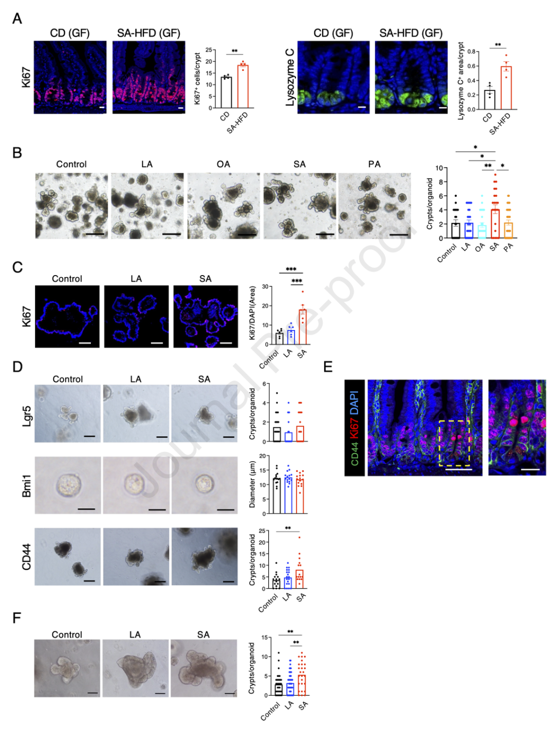
研究团队利用多种结直肠癌小鼠模型开展实验,结果显示与富含亚油酸的高脂饮食相比,富含硬脂酸的高脂饮食能更显著地促进肠道肿瘤发生。值得关注的是,饲喂该饮食的小鼠并未出现肥胖及相关代谢紊乱,体重与对照组无明显差异,反观亚油酸组小鼠,却呈现出明显的肥胖表型。这一差异清晰表明,硬脂酸促进肠道肿瘤发生的作用,与肥胖相关通路并无关联。
图1:富含硬脂酸的高脂饮食促进小鼠模型的肠道肿瘤发生,但不引发肥胖及相关代谢异常
进一步研究发现,硬脂酸并未改变肠道中Lgr5+、Bmi1+等经典肠道干细胞的数量,却能显著促进肠上皮细胞增殖、加速上皮细胞更新,并诱导潘氏细胞分化。这一增殖效应在小鼠摄入硬脂酸后短短2天内即可出现,且能长期维持——即便后续停止摄入硬脂酸,其对肠上皮细胞增殖的促进作用仍未消失,持续推动肠道肿瘤发生。
图2:富含硬脂酸的高脂饮食促进潘氏细胞分化及肠上皮细胞的增殖与更新
为明确硬脂酸的作用途径,研究团队通过无菌小鼠模型和类器官实验证实,硬脂酸对肠上皮的促增殖作用不依赖肠道菌群,而是直接作用于肠道CD44+上皮细胞。更重要的是,在人小肠类器官中,硬脂酸同样能显著促进隐窝形成,这表明该效应在人源细胞中同样存在,为临床转化提供了重要支撑。
图3:硬脂酸促进小鼠和人小肠类器官的隐窝形成
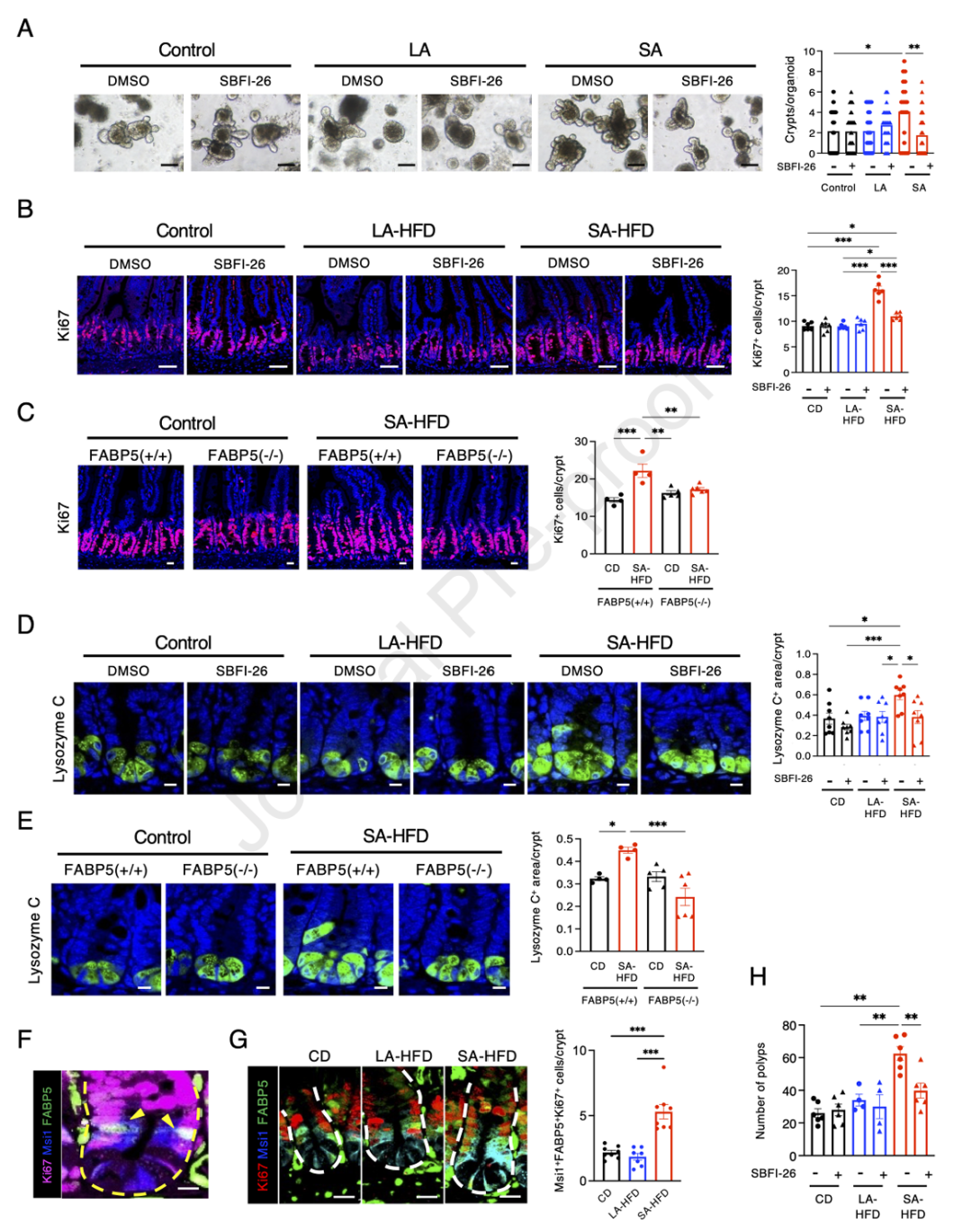
研究团队将目光聚焦于脂肪酸结合蛋白家族,发现脂肪酸结合蛋白5具有特殊表达模式:它特异性表达于肠道隐窝中少量Ki67+增殖细胞。富含硬脂酸的高脂饮食会显著增加隐窝中Ki67+脂肪酸结合蛋白5+双阳性细胞的数量,而在人结直肠癌组织中,脂肪酸结合蛋白5的表达水平也显著高于正常组织,提示其与肠道肿瘤发生密切相关。
功能验证实验进一步证实,脂肪酸结合蛋白5是硬脂酸发挥促瘤作用的核心分子。无论是使用脂肪酸结合蛋白5抑制剂SBFI26,还是敲除脂肪酸结合蛋白5基因,均能有效阻断硬脂酸诱导的肠上皮细胞增殖和潘氏细胞分化,并显著减少结直肠癌小鼠模型中的息肉数量,明确了脂肪酸结合蛋白5介导硬脂酸促肠道肿瘤发生的关键作用。
图4:抑制脂肪酸结合蛋白5可减弱富含硬脂酸的高脂饮食诱导的肠上皮增殖、潘氏细胞分化及肿瘤发生
这一研究首次阐明了膳食硬脂酸不依赖肥胖加速肠道肿瘤发生的独特机制,揭示了脂肪酸结合蛋白5在其中的核心介导作用。硬脂酸广泛存在于各类日常食品及加工产品中,该研究不仅为理解饮食与肠道肿瘤的关联提供了全新视角,更将脂肪酸结合蛋白5列为结直肠癌预防的潜在靶点。这一发现提示,限制硬脂酸的过量摄入,同时靶向抑制脂肪酸结合蛋白5相关通路,有望成为结直肠癌防控的新方向,为高风险人群提供更精准的预防方案,也为相关药物研发奠定了重要实验基础。





