



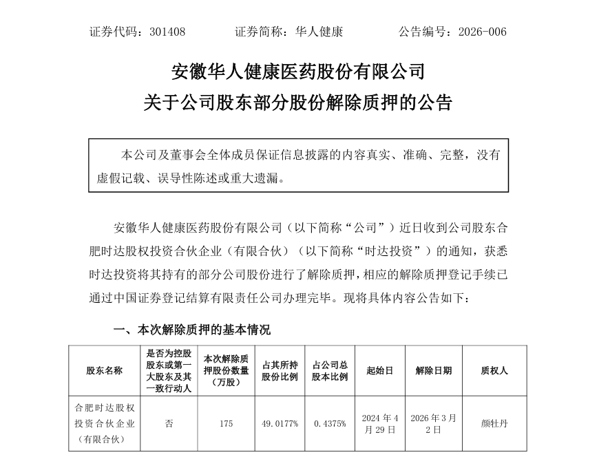
华人健康(SZ 301408,收盘价:18.18元)3月3日晚间发布公告称,安徽华人健康医药股份有限公司(以下简称“公司”)近日收到公司股东合肥时达股权投资合伙企业(有限合伙)(以下简称“时达投资”)的通知,获悉时达投资将其持有的部分公司股份进行了解除质押,相应的解除质押登记手续已通过中国证券登记结算有限责任公司办理完毕,本次解除质押股份数量为175万股。截至本公告日,合肥时达股权投资合伙企业(有限合伙)累计质押股数为182万股,合计占其所持股份比例约为50.98%。

官网信息显示,安徽华人健康医药股份有限公司(简称:华人健康,证券代码:301408.SZ),成立于2001年,总部位于安徽省合肥市,采用以产品加赋能为特色的医药代理营销模式,建立了覆盖全国的营销网络,深受市场欢迎,连续多年荣登“安徽省民营企业服务业百强榜”前列。
来源:上市公司公告、公司官网