作者 | 左 祐
责编 | 高 高
2026开年,化妆品中又现违禁抗生素添加!
近日(3月2日),上海市药品监督管理局(以下简称“上海药监局”)发布关于2026年第1期化妆品监督抽检质量通告(沪药监通告〔2026〕6号)。
通告显示,有7批次化妆品不符合规定,其中值得注意的是,知名祛痘品牌泽平也因检出抗生素林可霉素赫然在榜。

此外,通报中海瀚健康产业(广州)有限公司生产的WOOWSHINE我行造型喷雾,其不同批次也因相同的质量问题上榜;另有一洗发产品菌落总数超标540倍。
而魔歌染发膏(灰色)、Yonlheei尹熙白茶香氛沐浴液的相关权利方,则对本次通报的产品的样品真实性提出异议,抽检产品或涉嫌假冒情况。
老牌知名国货检出抗生素!
本次通报中最受关注的,是知名祛痘品牌泽平大痘净精露被检出禁用成分林可霉素。虽其含量低于最低定量浓度(2mg/kg),但抗生素属于化妆品明确禁用原料,在化妆品中被检出尤为值得警惕的。
更为显眼的是,该涉事产品在电商详情页中明确宣称“草本萃取”、“温柔守护”,主打温和、天然的祛痘理念。而此次违禁添加抗生素的检测结果,与品牌宣传形成强烈反差,不仅违背了诚信经营原则,更涉嫌虚假宣传与误导消费者。
△图片截自泽平天猫旗舰店商品详细页
公开资料显示,泽平品牌始于1992年,定位为中医药疗肤类功效护肤品牌,专注祛痘、淡印、淡斑等问题肌修护,以中草药复配与三元渗透技术为核心,主打药房渠道,是国内早期药妆代表品牌之一。
不过,泽平品牌近年经历了重大的主体变更。其原持有与运营方上海华伊美化妆品有限公司(以下简称“上海华伊美”),因经营不善已于2025年3月正式进入破产清算程序。在其陷入经营困境前后,上海国伊康美健康管理有限公司受让“泽平”相关商标及相关权益,成为该品牌新的商标权人与产品备案人。
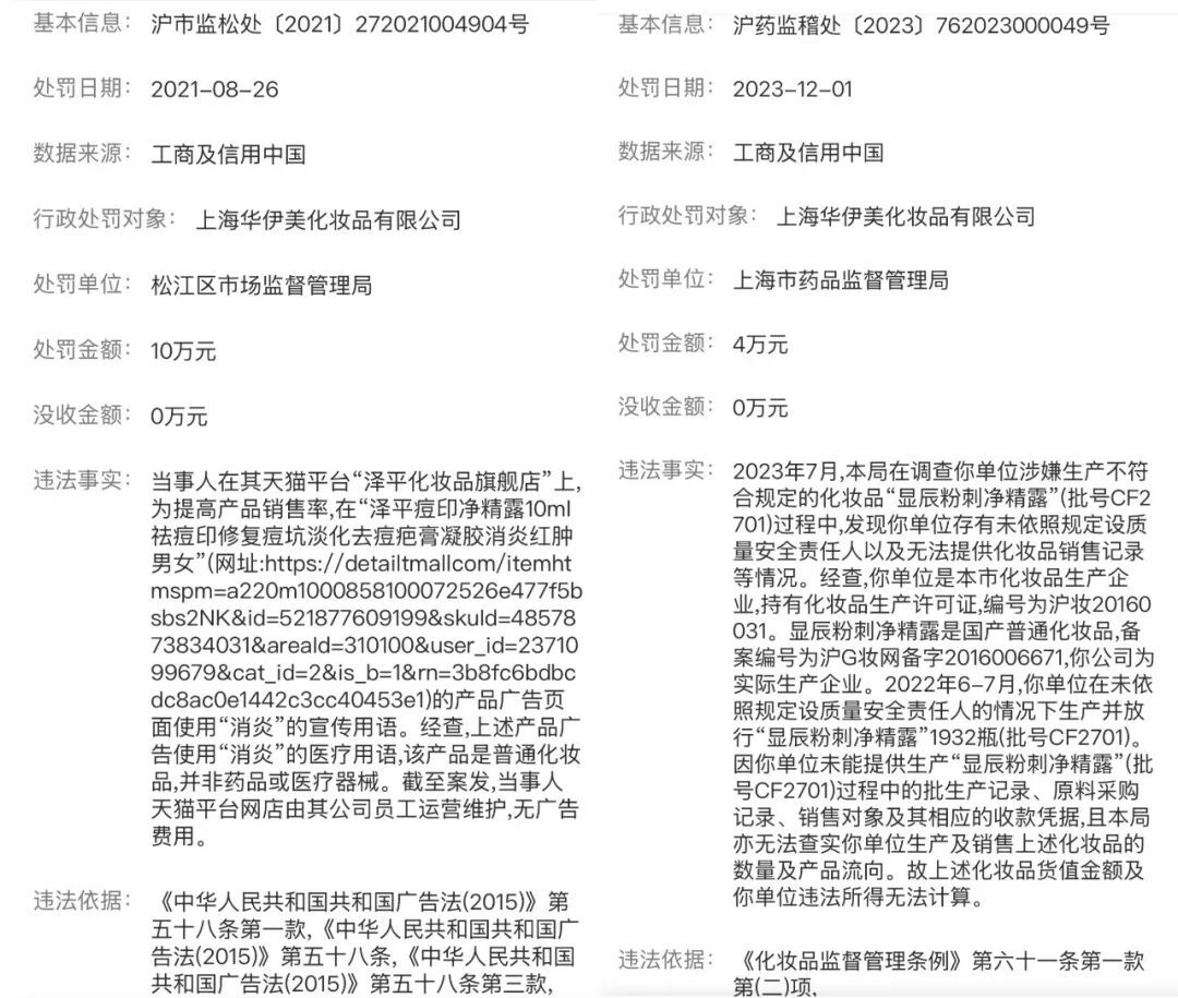
值得注意的是,其原主体上海华伊美早已是监管“常客”。2021年,因在电商平台使用“消炎”等医疗用语虚假宣传,被罚款10万元;2023年,因生产不合格祛痘产品、未按规定设质量安全负责人、无法提供销售记录,被处罚4万元。
△图片截自快查APP
在多重违规行为的叠加影响下,加之化妆品行业整体的环境不乐观、破产潮席卷,上海华伊美最终陷入经营困境,走向破产清算。其名下多项专利曾以1元起拍的低价处置,目前该公司被执行金额已超过1200万元。(详见)
令人惋惜的是,即便完成了品牌主体更迭,泽平又因质量问题被上海药监局通报,这家承载着不少消费者回忆的老牌国货,其复苏之路再遇重挫,前景不容乐观。
祛痘产品问题频发?
然而,不仅泽平,近年祛痘产品检出林可霉素这一抗生素的情况频发。
近三年内,国家药监局、各地方药监局、市监局共通报了至少9起化妆品中检出林可霉素的情况。其中,2025年4月国家药监局通报的黄博士冰晶祛痘膏,其林可霉素的检出含量更是高达4500μg/g。
而祛痘产品成为抗生素与激素非法添加的重灾区的原因,聚美丽曾在总结2025年禁用原料的通报情况中分析(详见),主要源于三方面因素。
一是祛痘消费者追求快速消炎退红肿,抗生素、激素能短期内显著改善症状,迎合市场“立竿见影”的刚需,便于营销推广;
二是合规祛痘成分研发与生产成本偏高、门槛高,而抗生素、激素成本低廉、无需复杂配方即可速效,大幅降低生产商成本与门槛;
三是部分产品借“草本祛痘”、“温和修护”等概念进行包装,隐性添加违禁成分,弱化消费者警惕,既规避功效宣称风险,又靠实际效果支撑口碑,实现概念营销与速效体验的双重收益。
其中仅2025年一年,46批次禁用原料的检出中就有6种抗生素、5种激素,涉及14款产品。
除了抗生素与激素,从所检出的禁用原料类型来看,特比萘芬成为2025年出现频率最高的违禁成分,共涉及9批次产品,主要集中在母婴类与祛痘类品类。新铃兰醛紧随其后,在6批次产品中被检出,多见于洗护类及底妆类产品。
此外,氯霉素在4批次祛痘类产品中集中出现,同样值得警惕;地塞米松、林可霉素等6类禁用原料分别被检出3批次,甲硝唑等3类禁用原料在6款洗护类、祛痘类产品中检出。
由此可见,尽管监管部门连年加大抽检力度、实施顶格处罚,严厉打击违禁添加行为,但仍有部分品牌为追求短期利益铤而走险,行业合规底线被反复突破,乱象难以彻底根治。
总的来说,速效从来不是化妆品的正当逻辑,安全与合规才是品牌的底线。而对于泽平等这类老牌国货,复苏之路也更应守住质量生命线。
不过,抗生素、激素屡禁不止的现象,也在进一步倒逼行业告别“短平快”投机,回归科学配方与真实功效。监管持续收紧之下,靠违禁成分换效果的“捷径”,注定走不通、也走不远。
消息来源:上海药监局、国家药监局、广东恩平政府官网,淘宝、快查APP
视觉设计:乐乐
微信排版:左祐
聚美丽携手成分技术与皮肤学领域学术权威专家、领袖与产业科研专家,共同启动《中国成分技术权威年鉴(2025-2026)》编撰工作。
年鉴旨在系统梳理中国化妆品核心原料与中国专家在关键成分技术领域的创新与贡献,剖析未来科技趋势与创新方向,致力于构建具有行业共识的技术话语体系,为国货成分发展提供科研方向与实践指南。
当前,行业在快速发展的同时,也面临技术标准不统一、功效宣称不规范等挑战。我们坚信,唯有凝聚产业智慧、共建技术标准,才能推动中国化妆品行业走向更高质量的发展阶段。
现正式开放学术及全产业参与通道。若您所在的高校、研究机构、企业拥有化妆品领域重要技术成果,或个人研究者具备专业领域见解,欢迎通过聚美丽官方平台与我们联系。编委会将对申报材料进行专业评审,诚邀优秀合作伙伴共同推进这一行业工程。
让我们以科学为基,以创新为翼,共同见证中国成分的技术崛起,让世界看见中国化妆品产业的科技力量。








