


2025年澄迈全县上下锚定“四个澄迈”战略定位,全面运用“1443”工作法,以打造标志性成果为抓手,牵引工作整体跃升,带动全县经济社会发展呈现稳中向好、提质增效、亮点纷呈的良好局面,涌现出一批成效性强、显示度高、影响力大的亮点工作。
2026年是“十五五”开局之年、高标准建设海南自由贸易港启航之年,希望各级各部门始终坚持“取法乎上”,在“争一流、夺第一、成唯一、0到1”坐标系中找到定位,奋勇争先、进位赶超,坚决扛起“成为重要经济增长极”“打造重要节点城市”的使命担当,在实现“两个高于”目标中再创佳绩、再立新功。



































































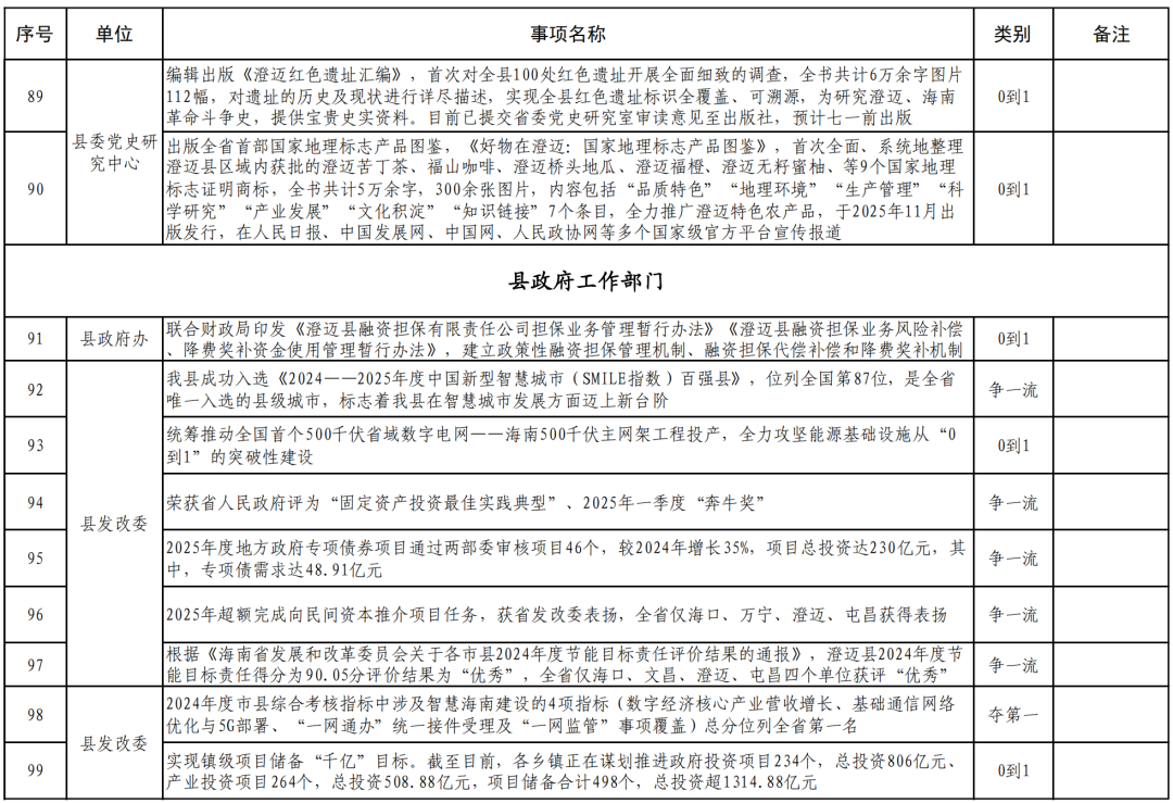
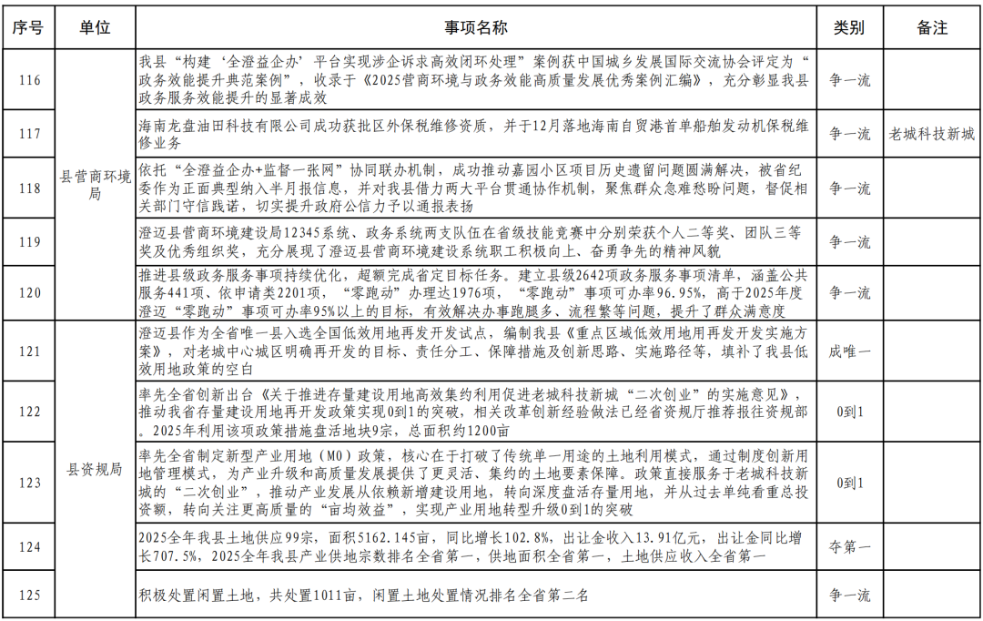
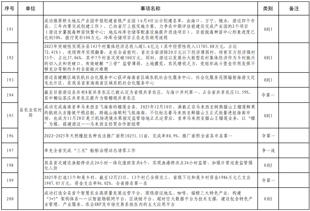
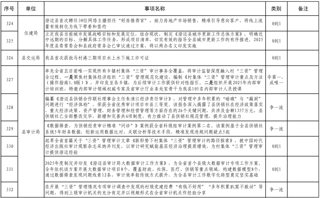
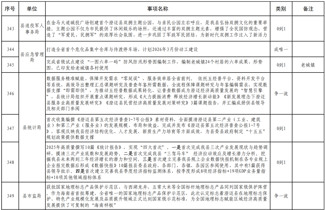
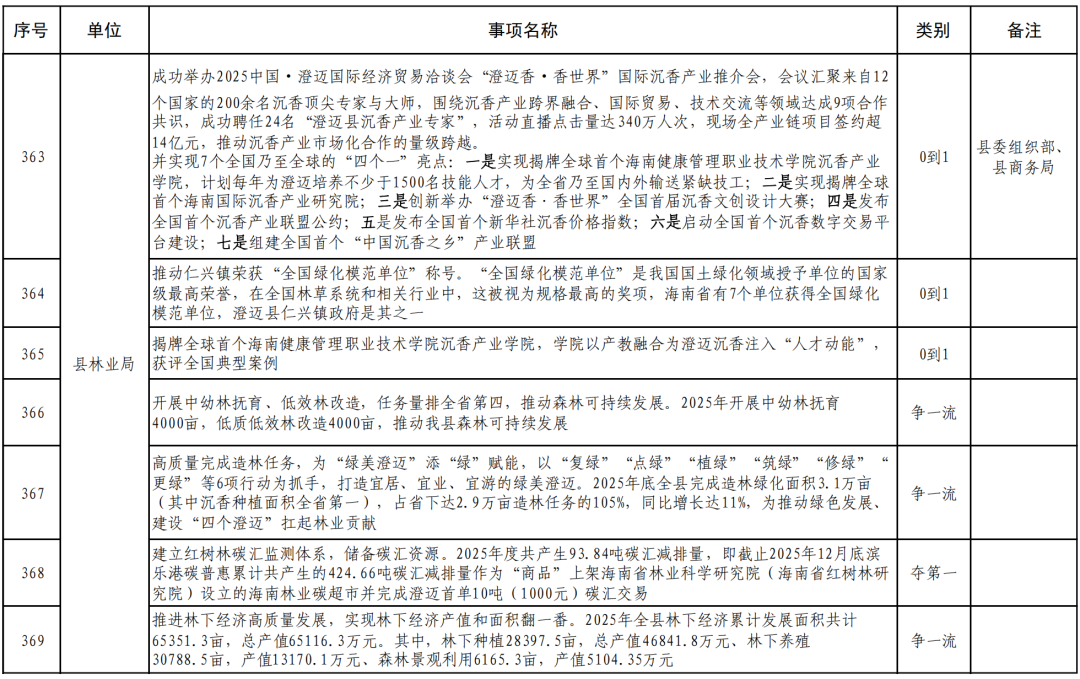
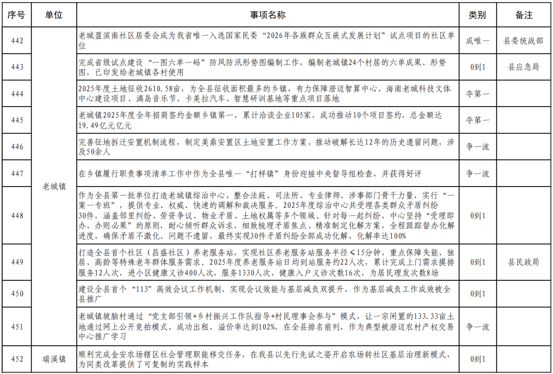
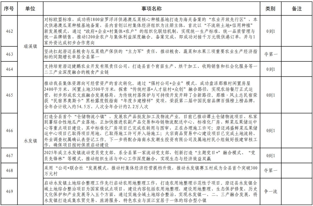
来源:中共澄迈县委办公室