支付1680元,没有任何医疗、急救技能,也能拿到“救援证”。澎湃新闻影子调查队记者调查发现,这个宣称是中国人口文化促进会设立的“中医救援队”声称,有此证书便可对突发疾病之人进行急救。随“中医救援证”一起发放的,还有统一的救援队服、车贴。

交钱加入“中检中医救援队”后,会发两证、衣服、车贴等(受访者提供)
该救援队背后实则是一家名为“北京中检康源医学研究院”的小微企业,救援队实施分级管理机制,有队员、分队长、中队长、总队长等职级,队员每“培养”1名学员(队员),可获得378元收益,“培养”10名学员后,可升为分队长,分队长下的学员(队员)再次“培养”成一名队员后,分队长可获得226元的津贴。
由此可见,该模式已有传销之嫌。
此外,队员还可申请建立当地的办事处和驿站,开办培训班,“你什么都不干,只是去负责扶持,管理,就会有你的津贴。”
“刘队”发来的线下“培训”的视频截图,有人在演唱歌曲《感恩的心》(截图)
中国人口文化促进会办公室一名工作人员告诉记者,此前促进会设立过“中医救援专业委员会”,北京中检康源医学研究院是牵头机构,没多久,该委员会因虚假、夸大宣传被撤销,此后促进会未设立过其他类似机构。且当时设立的是“专业委员会”,并非“救援队”,“中检中医救援队”系企业行为,与促进会无关。
交1680元就能拿“中医救援证”
近日,记者在一些社交平台搜索发现,有多个名称为“中检中医救援队”“中检中医”“中检应急救援队”的账号宣传该救援队。他们均穿着统一的服装,展示了“中医救援证”和“家庭保健医证”,号召更多人加入,评论区有多人被证件吸引称想加入。
社交平台上,多个账号宣传该救援队,评论区有多人被证件吸引称想加入(截图)
记者私信名为“北京中医救援总队”的账号,加了一名“刘队”的微信后,记者佯称系某推拿馆的店员,想用他们颁发的两个证傍身,来提高下自己的名气。
3月2日,“刘队”向记者介绍称,“中检中医救援队”是由北京中检康源医学研究院“孙院长”发起的中医救援队,目前全国有8万多名队员,国外已经有20多个办事处,且该救援队还和俄罗斯大学签署了协议,救援队的“中医匠人”要去国外知名大学授课。
“国内国际上只有我们一家。”她称,支付1680元,就可以获得救援队提供的:两套队服,两个车贴,两证,以及价值16.8万元的课程。两个证书分别是“中医救援证”和“家庭保健医证”。
她介绍,即使是完全没学过医的“小白”,也能顺利拿到证,7-10天邮寄到家。此外还有一个关于中医的考试,但“刘队”称,考试不影响拿证,可以先发证,再考试。对于考试的内容,对方称“我们会全力扶持你”。
新入队的队员参加入队仪式并宣誓(视频截图)
记者质疑,拿到证,如果遇到有人晕倒需要急救,就可以展开救援了吗?“刘队”称,“你没有医师执业资格证,如果救不好,人家会讹上你,但你有我们救援证的话,我们是受民法典保护的,是没有问题的,这种应急情况下,你是可以施救的,而且施救真的没有救过来,你也没有任何责任。”
在加了“刘队”微信后的3月2日晚间,她通过腾讯会议向对救援队感兴趣的新人介绍了情况。
“刘队”给感兴趣的新人进行线上“培训”(截图)
“我们是有红头文件批复的,中国人口文化促进会成立的咱们中医救援队,会有这个大会的一个通知。”她再次宣称该救援队合法合规。
队员的“中医救援”证(受访者提供)
记者咨询,家中弟弟没学过中医,没有中医基础,能否加入。“很多‘小白’,我们都会全力帮扶他通过考试......我们面向的是全国老百姓,并不是医生。”她说。
“刘队”发来她的证件显示,“中医救援证”是本黑色证件,有“中检中医”和“中医救援”字样,“家庭保健医”是一本红色证书。此外,用来配在衣服上的编号、肩章和车贴是深绿色的,肩章和车贴有“中检”的标志。
记者收到证件和队服等物品。澎湃新闻记者 常冉 摄
交了1680元后,记者向对方提供了杜撰的基本信息,虚假的地址和证件照,在3月14日下午,记者收到了对方邮寄的包裹。包裹中包含:两套“中检中医救援队”的队服、一顶帽子、一张车贴、一个“中医救援证”、一个“家庭保健医证”。
拉人头可拿提成,拉满10人可晋升分队长
3月6日,记者交钱一天后,在“中检康源”的APP中,记者的账号已经升级为了SVIP级别。同时,也已经取得了APP课程的观看资格,但记者发现,对方口中所谓的“价值16.8万元的课程”,很多课程打不开,少部分几分钟的课程可观看。
“刘队”还制作了欢迎记者加入救援队的海报。记者虚构系上海一家推拿店的店员,该海报显示:热烈欢迎xxx上海医务工作者加入到中检中医救援队。“刘队”介绍,交钱后,证书和衣服、车贴等都在制作中,做好了就邮寄到家。
记者加入救援队的当晚,参与了救援队的线上“全员会议”。会议中,一名工作人员介绍了不同级别队员的奖励机制。SVIP中级“家庭保健医”(1680元):1、感召陪跑服务 378元;2、线上考培指导服务226元;3、线下考培监督服务 80元;4、考培统筹管理服务、省级考培活动联络咨询服务处、市级考培活动联络咨询服务处、县区级考培活动联络咨询服务处16.8元。
救援队的线上“全员会议”中,一名工作人员介绍了不同级别队员的奖励机制(截图)
记者就此咨询“刘队”,对方解释称,交了1680元的队员,就是SVIP中级会员,所谓的“感召陪跑服务”,指的就是救援队的队员,队员有资格培养“下边的学员”,培养一个“1680元的”学员(队员),就会获得378元的总队津贴。
她介绍,所谓的“线上考培指导服务”,指的是分队长。当基层的队员培养了10个队员,“你的下边有10个学员,你是分队长,分队长会(额外)有226元的管理津贴。你下边的队员,他们每感召一个人,你就有226元的津贴。”
她进一步解释称,“我是队员,培养一个队员,我得378元,如果我是分队长,我的队员培养一个队员,我就得226元,我直接培养一个队员,是得378元+226元”。
所谓的“线下考培监督服务”,指的是中队长,其下面的分队长每培养一个队员、队员再培养的队员,中队长都有80元的管理津贴,她说,“你下面培养的所有队员,都和你有关系,每进一个就有80元”。
她还称,想晋升到中队长,团队必须直属培养出5名分队长,队伍人数达100人以上;想成为支队长,则要求团队直属培养2名中队长,10名分队长,队伍人数达1000名以上。
“刘队”还称,晋升为分队长,即可免费申请总队价值16800元驿站项目合作授权授牌,会免费授予:家庭健康服务驿站;中医匠人合作单位;家庭保健医线下培训基地;中检中医救援队线下培训基地四个牌匾。
中检康源APP中的课程,但多数打不开(截图)
而“考培统筹管理服务、省级考培活动联络咨询服务处、市级考培活动联络咨询服务处、县区级考培活动联络咨询服务处”属于“驿站”和“办事处”级别,有16.8元的津贴。
“办事处比驿站大,管理驿站。”她鼓励记者努力朝“办事处”迈进,并称,“如果你申请了整个上海的办事处,那整个上海市的家庭保健医培训就都跟你有关系。如果想做团队,有资源,做了分队长后,先在上海的一个区做。这个区的家庭保健医就相当于是归你去做培训了......那你什么都不干,你只是去负责扶持、管理,就会有你的津贴。”
“你要有一个目标。”“刘队”再次鼓励记者称,也可以培养身边其他开养生馆、理疗馆的人,老家的人“有这种资源的话,就更好了”,家中的弟弟加入后,虽然他中医技术不行,但是可以成为辅佐,或者成为一个区的负责人。
宣称是中国人口文化促进会设立,背后实则系一家小微企业
调查中,多个“中检应急救援队”队员都提到,他们属于北京中检康源医学研究院。
所谓的“医学研究院”到底是什么性质?天眼查信息显示,北京中检康源医学研究院实则是一家小微企业,2016年6月23日成立,注册资金100万人民币,该公司的投资人名叫孙志华,对该公司100%持股,经营范围:医学研究和试验发展;技术服务、技术开发、技术转让;技术培训;会议服务;承办展览展示等。
此外,该公司控股了“保定中检救援科技有限公司”,也是一家小微企业,法定代表人也是孙志华,公司于2024年7月12日成立,位于保定市莲池区。经营范围:技术服务、技术开发、技术咨询、技术交流、技术转让、技术推广;紧急救援服务;业务培训(不含教育培训、职业技能培训等需取得许可的培训);地震服务等。
孙志华就是采访中多个队员口中的“孙院长”。在他们发来的多个视频中,“孙院长”多次出现并发表讲话。在“中检救援队”视频号发布的一则视频中,曾如此介绍她:中国人口文化促进会中医救援专业委员会秘书长、中检中医救援队总队长。
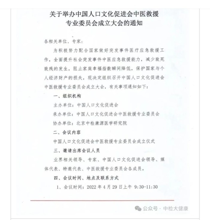
关于中医救援专业委员会,在“刘队”发来的众多资料中,有一份《关于举办中国人口文化促进会中医救援专业委员会成立大会的通知》(以下简称“《通知》”)。
《关于举办中国人口文化促进会中医救援专业委员会成立大会的通知》(受访者提供)
该《通知》显示,为积极努力配合国家做好突发事件医疗应急救援工作,全面提升社会突发事件中医应急救援能力,减少致死致残的发生,阻止家庭幸福指数瞬间降低,保护国家与个人经济财产的损失,现决定组织召开中国人口文化促进会中医救援专业委员会成立大会。该文件显示的会议时间是2022年4月29日上午。主办单位系中国人口文化促进会,承办单位系中国人口文化促进会中医救援专业委员会,协办单位是北京中检康源医学研究院。
中国人口文化促进会称和救援队无关
那么,中医救援专业委员会是什么机构?和“中检中医救援队”是什么关系?
3月11日下午,记者找到了前述《通知》上登记的孙姓工作人员。她表示,现在是北京中检康源医学研究院在做的“中检中医救援队”,“你说的这个(中国人口文化促进会)‘中医救援专业委员会’是咱们的另外一个身份吧,‘中医救援专业委员会’现在不在了,以前(两者)是一回事,现在不用那个头衔了,但还是原班人马”。
该孙姓工作人员称,“中检中医救援队”在中国社会组织政务服务平台可查。中国社会组织政务服务平台信息显示,以“中检中医救援队”为关键词,搜索出“保定市莲池区中检中医救援队”,其是2025年9月29日成立的民办非企业单位,法定代表人是孙志华,业务范围为:开展中医应急救援技术的挖掘、研究与优化;组织中医应急救援知识的科普宣传与学习交流等。
而中国人口文化促进会是否设立过“中检中医救援队”?中国人口文化促进会的官方公众号信息显示,促进会是原国家卫生计生委主管的全国性社会组织,从事健康文化、文化交流、业务培训、专业展览、书刊编辑、咨询服务、国际合作。
3月5日,中国人口文化促进会办公室一名工作人员告诉澎湃新闻记者,此前,该促进会设立过“中医救援专业委员会”。关于北京中检康源医学研究院,该工作人员称,在促进会设立“中医救援专业委员会”项目时,该研究院是牵头机构,和促进会是合作关系。但没多久,“中医救援专业委员会”项目因虚假宣传、夸大宣传,被促进会撤销了,此后促进会未设立过其他中医救援队。
该工作人员称,“中医救援专业委员会”撤销后,促进会发现该研究院仍以促进会名义宣传,就曾提醒过该研究院对外活动不要打着促进会名义。他还补充道,促进会设立的是“中医救援专业委员会”,并非“救援队”,现在该研究院所说的“中检中医救援队”和中国人口文化促进会没有关系,系北京中检康源医学研究院的企业行为,促进会未批准过该救援队。
(澎湃新闻)









