全球经济步入复杂调整期,中国消费市场正在挤泡沫。
据赢商网不完全统计,2025全年国内有超180个典型品牌进行闭店动作,累计关店超15000家。其中,餐饮闭店品牌占比最高,超50%;发生密集关店以及全面撤店的品牌占比近八成。

01.
老牌餐饮连片倒,
昔日“排队王”风光不再
2025年,国内餐饮市场呈现“增速趋缓、结构优化”的鲜明特征。
一方面,行业步入低速增长区间。国家统计局数据显示,全国餐饮收入增速自2024年降至个位数后,2025年进一步放缓至3.2%,创近年新低;另一方面,品牌门店生存压力持续加剧。公开数据显示,餐饮门店平均存续周期已由2015年的2.1年缩短至2025年的15个月。
与此同时,餐饮行业迎来2007年以来第四轮上市热潮,蜜雪冰城、遇见小面、霸王茶姬等十余家品牌2025年内齐齐成功敲钟,撑起“餐饮IPO年”;但在资本盛宴的另一面,闭店潮同步蔓延。据赢商网不完全统计,2025年超90家餐饮连锁品牌出现关店动作,几乎个个都曾是“排队王”。
进退之间,餐饮赛道正加速洗牌。
新中式烘焙变阵,健康概念陷入伪命题争议。凭借低糖低脂的仙豆糕晋升上海中高端商场“香饽饽”的【姜先生仙仙豆糕】仅剩1家门店,以“益生菌”概念切入、曾获数百万天使轮融资的【桃禧满满】近年来门店规模缩减三分之二;引领过新中式烘焙潮流的【墨茉点心局】退守长沙;以健康少糖为卖点的【丰蝶来】,主打“零蔗糖”概念、一年内拿下2轮融资的【鹤所】,以及曾估值20亿的【虎头局渣打饼行】门店清零。
健康烘焙正陷入“高要求”与“低实现”的尴尬地带,其对制作工艺和原材料的极致追求,本应筑高行业门槛,但目前多数品牌仅将其作为营销口号,产品无法留住真正极致追求健康的消费者。同时,为健康概念牺牲口味推开了普通消费者,持续降低了产品复购率。
腰部茶咖品牌,面临老化、门店生命周期缩短困局。
一众昔日标杆玩家“失守”。运营近十年的“茶饮界米其林”【吃茶三千】,内地门店数由200余家锐减至2家;明星光环加持的【CHAFORU星卡里】关闭总店、仅剩2家在营;以“慢空间”闻名的韩式咖啡【漫咖啡】退出深圳,门店规模腰斩;创立十余年的【猫屎咖啡】关闭广州多家标杆店;“新茶饮祖师爷”【813芭依珊】退出广州,深圳旗舰店停业;拥有近30年历史的【CoCo都可】半年关店超400家;老牌连锁【悸动烧仙草】门店跌破千家。
另一边,新锐品牌亦难逃速生速死。茶百道旗下咖啡副牌【咖灰】、网红牛奶品牌【PinkShake品可鲜奶】均未撑过两年;曾单店月销150万元的【马伍旺饮料厂】四年由盛转衰。
茶咖赛道已步入“存量博弈”阶段,市场集中度持续提升。腰部品牌一方面受困于自身产品矩阵老化,另一方面在外部承受着头部品牌下沉与价格战的双重绞杀,最终陷入“高成本结构”与“低市场预期”的夹缝之中。
老牌餐企步入“寒冬”。继去年上半年【陶然轩】、【香港富临皇宫】、【明哲潮州城】、【福泉海码头】、【渔民新村】进入关店盘点名单后;下半年,一度活成云南菜“代名词”的【中8楼·风尚云南菜】、香港传奇米其林三星【富临饭店】内地唯一分店、南京本土中高端餐饮品牌【民国红公馆】、印着“华强北地标”标签的老字号【金皇廷酒家】、承载东莞石龙人早茶记忆的【濠兴海鲜酒楼】倒闭,上海家喻户晓的餐饮巨头【顺风大酒店】、被誉为“本帮菜源头”的【上海老饭店】、“江湖菜祖师爷”【杨记隆府】规模锐减。
场景上过度依赖商务宴请,模式上受困于重资产,客群上又遭遇年龄断层,多重压力之下,业绩增长自然难以为继。
图源:小红书@民国红公馆
异国风情餐饮加速洗牌。“汉堡界霸王茶姬”【太极堡】创立不足一年十数家门店全关,有“上海Fine dining标杆”之称的【EHB餐厅】、广州米其林一星餐厅【Rêver·玥】、“上海泰国菜鼻祖”【simplythai天泰】、抖音话题播放量超32万次的【街边铁桶韩国烤肉料理】宣布离场;首创泰式茶餐厅模式的【太食兽】、首创泰式大排档模式的【迷你椰泰式大排档】、拥有米其林光环的【星叶南洋料理】、烤肉界“萌主”【猫抓烤肉】门店规模大幅缩水。
随着泰餐、韩料、日料、西餐从“小众尝鲜”步入“大众日常”,新玩家层出不穷,赛道竞争日趋白热化。若仅依赖场景营销、核心产品长期缺乏创新,未形成产品壁垒,难以留住回头客。
02.
外资零售品牌疲了,
港系美妆、谷子店现“撤店潮”
中国零售市场,正进行一场结构性转变。
据尼尔森最新发布的《中国消费零售市场十大关键趋势》揭示,体验正成为新的增长动能,价值逻辑重构、消费动机全面回归自我。未能洞察风向、及时转身的玩家,正陷入被动。
据赢商网不完全统计,2025年超60家零售连锁品牌发生闭店动作,以商超、美妆护理、奢侈品、服饰集合店为主,大众化及中档品牌占比超63%。
国际美妆品牌显疲态,港系、日韩系美妆很受伤。8090后心中的“港货符号”【万宁mannings】、首创开放式产品陈列模式的【Sasa莎莎】突然退出内地市场,“国内美妆零售集合店鼻祖”【屈臣氏】从多个一线城市核心商圈撤退,门店数创七年新低;日本老牌美妆【MENARD美伊娜多】、【雪肌精】以及韩国自然主义美妆品牌【悦诗风吟】在中国全面撤柜。
曾自带的文化光环褪去,这批形象老化、数字化转型滞后、选品僵化的美妆品牌,在体验日趋完善的电商、新兴美妆集合店的降维打击下节节败退,利润空间被不断蚕食。
二次元赛道现闭店潮。【IPSTAR丨潮玩星球】、【漫库mancool】、【暴蒙BOOMCOMIC】、【多摩万事屋】、【乐漫优谷】等曾引领国内“谷子经济”风潮的头部品牌,近一年边开边关,门店规模缩减幅度均在30%以上,最高者超80%;曾获500万元天使轮融资的次元少女馆【十二光年】线下门店全关,线上打折清仓,似乎陷入停摆的边缘。
目前国内二次元业态仍处野蛮生长期,绝大部分品牌本质是“IP搬运工”,在供应链、热点预测等方面尚未建立独家优势,面对产品同质化严重、线上渠道分流、消费者审美疲劳的多重挤压,陷入“开店即巅峰、关店即常态”的魔咒。
商超持续上演“冰火两重天”。在山姆、盒马迅猛圈地的另一面,继【美思佰乐】、【T11生鲜超市】、【盒马X会员店】之后,单店日均销售额曾超5万元、被称为“家门口小山姆”的常州社区生鲜超市【新橙源味】也门店全关;湖北商超“领头羊”【中百仓储】因亏损停业20余家大卖场,【永辉超市】连续五年净利润为负、门店规模腰斩。
奢侈品、家居行业“渡劫”。2025年,近10家奢侈品品牌关店动作备受关注。【Lanvin浪凡】相继撤出南京德基商场、杭州大厦、北京SKP、成都SKP、青岛海信广场、深圳万象城多个高档商场,【Tiffany & Co.】退出耕耘14年的云南市场,【Gucci】至少闭店6家、退出贵阳,【Giorgio Armani】关闭运营超10年的北京华贸中心广场店、青岛海信广场店;“县城MUJI”【SANFU三福】在重庆、上海、福州、长沙等多地密集关店。
国际老牌服饰“受困”。曾经的“柜姐之王”【黛安芬Triumph】、凭标志性小雏菊在社交媒体走红的韩国潮牌【Mardi Mercredi】、欧洲高街品牌【&Other Stories】、“腋下包鼻祖”【By Far】、曾被誉为“最时尚的运动品牌之一”的【OYSHO】在中国的门店清零,无数女生的衣橱“白月光”【Teenie Weenie】营收下滑、9个月闭店超140家。
03.
粗放式加盟频频暴雷,
培训机构、宠物店难做
在“告别大基建、步入深耕细作”的行业新周期下,过去依赖加盟模式快速回笼资金、跑马圈地的手段已不再是通用解法。
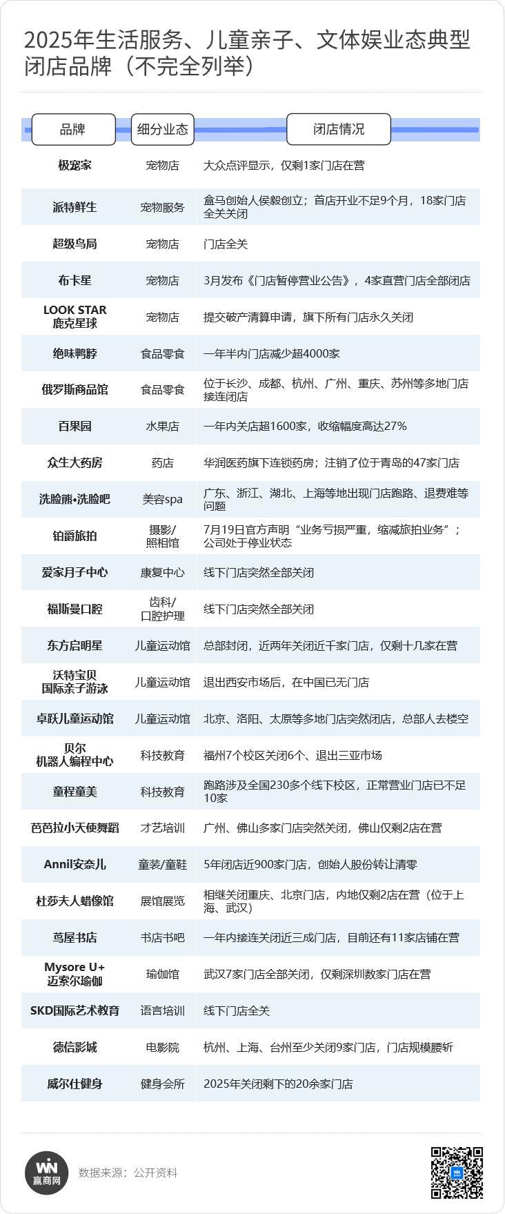
随着“重扩张、轻管理”的后遗症逐渐显现,叠加预付式消费模式本身的脆弱性,这一困境在文体娱、儿童亲子、生活服务等赛道集中爆发。据本次统计,因上述问题导致密集关店甚至全面撤店的品牌占比超八成,其中以培训机构、宠物店最为典型。
各年龄层培训机构正集体陷入生存困境。创立超10年的知名舞蹈培训机构【芭芭拉小天使舞蹈】广州、佛山多家加盟门店因运营不善突然关闭,曾将门店开进全国20多个城市的【贝尔机器人编程中心】全国总部停业、退出三亚市场,“中国首家少儿编程美国上市公司”【童程童美】正常营业门店不足10家,进入中国近十年的英国水育早教机构【沃特宝贝国际亲子游泳】已无在营门店,“篮球教培一哥”【东方启明星】门店规模由巅峰时期的千店骤减至十几家。
以及,被视为“行业标杆”的【Mysore U+迈索尔瑜伽】4个月关店超10家、退出武汉市场,做高端留学服务十年的【SKD国际艺术教育】跑路,【威尔仕健身】最后一家门店关闭、彻底倒下。
从少儿培训到成人健身,从素质教育到留学服务,这场培训机构倒闭潮揭示了同一趋势:粗加盟模式下的“规模神话”正在集体破灭——前期靠预收款盲目扩张,后期因运营成本高企、现金流错配而难以为继。
宠物店赛道“淘汰赛”全面加速。打造“鲜食工坊+社交空间+全品类覆盖”立体化模式的【派特鲜生】半年烧完2500万美元天使轮融资、创立不足九个月18家门店全部歇业,背靠“宠物行业头部”新瑞鹏宠物医疗集团的【极宠家】在营门店仅剩一家,三年融资两轮的【超级鸟局】一个月关3店、悄无声息退场,【LOOK STAR鹿克星球】突然破产关闭。
“跑路”蔓延至医疗健康行业。收购了高端月子中心“瑞婴丽”、版图扩展至全国十七城的【爱家月子中心】,以及专注牙齿隐形矫正、业务覆盖国内一二线城市的【福斯曼口腔】全国门店均“一夜之间倒闭”。
2025年的中国零售圈,经历了一场盛大的“排队王退潮”。
细究这场关店潮的本质,是中国消费市场从“讲故事”回归“算账本的残酷”转身。那些靠“排队经济”堆砌的虚火熄灭了,靠“概念营销”包装的泡沫破裂了。
新中式烘焙打着健康旗号却做不出复购率,茶咖品牌在产品老化与价格战中夹缝求生,老牌餐企困在商务宴请的旧梦里等不到年轻客群,二次元店铺沦为IP搬运工后迅速被消费者遗忘。就连看似稳固的外资美妆、港系零售,也在本土新锐的降维打击下节节败退……
更值得警惕的是,闭店潮已从单点溃败演变为系统性坍塌。那些依赖预付费模式、迷信加盟扩张的品牌,正在用最惨烈的方式验证一个真理:零售没有捷径,潮水退去时,所有裸泳者都将现形。




