


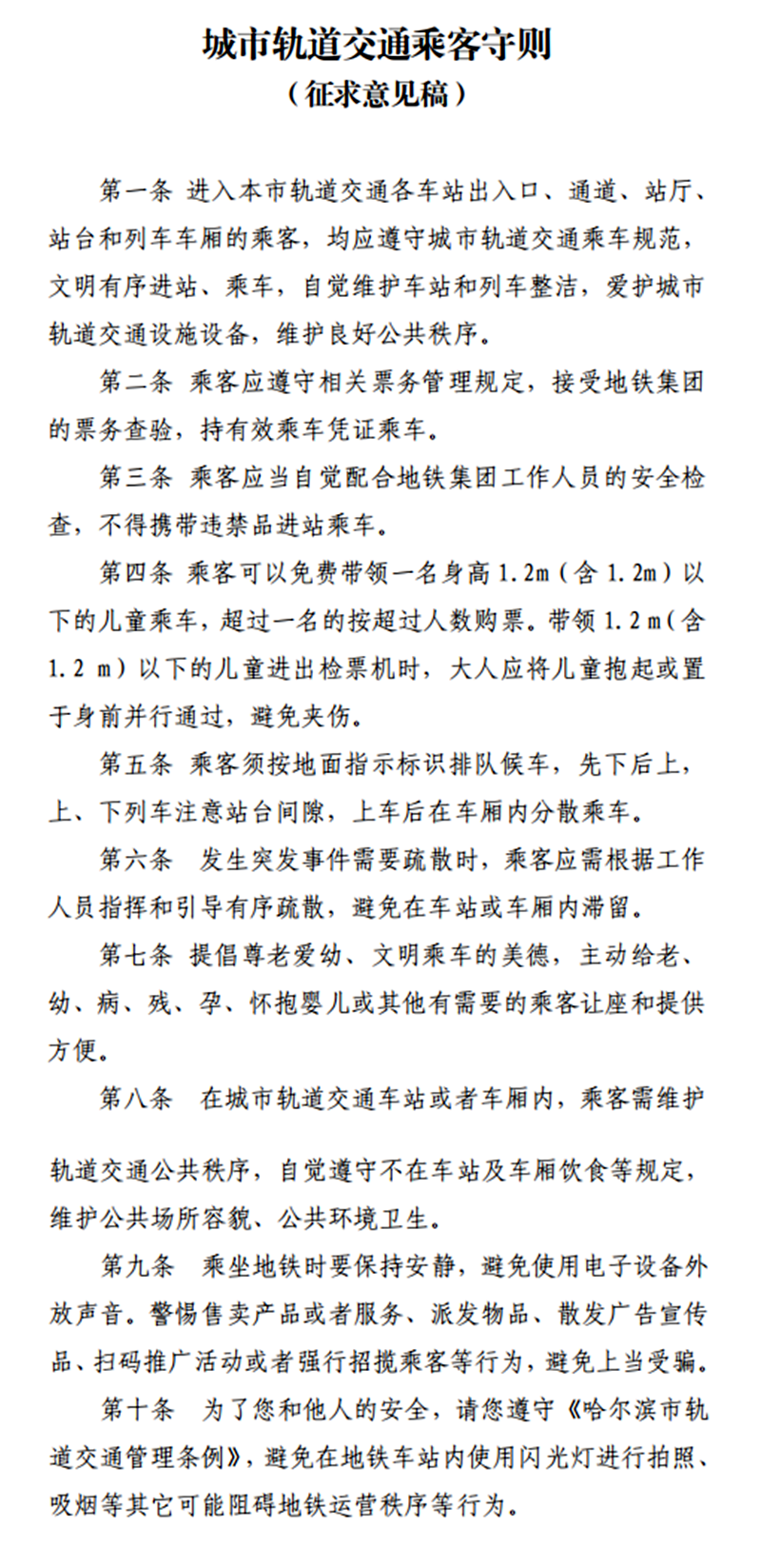
近日,哈尔滨市交通运输局发出公告,该局起草了《城市轨道交通乘客守则(征求意见稿)》《城市轨道交通服务规范(征求意见稿)》,即日起面向社会公开征求意见。

资料片
为加强我市轨道交通运营安全管理,保障运营秩序,规范运营服务标准,提高服务工作质量,为乘客提供安全、正点、舒心的出行服务,日前,市交通运输局根据《哈尔滨市城市轨道交通管理条例》《城市轨道交通运营管理规定》等文件相关要求,结合我市实际,分别起草了《城市轨道交通乘客守则(征求意见稿)》《城市轨道交通服务规范(征求意见稿)》,并面向社会公开征求意见,邀请有关单位和社会各界人士提出宝贵意见建议。


本次出台的规范是对《哈尔滨市城市轨道交通管理条例》细化,针对乘客行为、服务标准,市交通局出台两个规范性文件,补齐管理短板。两个规范性文件规范乘客行为,引导文明出行,统一服务标准,提升服务质量。同时,保障轨道交通安全有序运营,维护乘客权益,提供便捷舒适的出行环境。两个文件的出台,是落实运营监管责任的重要举措,填补了本地轨道运营服务规范细化空白,可防范安全风险、保障乘客权益、提升出行体验,助力城市公共交通高质量发展。
《城市轨道交通乘客守则(征求意见稿)》征求意见时间为2026年3月16至4月16日
《城市轨道交通服务规范(征求意见稿)》征求意见时间为2026年3月18至4月18日
反馈的意见和建议可发送至邮箱:jtjysc2020@163.com
联系电话:0451-86776905
来源:哈尔滨日报