从百年前的港口开放高地,到曾经名动全国的“北方香港”,再到如今东北首个站上万亿GDP台阶的中心城市,这些标签让大连在北方商业版图中极具辨识度。这座城市既保留着东北腹地的扎实消费底色,又因山海肌理、欧韵街区与跨境往来,早早养成了超前的审美与消费习惯。
青泥洼商圈书写过东北商业的黄金年代,西安路商圈承载着年轻人的潮流日常,华南广场商圈撑起城市外拓的烟火刚需,大连恒隆广场、柏威年筑牢高端商业底盘,老城街区在更新中重焕生机。如今的大连,既保留着老牌商业城市的底气,又在消费升级浪潮中完成着自我更新。
赢商网通过实地探访、多方调研与大数据监测,全面剖析大连商业市场的变化,力图解开这座滨海城市的商业运营密码。
01.
自成一派的北方商业样本
大连作为全国首批沿海开放城市,港口基因刻进了骨子里。这里至今保留着大量欧风建筑群,与山海肌理相融;地缘优势让日韩俄游客常来常往,多元文化在此碰撞。齐鲁文化的务实、中原文化的厚重、东北大地的爽朗,与外来风尚的精致在此交融。

这样的城市气质,自然也刻进了大连商业的脉络。
大连的独特之处在于:人口结构、产业特征、地理空间、政策基因四股力量,共同塑造了一套“非典型”的商业逻辑。
■ 大连是全国老龄化最深的副省级城市,截至2025年6月,大连市老龄化率突破30.1%,在全国15个副省级城市中高居首位,却藏着大量高净值人群。
■ 装备制造、船舶制造、石油化工是大连的经济支柱,这些产业留下了大量高收入从业者,年龄集中在30-55岁,他们正处于财富积累的峰值期,消费观念务实、不浮夸,对品质有要求。
■ 山海相融的格局让商业自然走向多中心,大连无法像平原城市那样“摊大饼”,几大商圈各踞一方,彼此辐射范围清晰,形成了天然的错位竞争。
■ 政策基因则为商业持续护航,1984年大连诞生了第一个国家级经济技术开发区,2008年全域城市化战略推动商业外拓,每一轮关键政策落地,都在推动大连商业向更高能级、更优结构迈进。
据赢商大数据统计,目前大连已开业购物中心及独立百货63家,存量面积504.44万㎡。这组数据,引出大连商业的四个鲜明特征——
第一个特点:供给克制,存量博弈。把大连放在东北四个主要城市里横向对比,沈阳、长春、哈尔滨常住人口均处于900万+量级,大连754.4万为四城最低;商业存量方面,大连人均商业面积0.67㎡/人,高于哈尔滨。这意味着市场饱和度更低、内卷程度更轻、项目存活率更高。近年少有新增供应,市场以存量焕新、提质增效为主,头部项目更容易聚拢资源、形成显著优势。
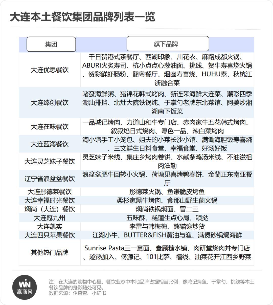
第二个特点:本地化强势,外来品牌壁垒高。在万亿GDP城市中,大连的餐饮表现堪称“另类”,2025年人均餐饮消费排名靠后。但这并非消费力不足,而是本土餐饮生态极度成熟,优思餐饮、臻创餐饮、在味等本土餐饮集团长期占据购物中心主导,覆盖火锅、海鲜、东北菜、粤菜等主流赛道,全国连锁品牌大多只能切入快餐、茶饮等细分赛道。
本地从业者直言:外来品牌进入大连,若不做本土化适配,很难长期立足。
第三个特点,是市场分化加剧,头部虹吸效应显著。从项目运营级次数据看,S级运营项目仅大连恒隆广场1个;A级运营项目3个,包括柏威年、罗斯福、亿合城(华南店)。
它们占据了全市绝大多数优质品牌资源。大连恒隆广场S级品牌36家、A级136家,在大连高端市场处于绝对领先地位;而大量大众化项目品牌级次偏低,中央大道33万㎡体量A级仅32家,D级高达81家。优质品牌资源向头部项目集中,腰部及尾部项目面临客流与品牌的双重虹吸。
第四个特点,也是最核心的运行逻辑:老龄化与高净值并存,决定了大连不属于年轻流量驱动型市场。依赖高频迭代、强社交传播、低价走量的网红业态,很难在这里跑出全国级热度。大连从不缺少高消费力人群,真正稀缺的是愿意为“新鲜感”反复买单的年轻流量。这也意味着,品质型、体验型、长期主义的商业,才更能穿越周期、稳健生长。
02.
藏在商圈里的城市生长密码
一座城市的商业史,是人群流动的方向、城市骨架拉伸的轨迹、每一代人消费记忆的叠加。结合实地走访与行业访谈,大连商业演进可清晰划分为四轮迭代,每一次格局重塑都紧扣城市扩张与消费升级的节奏。
青泥洼—天津街的变迁,是大连商业格局演变的缩影。这条始建于1909年的百年老街,曾是20世纪90年代前大连的“第一商业街”,与大连商场、麦凯乐共同构成城市的商业心脏。2000年的改造成为转折点,定位向高端消费倾斜、减少中低消费比例,叠加城市空心化与新兴商圈分流,天津街逐渐冷清。久光百货(前身伊都锦,2009年开业)受柏威年、大连恒隆广场等商业综合体影响,2016年闭店至今空置。
不远处九龙仓旗下的大连时代广场,虽仍是大连顶奢的重要符号,Hermès、CHANEL、LOUIS VUITTON、PRADA等一线品牌依旧坚守,但DIOR、GUCCI、FENDI等品牌相继撤柜。1万㎡的裙楼体量,终究难以提供一站式购物体验,顶奢光芒虽在,却也让大连恒隆广场接棒了大连高端商业的规模化引领。
但近两年,这条老街正在用一种很“年轻”的方式重新回到人们的视野。京东MALL辽南首店落地,外墙巨幅裸眼3D屏幕成为城市打卡新地标;方所书店的入驻为天津街增添了浓厚的艺术氛围。
2025年正式挂牌的大连银泰城(原百年城),也在经历一场调改。项目结合商圈格局与竞争关系,确立“都市潮流社交生活中心”新定位,聚焦城市潮流青年及年轻家庭客群,着力打造零压力、多元化的潮流社交生活空间。
招商端,它的打法很清晰,以社交化、体验式消费为抓手,加大新酷潮玩、特色餐饮、休闲体验、生活方式业态布局。餐饮业态,引进胖哥俩、千日贺、挑线、湘邻呷铺、不咸糖水等连锁品牌;休闲体验业态,魅KTV、见山台球会馆、乐人码头VR、Joy mark等陆续入驻;同时打造3C数码街区,HUAWEI、小米之家、HONOR、OPPO、VIVO等潮流数码品牌全新开街亮相。
市场端,项目围绕定位持续造势,坚持高频潮流营销活动策略,打造“桃汽手帐集市大连首站、炸舞滨城街舞挑战赛、未来公园首届大学生音乐节路演、大连国际时装周分会场”等多场城市级活动,项目的市场话题性及聚客能力显著提升。
另外,青泥洼步行街也将焕发新生,根据工程招标信息,包含“运动场地面以上球场围网、球架等配套工程”以及“运动场及青泥号区”建设。作为足球城的核心表达,这条街区将融合足球元素与商业场景,通过主题装置、互动体验、限定零售等方式,把大连人对足球的热爱转化为日常。
百年商圈的焕新,正以一种更轻盈的方式重新连接年轻人。
03.
读懂大连商业的进化与生存法则
一座城市的商业,是其内在气质最忠实的投射。商圈的起落与迭代,从来不是凭空而来,而是经济基础、人口结构、消费习惯与城市空间共同作用的结果。
那么,在这样的城市空间中,不同定位的商场如何找到自己的生态位?赢商大数据选取了三组核心样本,试图从它们的竞合关系中,寻找答案。
第一组:顶奢与轻奢的分层而立
2015-2017年,开发区万达广场、柏威年、大连恒隆广场、凯丹广场等10个项目集中入市。2015年起,更是大连高端商业迭代的关键期。柏威年与大连恒隆广场相继入市,为城市核心商圈注入了全新的变量。十年过去,二者从初期的各自摸索,到如今路径日渐清晰、各守其位。
■ 大连恒隆广场
2016年,22.19万㎡的大连恒隆广场以东北最大单体购物中心亮相,品牌组合以轻奢、潮牌、国际精品为主,涵盖Ole'超市、百丽宫影院、室内冰场、儿童主题乐园等生活娱乐场所,当时,恒隆以“大而全”的定位切入市场,品牌阵容宽泛、覆盖客群多元,但在这座消费底色务实、对品牌忠诚度高的城市里,尚需时间形成清晰的辨识度。
2021年,大连恒隆广场地铁人行通道正式启用,无缝连接商圈,极大便利了市民出行。与此同时,历经多年调改、品牌结构优化,大连恒隆广场持续加大力度,在项目进行了品牌升级并彻底完成战略转向,坚定走上高端专业化为核心的路线,陆续吸引了LOUIS VUITTON、DIOR、BVLGARI、GUCCI等50余家国际高端品牌入驻,其中半数为大连首店,同时囊括高化美妆、珠宝钟表、运动户外、餐饮美食、亲子家庭等一系列焕新品牌。
在夯实高端阵地的同时,恒隆也积极引入自带流量的网红品牌。去年底,山缓缓火锅大连首店落户大连恒隆广场;2026年1月,网红排队王BUTTERFUL&CREAMOROUS黄油与面包也正式开业。二者均引发全城打卡热潮,门店外常年大排长龙,成为商场人气与年轻力的直观体现。
近年来,大连恒隆广场积极推动“全业态升级”,深化“首店经济”,截止目前,在全场400余家店铺中,超过60家品牌是大连乃至东北地区独有或首家店铺。
客群层面,大连恒隆广场覆盖全年龄层,其中高净值时尚人群、品质家庭客群、商务人士和年轻潮流人士构成核心消费力量,消费力强、忠诚度高、复购稳定。2024-2025年租赁收入、租户销售额连续双增长,会员活跃度东北领先。进化逻辑清晰:专攻顶而专,用十年时间把高端做深、做透、做壁垒,成为大连商业不可撼动的价值天花板。
■ 大连柏威年购物中心
2015年4月开业,13万㎡体量,定位中高端时尚生活中心,是青泥洼首个地铁上盖项目。入驻300+品牌、50+首进大连、80+独有品牌;当时代表品牌有Karl Lagerfeld、Corneliani、Daniel Hechter、Ole'超市、CGV影院、外婆家、蓝蛙等;业态均衡,精品零售、餐饮、超市、影院、家居全覆盖,主打品质生活、家庭消费。
敏锐洞察大连消费趋势后,柏威年果断战略收缩、聚焦细分,走出独一无二的路径。全面转型轻奢、潮流户外、品质生活,彻底避开重奢战场;打造东北最强户外矩阵,lululemon、HELLY HANSEN、迪桑特、萨洛蒙、HOKA、始祖鸟等一线户外/机能品牌密集布局;B1层强化咖啡、轻食、潮玩、设计师品牌,高频引流年轻品质客群。
其成功关键在于三点:精准卡位,不与恒隆拼顶奢,专攻轻奢+户外蓝海;场景适配,大连山海资源丰富、户外文化浓厚,精准踩中城市消费偏好;运营精细,小体量、高周转、强体验,高频活动激活年轻活力。
要么在高端赛道做到极致,要么在细分赛道做出特色。恒隆与柏威年十年探索,揭示了一个重要规律,核心商圈的竞争,从来不是谁吃掉谁的零和博弈,而是各守其位、互为生态的价值共生。
第二组:品牌驱动与场景驱动的双轨并行
西安路商圈的发展,是一部典型的城市外扩与人口迁移史。2000年代初期,这里还只是城市西部的一条普通商业街,随着2002年罗斯福广场的开工建设、2004年正式开业,西安路开始从“街区”向“商圈”蜕变。此后十年,随着城市“西拓北进”战略推进、地铁1号线与2号线在此交汇、周边高校持续扩招,西安路逐渐取代青泥洼的部分功能,成为大连年轻人最集中的消费主场。
如今,西安路凭借高校密集、地铁枢纽、人口稠密,稳居大连年轻人消费首选。而板块活力,正来自两大项目一条稳健守流、一条创新破圈的差异化路径。
■ 大连罗斯福购物广场
2002年始建、2004年开业的罗斯福广场,是大连最早一批一站式大型购物中心。19万㎡体量,2019年获评国家五星购物中心。它的核心逻辑很清晰:用品牌迭代保持新鲜感。
场内汇聚300+品牌,主力品牌包括ZARA、H&M、华臣影城、星巴克甄选、KKV,以潮流零售、网红餐饮、休闲娱乐为核心,精准覆盖年轻学生、家庭及周边社区客群。赢商大数据显示,罗斯福的A级品牌45家,在大连中档项目中处于领先地位。
罗斯福购物广场内部,原麦凯乐西安路店区域正改造为开放式潮流购物中心,预计2026年Q4开业。这条路需要持续的品牌招商能力和敏锐的潮流嗅觉,但一旦跑通,就能形成稳定的“品牌护城河”。
■ 大连中央大道旅游文化购物中心
与罗斯福的稳健不同,中央大道选择了一条更“野”的路。这座33万㎡的大体量商业体,经历过不同运营方的探索,2022年底曾以“中央大道吾悦广场”之名由新城控股运营,2024年9月双方合作结束后,项目回归永嘉集团自主运营。
回归后的中央大道,把重心转向了内容,东市里市集、倍客优小吃街、西市里萌宠乐园、百年大连文化长廊、空中花园、帷幕蜡像馆,一系列场景化空间密集落地,把购物中心变成了“景区化商业”。
这条路的逻辑是:不依赖品牌级次,而靠场景和体验留住人。它不需要一线大牌,但需要持续的内容更新能力,东市里市集常换常新,小吃街不断引入网红档口,文化展馆、主题街区定期轮换。品牌策略上,弱化纯零售坪效,强化餐饮、体验、亲子、观光,用本地小吃、网红餐饮、文旅体验的组合,覆盖全年龄段客群。
效果是直观的,2026年新春假期,项目总客流达73万人次,同比增长20%。中央大道用事实证明:在年轻人扎堆的西安路,“好玩”本身就能成为核心竞争力。
第三组:民生底盘与价值向上的双核互补
2008年,大连正式实施全域城市化战略,甘井子区从城市郊区被重新定位为现代化、国际化的中心城区。同年,华南广场建成投用,但彼时这里仍是一片待开发的土地,商业配套近乎空白。2014年,亿合城购物中心开业,成为华南商圈的“拓荒者”,首次为北部居住带提供了集购物、餐饮、娱乐于一体的一站式消费场所。
此后,随着地铁1号线通车、北部居住人口大规模导入,华南从城市边缘逐步成长为甘井子区的商业中心。
如今,华南商圈是大连城市北进的核心载体,也是区域商业分层互补的最佳样本。两大项目一个扎根民生、一个引领品质,共同做大北部商业“蛋糕”。
■ 大连亿合城华南店
开业之初,亿合城的品牌阵容就已展现出对家庭客群的精准定位:服装类引入了Five Plus、LEVI‘S、Calvin Klein Jeans等时尚品牌;餐饮业态集结了川人百味、姐夫的小菜、鸣记烤鱼、悦荟牛排、一品诚记、大渔铁板烧等中西餐品牌;主力店包括家乐福超市、亚惠美食广场等。
最值得一提的是,亿合城突破性地打造了一整层的儿童区,涵盖玩具反斗城、好孩子、ADIDAS KIDS等儿童零售与娱乐品牌,成为吸引家庭客群的核心引擎。
万象汇开业后,亿合城并未被“挤压”,反而在竞争中进一步强化了自身定位。
据赢商大数据,如今亿合城日均客流稳定在3.5万人。它的品牌组合更加清晰:主力店有东北人喜爱的比优特超市、博纳影城、海底捞;鞋服零售以可隆、斐乐、安德玛、阿迪、耐克等大众熟牌为主;餐饮有西贝、鸣记、杭小点、争鲜、滨寿司等。儿童业态依然是其最强护城河,形成了“儿童引流,家庭消费”的良性闭环。
■ 大连华南万象汇
2022年12月30日开业的大连华南万象汇,是华润置地在大连布局的首座购物中心,给华南商圈带来了另一种可能。它的打法完全不同,聚焦品质、颜值与趣味,以城市级旗舰店和首店为领衔。
在品牌阵容上,万象汇明显“向上”发力。服饰类,拥有ARC‘TERYX始祖鸟、迪桑特、HELLY HANSEN大连首店、NIKE RISE 750东北首家形象店;餐饮类,引入绿茶餐厅辽宁首店、Holiland PINK东北首店、星巴克东北首家绿色环保店等;以及BLT精品超市、万象影城、MELAND等城市首店。
万象汇的设计也很有心思。主入口的月牙镜面水池与城市交通环岛呼应,空中花园融入自然生态,将大连独特的山海元素转化为建筑语言。在智慧服务上,万象汇配备了mama care母婴服务体系,智慧母婴中心拥有100+项设施建造要求与服务品质标准。
据赢商大数据,亿合城月均客流始终领先于万象汇,2025年同比增长约10%,2026年1-2月继续攀升至3.5万人;万象汇增速更快,2025年同比增长约15%,2026年1月客流同比增长27%,显示出北部家庭消费升级需求的加速释放。更重要的是,两大项目客流同步走高,春节旺季双双受益,万象汇的崛起并未分流亿合城,反而共同把北部家庭消费的蛋糕做大。
04.
大连商业的下一站
存量博弈的大连商业,并非只有“守成”。
在“十五五”新周期开局之年,大连锚定“两先区”“三个中心”核心定位——即产业结构优化的先导区、经济社会发展的先行区,以及东北亚国际航运中心、国际物流中心、区域性金融中心。这座城市正奋力当好新时代东北全面振兴“跳高队”,加快建设面向东北亚的国际消费中心城市,以消费升级带动城市能级跃升。
大连将首店经济、首发经济作为提振消费的核心抓手,出台明确支持政策。2026年政府工作报告明确提出:引进国际国内知名品牌首店、旗舰店50家,建设首发经济集聚区2个。
在营商环境建设方面,大连迭代实施7.0版提升方案,明确提出打造“有影响力和带动性的首发中心、首发经济集聚区等平台载体”。对引进国内外知名品牌首店、旗舰店的商业项目给予资金奖励,建立首发经济服务绿色通道。
东关街是大连城市更新的标杆项目。这条始建于20世纪初的老街,曾是大连民族工商业的发源地和老字号诞生地之一。2022年,东关街启动保护与利用项目,遵循“修旧如旧、以活代保”的理念,通过街、场、巷、院四大空间重塑城市记忆。项目保留13处不可移动文物、37处历史建筑,以艺文生活、休闲餐饮、日咖夜酒、国潮文创为核心业态。
2024年9月,东关街焕新开街。入驻零售、餐饮、酒吧各类品牌104家,其中包含COMMUNE幻师、seesaw咖啡、布兰兔等21家东北/大连首店。开街10日,全网媒体曝光总声量1.2亿次,总客流量112万人次,小红书、抖音等新媒体平台热搜,连续霸榜10天。
与东关街的“历史烟火”不同,南山风情街走的是另一条路。这片区域保留了大量欧式老建筑,与山海肌理相融,自带独特的国际氛围感。近年来,政府明确出台政策,对南山街、特色商业街区给予专项扶持,通过环境优化、业态引导、资金倾斜,培育特色商业场景。
高端商业新变量,万象城也即将入市。大连星海万象城位于沙河口区星海湾街道,商业建筑面积达16万平方米,由华润置地打造,目前由城投负责的地下部分开挖及支护工作已基本结束,计划将于2028年5月开业。
作为华润置地在连布局的首个M1级万象城,项目定位为高端商业综合体,将引入国际一线品牌、高端餐饮、精品超市、IMAX影院等多元业态,填补星海广场区域高端商业空白。
这些新变量,正在为大连商业打开新的想象空间。
未来已来。我们有理由相信,这座拥有百年商业积淀的城市,将在新一轮消费升级中找到属于自己的节奏。当所有的力量向内凝聚、向外生长,大连的下一个十年,值得期待。














